河北省安平县安平中学2025-2026学年化学高一上期中预测试题含解析

河北省安平县安平中学2025-2026学年化学高一上期中预测试题含解析_第1页
1/18
河北省安平县安平中学2025-2026学年化学高一上期中预测试题含解析_第2页
2/18
河北省安平县安平中学2025-2026学年化学高一上期中预测试题含解析_第3页
3/18
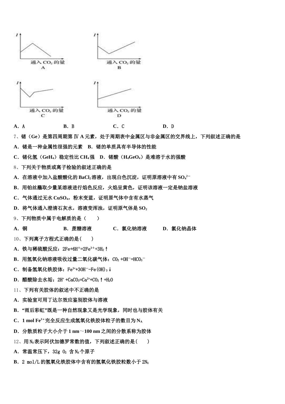
河北省安平县安平中学 2025-2026 学年化学高一上期中预测试题考生请注意:1.答题前请将考场、试室号、座位号、考生号、姓名写在试卷密封线内,不得在试卷上作任何标记。2.第一部分选择题每小题选出答案后,需将答案写在试卷指定的括号内,第二部分非选择题答案写在试卷题目指定的位置上。3.考生必须保证答题卡的整洁。考试结束后,请将本试卷和答题卡一并交回。一、选择题(共包括 22 个小题。每小题均只有一个符合题意的选项)1、下列物质溶于水后不能电离的是A.葡萄糖(C6H12O6)B.氯化氢(HCl)C.氯化钠(NaCl)D.氢氧化钡[Ba(OH)2]2、酸碱中和反应的本质是:H+ + OH- = H2O,下列物质间的反应可以用该离子方程式表示是( )A.氢氧化铁和稀盐酸反应 B.Ba(OH)2溶液滴入稀硫酸中C.澄清石灰水和稀硝酸反应 D.氨水与盐酸3、下列仪器不能用于加热的是 ( )A.试管B.量筒C.坩埚D.烧杯4、在某无色透明的酸性溶液中,能大量共存的离子组是( )A.Na+ 、K+、SO42-、HCO3 B.Cu2+、K+、SO42-、NO3C.Na+ 、 K+、Cl 、 NO3 D.Fe3+、K+、SO42-、Cl5、以下实验装置一般能用于分离物质的是 A.只有①②B.只有②③C.只有①③D.①②③6、向澄清饱和石灰水中通入二氧化碳,测得溶液导电性(I 表示导电能力)的变化,以下与加入物质量的关系正确的是A.AB.BC.CD.D7、锗(Ge)是第四周期第 Ⅳ A 元素,处于周期表中金属区与非金属区的交界线上,下列叙述正确的是A.锗是一种金属性很强的元素 B.锗的单质具有半导体的性能C.锗化氢(GeH4)稳定性比 CH4强 D.锗酸(H4GeO4)是难溶于水的强酸8、下列关于物质或离子检验的叙述正确的是A.在溶液中加入盐酸酸化的 BaCl2溶液,出现白色沉淀,证明原溶液中有 SO42-B.用铂丝蘸取少量某溶液进行焰色反应,火焰呈黄色,证明该溶液一定是钠盐溶液C.气体通过无水 CuSO4,粉末变蓝,证明原气体中含有水蒸气D.将气体通入澄清石灰水,溶液变浑浊,证明原气体是 SO29、下列物质中属于电解质的是( )A.铜B.蔗糖溶液C.氯化钠溶液D.氯化钠晶体10、下列离子方程式正确的是( )A.铁与稀硫酸反应:2Fe+6H+=2Fe3++3H2↑B.用氢氧化钠溶液吸收过量二氧化碳气体:CO2 +OH-=HCO3-C.制备氢氧化铁胶体:Fe3++3OH--Fe(OH)3↓D.醋酸除去水垢:2H+ +CaCO3=Ca2++CO2↑+H2O11、下列有关胶体的叙述中不正确的是A.实验室可用丁达尔效应鉴别胶体与溶液B.“雨后彩虹”...

1、当您付费下载文档后,您只拥有了使用权限,并不意味着购买了版权,文档只能用于自身使用,不得用于其他商业用途(如 [转卖]进行直接盈利或[编辑后售卖]进行间接盈利)。
2、本站所有内容均由合作方或网友上传,本站不对文档的完整性、权威性及其观点立场正确性做任何保证或承诺!文档内容仅供研究参考,付费前请自行鉴别。
3、如文档内容存在违规,或者侵犯商业秘密、侵犯著作权等,请点击“违规举报”。

碎片内容

河北省安平县安平中学2025-2026学年化学高一上期中预测试题含解析

您可能关注的文档

确认删除?