山东省滨州市沾化县2025-2026学年初三第四次模拟考试语文试题试卷含解析

山东省滨州市沾化县2025-2026学年初三第四次模拟考试语文试题试卷含解析_第1页
1/17
山东省滨州市沾化县2025-2026学年初三第四次模拟考试语文试题试卷含解析_第2页
2/17
山东省滨州市沾化县2025-2026学年初三第四次模拟考试语文试题试卷含解析_第3页
3/17
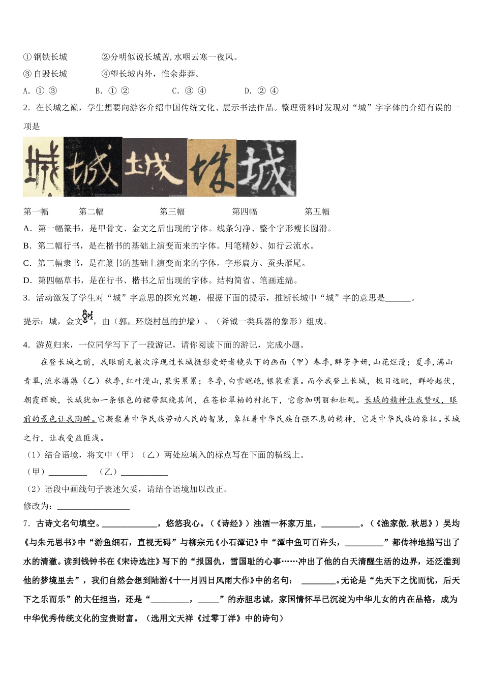
山东省滨州市沾化县 2025-2026 学年初三第四次模拟考试语文试题试卷注意事项:1. 答题前,考生先将自己的姓名、准考证号填写清楚,将条形码准确粘贴在考生信息条形码粘贴区。2.选择题必须使用 2B 铅笔填涂;非选择题必须使用 0.5 毫米黑色字迹的签字笔书写,字体工整、笔迹清楚。3.请按照题号顺序在各题目的答题区域内作答,超出答题区域书写的答案无效;在草稿纸、试题卷上答题无效。4.保持卡面清洁,不要折叠,不要弄破、弄皱,不准使用涂改液、修正带、刮纸刀。一、积累与运用1.对下面病句修改不正确的一项是( )A.《欢乐颂》讲述了五个来自不同家庭、性格迥异的女孩们共同成长。在句末加上“的故事”。B.他能评上三好学生的原因是因为他努力学习,热心为集体服务。去掉“的原因”。C.能否帮助孩子树立正确的财富观,是他们能否形成良好人生观的问题。将“问题”改成“关键”。D.教育系统要深入实施“奋进之笔”,为教育新发展新跨越起好步、开好局、奠好基。将“开好局”与“奠好基”互换位置。2.依次填入下列句中空缺处的词语恰当的一项是( )①“一带一路”是新形势、新常态下把握战略机遇期,造福各国人民的战略 。② 实现传统文化的创造性转化、创新性发展,使之与现实文化相融相通,进而涵养和凝聚共图民族振兴的伟大精神力量,这是 优秀传统文化的本意所在。③ 如何巩固和平发展,进一步 亚洲国家的共识和力量,增强“利益共同体”和“命运共同体”,实现和谐亚洲是亚洲国家的共同课题。A.抉择 传扬 凝聚B.选择 弘扬 凝结C.选择 传扬 凝结D.抉择 弘扬 凝聚3.下列关于文学文化常识的说法正确的一项是( )A.风骚,本指《诗经》里的《国风》和《楚辞》中的《离骚》,后来泛指文章辞藻;《乐府诗集》中的诗是配乐的歌词,按照所配乐曲的性质分为风、雅、颂三类,其中“颂”是祭祀乐歌,用于宫廷宗庙祭祀。B.《三国演义》是我国第一部章回体长篇历史演义小说,反映了东汉末年及三国时期政治腐败、诸侯割据的社会现实;《水浒》是我国第一部歌颂农民起义的长篇章回体小说,鲜明地表现了“官逼民反”的主题;人们津津乐道的“背水一战”和“破釜沉舟”的成语典故分别出自《水浒》和《三国演义》。C.句子的语气主要分为陈述、疑问、感叹和祈使四种,在书面上通过不同的标点符号来表示。例如,祈使句表示命令、请求、催促、劝说等不同的语气,句末一般用感叹号,但是有些祈使句的语气较弱,可以用句号...

1、当您付费下载文档后,您只拥有了使用权限,并不意味着购买了版权,文档只能用于自身使用,不得用于其他商业用途(如 [转卖]进行直接盈利或[编辑后售卖]进行间接盈利)。
2、本站所有内容均由合作方或网友上传,本站不对文档的完整性、权威性及其观点立场正确性做任何保证或承诺!文档内容仅供研究参考,付费前请自行鉴别。
3、如文档内容存在违规,或者侵犯商业秘密、侵犯著作权等,请点击“违规举报”。

碎片内容

山东省滨州市沾化县2025-2026学年初三第四次模拟考试语文试题试卷含解析

您可能关注的文档

确认删除?