2024-2025学年黑龙江哈尔滨市第三中学高一物理第二学期期末经典试题含解析

2024-2025学年黑龙江哈尔滨市第三中学高一物理第二学期期末经典试题含解析_第1页
1/14
2024-2025学年黑龙江哈尔滨市第三中学高一物理第二学期期末经典试题含解析_第2页
2/14
2024-2025学年黑龙江哈尔滨市第三中学高一物理第二学期期末经典试题含解析_第3页
3/14
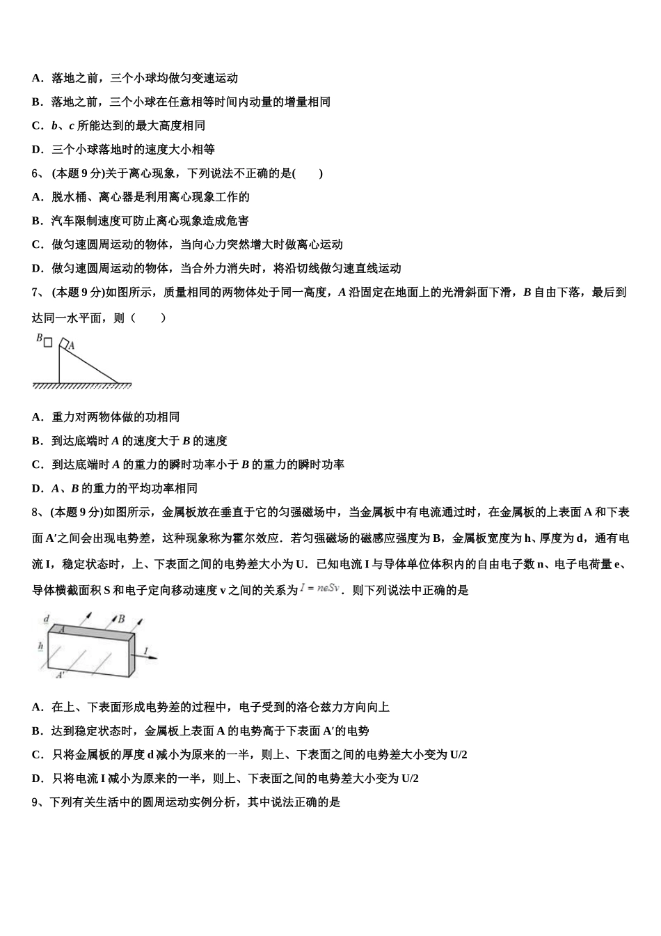
2024-2025 学年黑龙江哈尔滨市第三中学高一物理第二学期期末经典试题注意事项:1.答题前,考生先将自己的姓名、准考证号码填写清楚,将条形码准确粘贴在条形码区域内。2.答题时请按要求用笔。3.请按照题号顺序在答题卡各题目的答题区域内作答,超出答题区域书写的答案无效;在草稿纸、试卷上答题无效。4.作图可先使用铅笔画出,确定后必须用黑色字迹的签字笔描黑。5.保持卡面清洁,不要折暴、不要弄破、弄皱,不准使用涂改液、修正带、刮纸刀。一、选择题:(1-6 题为单选题 7-12 为多选,每题 4 分,漏选得 2 分,错选和不选得零分)1、 (本题 9 分)下列有关能量的描述正确的是( )A.“又要马儿跑得快,又要马儿不吃草”违背了能量守恒定律B.工作中的电风扇,消耗的电能大于输出的机械能,该过程能量不守恒C.滑块在粗糙的水平面上减速滑行,最终停了下来,动能消失,能量不守恒D.同时做自由落体运动的物体,质量越大,势能减少越快,机械能减少也越快2、 (本题 9 分)市内公共汽车在到达路口转弯时,车内广播中就要播放录音:“乘客们请注意,前面车辆转弯请拉好扶手”,这样可以( )A.提醒包括坐着和站着的全体乘客均拉好扶手,以免车辆转弯时可能向前倾倒B.提醒包括坐着和站着的全体乘客均拉好扶手,以免车辆转弯时可能向后倾倒C.主要是提醒站着的乘客拉好扶手,以免车辆转弯时可能向转弯的外侧倾倒D.主要是提醒站着的乘客拉好扶手,以免车辆转弯时可能向转弯的内侧倾倒3、 (本题 9 分)一质量为 58g 的网球,以 40m/s 的速度水平飞来,某运动员以 60m/s 的速度反向击回的过程中,网球的动量变化为( )A.大小 1.16kg•m/s,方向与初速度方向相同B.大小 1.16kg•m/s,方向与初速度方向相反C.大小 5.8kg•m/s,方向与初速度方向相同D.大小 5.8kg•m/s,方向与初速度方向相反4、在一斜面顶端,将甲乙两个小球分别以 v 和的速度沿同一方向水平抛出,两球都落在该斜面上.甲球落至斜面时的速率是乙球落至斜面时速率的A.2 倍B.4 倍C.6 倍D.8 倍5、 (本题 9 分)如图所示,完全相同的三个金属小球 a、b、c 位于距离地面同一高度处,现以等大的初速度使三个小球同时开始运动,分别做平抛、竖直上抛和斜抛运动,忽略空气阻力.以下说法不正确的是( )A.落地之前,三个小球均做匀变速运动B.落地之前,三个小球在任意相等时间内动量的增量相同C.b、c 所能达到的最大高度相同D.三个小...

1、当您付费下载文档后,您只拥有了使用权限,并不意味着购买了版权,文档只能用于自身使用,不得用于其他商业用途(如 [转卖]进行直接盈利或[编辑后售卖]进行间接盈利)。
2、本站所有内容均由合作方或网友上传,本站不对文档的完整性、权威性及其观点立场正确性做任何保证或承诺!文档内容仅供研究参考,付费前请自行鉴别。
3、如文档内容存在违规,或者侵犯商业秘密、侵犯著作权等,请点击“违规举报”。

碎片内容

2024-2025学年黑龙江哈尔滨市第三中学高一物理第二学期期末经典试题含解析

您可能关注的文档

确认删除?