阿克地区温宿二中2025-2026学年化学高一第一学期期中经典试题含解析

阿克地区温宿二中2025-2026学年化学高一第一学期期中经典试题含解析_第1页
1/19
阿克地区温宿二中2025-2026学年化学高一第一学期期中经典试题含解析_第2页
2/19
阿克地区温宿二中2025-2026学年化学高一第一学期期中经典试题含解析_第3页
3/19
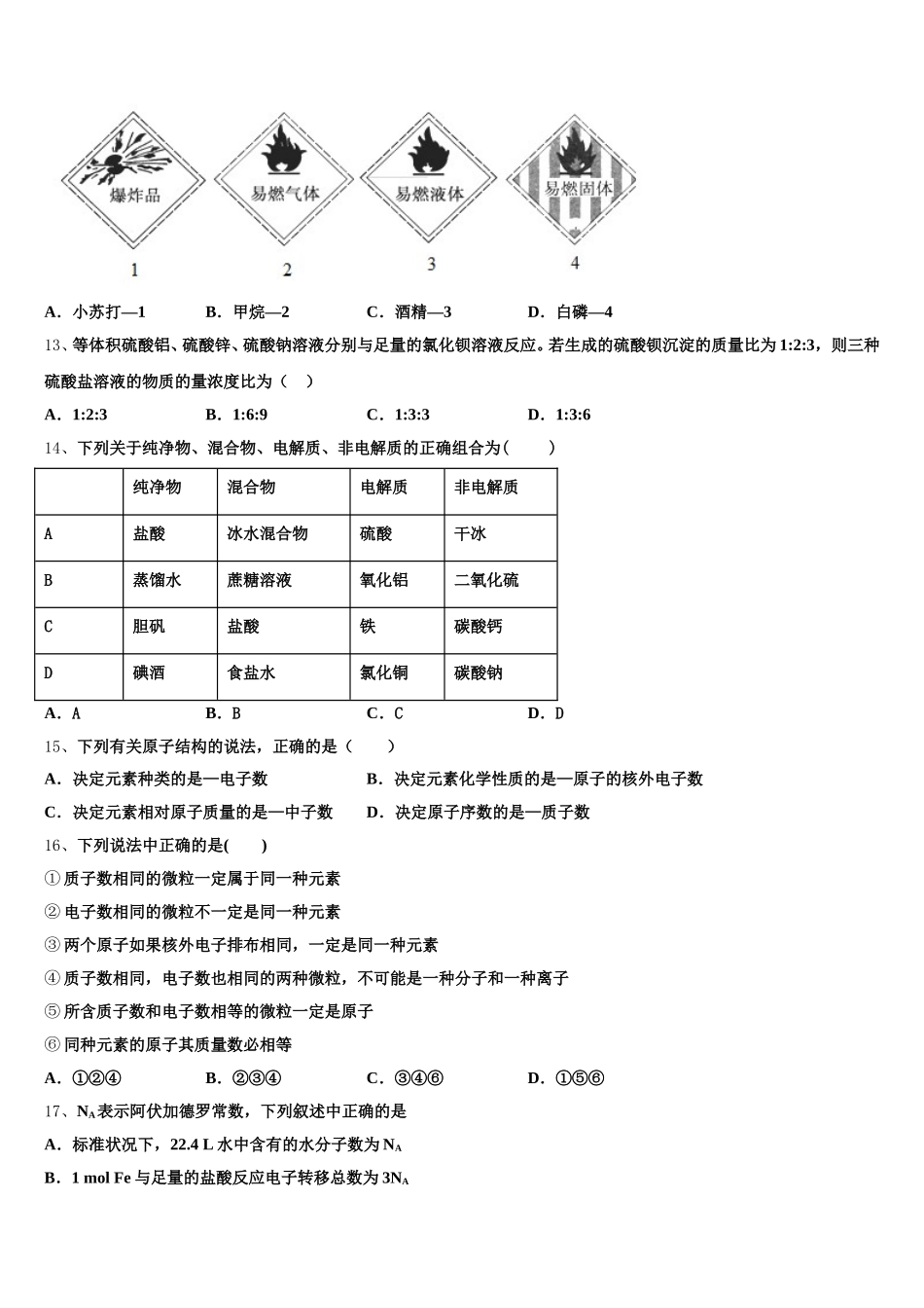
阿克地区温宿二中 2025-2026 学年化学高一第一学期期中经典试题注意事项:1. 答题前,考生先将自己的姓名、准考证号填写清楚,将条形码准确粘贴在考生信息条形码粘贴区。2.选择题必须使用 2B 铅笔填涂;非选择题必须使用 0.5 毫米黑色字迹的签字笔书写,字体工整、笔迹清楚。3.请按照题号顺序在各题目的答题区域内作答,超出答题区域书写的答案无效;在草稿纸、试题卷上答题无效。4.保持卡面清洁,不要折叠,不要弄破、弄皱,不准使用涂改液、修正带、刮纸刀。一、选择题(共包括 22 个小题。每小题均只有一个符合题意的选项)1、下图所示为海水综合利用部分流程,有关说法正确的是A.实验室进行①的操作需用到坩埚、玻璃棒、酒精灯B.②步中除去粗盐中的 SO42-、Ca2+、Mg2+等杂质加入的药品顺序为:Na2CO3溶液→NaOH 溶液→BaCl2溶液→过滤后加盐酸C.③、④反应都涉及氧化还原反应D.④反应中 Cl2可以由 I2代替2、为提纯下列物质(括号内物质为杂质),所选用的试剂和分离方法正确的是选项物质除杂试剂分离方法A铜粉(铁粉)稀盐酸过滤BNaCl 溶液(CuCl2)NaOH 溶液萃取C乙醇(水)________分液DCO(HCl)饱和 NaHCO3溶液洗气A.AB.BC.CD.D3、将 2×10-3mol 的 XO42-还原时,恰好用去 0.1mol/L 的 Na2SO3溶液 30mL(Na2SO3反应后生成了 Na2SO4),则元素 X 在还原产物中的化合价是A.+1B.+2C.+3D.+44、下列实验操作正确的是( )A.可用托盘天平称取 10.20g 氢氧化钠B.某实验需要 900mL 的 0.1mol/L 的硫酸铜溶液,则配得该溶液需称取 22.5g 胆矾晶体C.用 10mL 量筒量取 5.2mL 硫酸,仰视时实际量得液体体积大于 5.2mLD.焰色反应实验中,连续做两个样品时,应将铂丝用稀硫酸洗净并灼烧到无特殊焰色5、将 50g 溶质质量分数为 w1,物质的量浓度为 c1 的浓硫酸沿玻璃棒加入到 V mL 水中,稀释后 得到溶质质量分数为 w2,物质的量浓度为 c2 的稀溶液。下列说法中正确的是 ( )。A.若 w1=2w2,则 c1<2c2,V=50mLB.若 w1=2w2,则 c1>2c2,V<50mLC.若 c1=2c2,则 w1<2w2,V<50mLD.若 c1=2c2,则 w1<2w2,V>50mL6、下列仪器中①漏斗;②容量瓶;③蒸馏烧瓶;④天平;⑤分液漏斗;⑥燃烧匙,常用于物质分离的是 ( )A.①③④B.①②⑥C.①③⑤D.③④⑥7、下列说法正确的是( )A.液态 HCl、固态 NaCl 均不能导电,所以 HCl、NaCl 是非电解质B.NH3、CO2、Cl2的水溶...

1、当您付费下载文档后,您只拥有了使用权限,并不意味着购买了版权,文档只能用于自身使用,不得用于其他商业用途(如 [转卖]进行直接盈利或[编辑后售卖]进行间接盈利)。
2、本站所有内容均由合作方或网友上传,本站不对文档的完整性、权威性及其观点立场正确性做任何保证或承诺!文档内容仅供研究参考,付费前请自行鉴别。
3、如文档内容存在违规,或者侵犯商业秘密、侵犯著作权等,请点击“违规举报”。

碎片内容

阿克地区温宿二中2025-2026学年化学高一第一学期期中经典试题含解析

您可能关注的文档

确认删除?