2025届山西省临汾市生物高一下期末质量跟踪监视试题含解析

2025届山西省临汾市生物高一下期末质量跟踪监视试题含解析_第1页
1/9
2025届山西省临汾市生物高一下期末质量跟踪监视试题含解析_第2页
2/9
2025届山西省临汾市生物高一下期末质量跟踪监视试题含解析_第3页
3/9
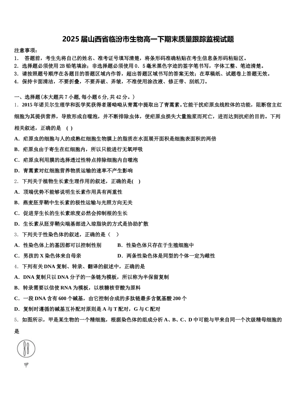
2025 届山西省临汾市生物高一下期末质量跟踪监视试题注意事项:1. 答题前,考生先将自己的姓名、准考证号填写清楚,将条形码准确粘贴在考生信息条形码粘贴区。2.选择题必须使用 2B 铅笔填涂;非选择题必须使用 0.5 毫米黑色字迹的签字笔书写,字体工整、笔迹清楚。3.请按照题号顺序在各题目的答题区域内作答,超出答题区域书写的答案无效;在草稿纸、试题卷上答题无效。4.保持卡面清洁,不要折叠,不要弄破、弄皱,不准使用涂改液、修正带、刮纸刀。一、选择题(本大题共 7 小题,每小题 6 分,共 42 分。)1.2015 年诺贝尔生理学和医学奖获得者屠呦呦从青蒿中提取出了青蒿素。它能干扰疟原虫线粒体的功能,阻断宿主红细胞为其提供营养,导致形成自噬泡,并不断排除虫体,使疟原虫损失大量胞浆而死亡,进而达到抗疟的目的。下列相关叙述,正确的是 ( )A.疟原虫的细胞与人的成熟红细胞生物膜上的脂质在水面展开面积是细胞表面积的两倍B.疟原虫由于寄生在红细胞内,所以只能进行无氧呼吸C.疟原虫利用膜的选择透过性特点排除细胞内自噬泡D.青蒿素对红细胞营养物质运输的速率不产生影响2.下列关于植物生长素生理作用的叙述,正确的是( )A.顶端优势不能够说明生长素作用具有两重性B.燕麦胚芽鞘中生长素的极性运输与光照方向无关C.促进芽生长的生长素浓度必然会抑制根的生长D.生长素从胚芽鞘尖端基部进入琼脂块的方式是协助扩散3.下列关于性染色体的叙述,正确的是( )A.性染色体上的基因都可以控制性别B.性染色体只存在于生殖细胞中C.男孩的 X 染色体来自母亲D.两条性染色体是同型的个体一定为雌性4.下列有关 DNA 复制、转录、翻译的叙述中,正确的是A.DNA 复制只以 DNA 分子的一条链为模板,所以称为半保留复制B.转录需要以信使 RNA 为模板,以核糖核苷酸为原料C.一段 DNA 含有 600 个碱基,由它控制合成的多肽链最多含氨基酸 200 个D.复制时遵循的碱基互补配对原则是 A 与 T 配对,G 与 C 配对5.如图所示,甲是某生物的一个精细胞,根据染色体的组成分析 A、B、C、D 中可能与甲来自同一个次级精母细胞的是A.B.C.D.6.两个亲本的基因型分别为 AAbb 和 aaBB,这两对基因按自由组合定律遗传,要培育出基因型为 aabb 的新品种,最简便的方法是( )A.单倍体育种B.杂交育种C.人工诱变育种D.基因工程育种7.关于孟德尔的豌豆杂交实验和摩尔根的果蝇杂交实验,叙述正确的是A....

1、当您付费下载文档后,您只拥有了使用权限,并不意味着购买了版权,文档只能用于自身使用,不得用于其他商业用途(如 [转卖]进行直接盈利或[编辑后售卖]进行间接盈利)。
2、本站所有内容均由合作方或网友上传,本站不对文档的完整性、权威性及其观点立场正确性做任何保证或承诺!文档内容仅供研究参考,付费前请自行鉴别。
3、如文档内容存在违规,或者侵犯商业秘密、侵犯著作权等,请点击“违规举报”。

碎片内容

2025届山西省临汾市生物高一下期末质量跟踪监视试题含解析

您可能关注的文档

确认删除?