河南省郑州一〇六中学2024-2025学年高二下物理期中学业质量监测试题含解析

河南省郑州一〇六中学2024-2025学年高二下物理期中学业质量监测试题含解析_第1页
1/14
河南省郑州一〇六中学2024-2025学年高二下物理期中学业质量监测试题含解析_第2页
2/14
河南省郑州一〇六中学2024-2025学年高二下物理期中学业质量监测试题含解析_第3页
3/14
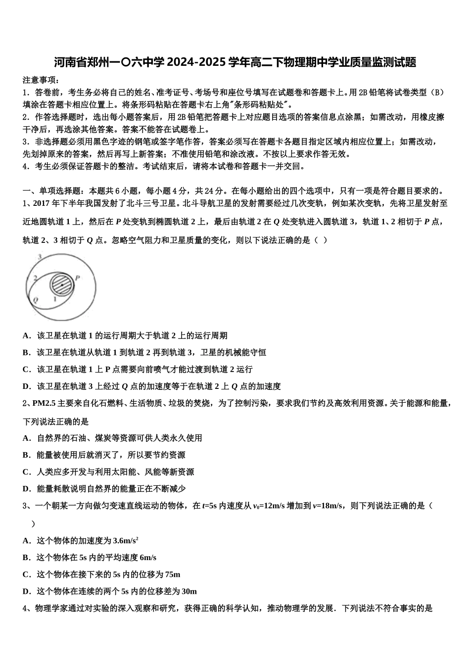
河南省郑州一〇六中学 2024-2025 学年高二下物理期中学业质量监测试题注意事项:1.答卷前,考生务必将自己的姓名、准考证号、考场号和座位号填写在试题卷和答题卡上。用 2B 铅笔将试卷类型(B)填涂在答题卡相应位置上。将条形码粘贴在答题卡右上角"条形码粘贴处"。2.作答选择题时,选出每小题答案后,用 2B 铅笔把答题卡上对应题目选项的答案信息点涂黑;如需改动,用橡皮擦干净后,再选涂其他答案。答案不能答在试题卷上。3.非选择题必须用黑色字迹的钢笔或签字笔作答,答案必须写在答题卡各题目指定区域内相应位置上;如需改动,先划掉原来的答案,然后再写上新答案;不准使用铅笔和涂改液。不按以上要求作答无效。4.考生必须保证答题卡的整洁。考试结束后,请将本试卷和答题卡一并交回。一、单项选择题:本题共 6 小题,每小题 4 分,共 24 分。在每小题给出的四个选项中,只有一项是符合题目要求的。1、2017 年下半年我国发射了北斗三号卫星。北斗导航卫星的发射需要经过几次变轨,例如某次变轨,先将卫星发射至近地圆轨道 1 上,然后在 P 处变轨到椭圆轨道 2 上,最后由轨道 2 在 Q 处变轨进入圆轨道 3,轨道 1、2 相切于 P 点,轨道 2、3 相切于 Q 点。忽略空气阻力和卫星质量的变化,则以下说法正确的是( )A.该卫星在轨道 1 的运行周期大于轨道 2 上的运行周期B.该卫星在轨道从轨道 1 到轨道 2 再到轨道 3,卫星的机械能守恒C.该卫星在轨道 1 上 P 点需要向前喷气才能过渡到轨道 2 运行D.该卫星在轨道 3 上经过 Q 点的加速度等于在轨道 2 上 Q 点的加速度2、PM2.5 主要来自化石燃料、生活物质、垃圾的焚烧,为了控制污染,要求我们节约及高效利用资源。关于能源和能量,下列说法正确的是A.自然界的石油、煤炭等资源可供人类永久使用B.能量被使用后就消灭了,所以要节约资源C.人类应多开发与利用太阳能、风能等新资源D.能量耗散说明自然界的能量正在不断减少3、一个朝某一方向做匀变速直线运动的物体,在 t=5s 内速度从 v0=12m/s 增加到 v=18m/s,则下列说法正确的是( )A.这个物体的加速度为 3.6m/s2B.这个物体在 5s 内的平均速度 6m/sC.这个物体在接下来的 5s 内的位移为 75mD.这个物体在连续的两个 5s 内的位移差为 30m4、物理学家通过对实验的深入观察和研究,获得正确的科学认知,推动物理学的发展.下列说法不符合事实的是A.爱因斯坦...

1、当您付费下载文档后,您只拥有了使用权限,并不意味着购买了版权,文档只能用于自身使用,不得用于其他商业用途(如 [转卖]进行直接盈利或[编辑后售卖]进行间接盈利)。
2、本站所有内容均由合作方或网友上传,本站不对文档的完整性、权威性及其观点立场正确性做任何保证或承诺!文档内容仅供研究参考,付费前请自行鉴别。
3、如文档内容存在违规,或者侵犯商业秘密、侵犯著作权等,请点击“违规举报”。

碎片内容

河南省郑州一〇六中学2024-2025学年高二下物理期中学业质量监测试题含解析

您可能关注的文档

确认删除?