重庆市酉阳县2026届高一化学第一学期期中统考试题含解析

重庆市酉阳县2026届高一化学第一学期期中统考试题含解析_第1页
1/19
重庆市酉阳县2026届高一化学第一学期期中统考试题含解析_第2页
2/19
重庆市酉阳县2026届高一化学第一学期期中统考试题含解析_第3页
3/19
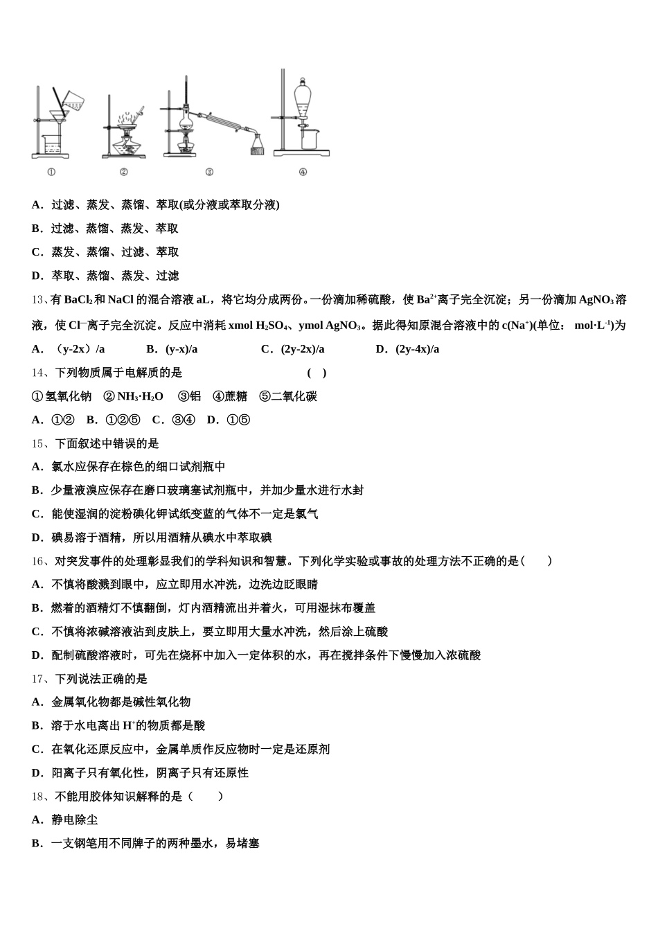
重庆市酉阳县 2026 届高一化学第一学期期中统考试题注意事项:1.答卷前,考生务必将自己的姓名、准考证号、考场号和座位号填写在试题卷和答题卡上。用 2B 铅笔将试卷类型(B)填涂在答题卡相应位置上。将条形码粘贴在答题卡右上角"条形码粘贴处"。2.作答选择题时,选出每小题答案后,用 2B 铅笔把答题卡上对应题目选项的答案信息点涂黑;如需改动,用橡皮擦干净后,再选涂其他答案。答案不能答在试题卷上。3.非选择题必须用黑色字迹的钢笔或签字笔作答,答案必须写在答题卡各题目指定区域内相应位置上;如需改动,先划掉原来的答案,然后再写上新答案;不准使用铅笔和涂改液。不按以上要求作答无效。4.考生必须保证答题卡的整洁。考试结束后,请将本试卷和答题卡一并交回。一、选择题(共包括 22 个小题。每小题均只有一个符合题意的选项)1、氕化锂、氘化锂、氚化锂可以作为启动火箭(CZ2F)的优良炸药。下列说法正确的是A.H、D、T 之间互称为同位素 B.它们都是强氧化剂C.LiH、LiD、LiT 的摩尔质量之比为 123∶ ∶ D.它们的化学性质不同2、下列离子方程式中,正确的是A.硫酸跟氢氧化钡反应:H++SO42ˉ+Ba2++OHˉ=BaSO4↓+H2OB.等体积等物质的量浓度的氢氧化钡溶液与碳酸氢铵溶液混合 Ba2++2OHˉ+NH4++HCO3ˉ=BaCO3↓+NH3·H2O+H2OC.碳酸氢钙溶液跟稀硝酸反应 Ca(HCO3)2 + 2H+=Ca2+ + 2H2O + 2CO2↑D.过量 CO2通入氢氧化钠溶液中 CO2+2OHˉ= CO32ˉ+H2O3、为了除去粗盐中的 Ca2+、Mg2+、SO42-及泥沙,可将粗盐溶解于水,然后进行下列五项操作:①过滤 ②加过量 NaOH溶液 ③加适量盐酸 ④加过量 Na2CO3溶液 ⑤加过量 BaCl2溶液。正确的是( )A.①④②⑤①③B.①④⑤②①③C.①②⑤④①③D.①②④⑤①③4、下列各组微粒中属于同位素的是 ( )A.D2O 和 H2O B.O2和 O3 C. 和 D.和5、下列物质的分类正确的是选项碱酸盐碱性氧化物酸性氧化物ANaOHH2SO4NaHCO3Mn2O7COBNa2CO3HClONaClNa2OCO2CKOHHNO3CaCO3CaOSO2DBa(OH)2HClCaCl2Na2O2SO3A.AB.BC.CD.D6、配制 100 mL 1.0 mol·L-1的 Na2CO3溶液,下列情况会导致溶液浓度偏高的是( )A.容量瓶使用前用 1.0 mol·L-1的 Na2CO3溶液润洗B.配制过程中,未用蒸馏水洗涤烧杯和玻璃棒C.仰视确定凹液面与刻度线相切D.用敞口容器称量 Na2CO3且时间过长7、1mol O2在放电条件下发生下列反应:3O22O3,如有 30%O2转化...

1、当您付费下载文档后,您只拥有了使用权限,并不意味着购买了版权,文档只能用于自身使用,不得用于其他商业用途(如 [转卖]进行直接盈利或[编辑后售卖]进行间接盈利)。
2、本站所有内容均由合作方或网友上传,本站不对文档的完整性、权威性及其观点立场正确性做任何保证或承诺!文档内容仅供研究参考,付费前请自行鉴别。
3、如文档内容存在违规,或者侵犯商业秘密、侵犯著作权等,请点击“违规举报”。

碎片内容

重庆市酉阳县2026届高一化学第一学期期中统考试题含解析

您可能关注的文档

确认删除?