六盘水市盘县2025年四下数学期末统考试题含解析

六盘水市盘县2025年四下数学期末统考试题含解析_第1页
1/11
六盘水市盘县2025年四下数学期末统考试题含解析_第2页
2/11
六盘水市盘县2025年四下数学期末统考试题含解析_第3页
3/11
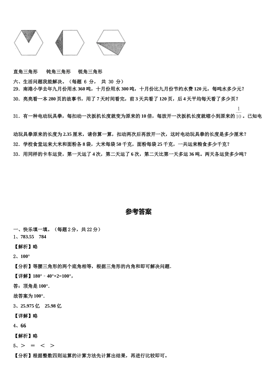
六盘水市盘县 2025 年四下数学期末统考试题一、快乐填一填。(每题 2 分,共 22 分)1.某月,北京地铁所有线路的日均客流量为 7835500 人次,把横线上的数改写成以“万”作单位的数是(_____)万,保留整数约是(_____)万。2.一个等腰三角形的一个底角是 40°,它的顶角是_____.3.2597500000 改写成以“亿”为单位的数是(________),精确到十分位约是( _______)亿.4.两根电线杆之间相隔 120 米,在其间以等距离增加 19 根电线杆后,那么从第 1 根到第 12 根电线杆间相隔(_____)米.5.在下面的括号里填上“>”“<”或“=”。140×5(______)150×4 15×250(______)150×25 350×(15-10)( ______)350×15-10 598000 万(______)6090000006.一个等腰三角形的顶角是 76°,它的一个底角是(________)。7.在○里填上>、<或=.0.27 0.207 4.02 4.020 2060m 2.1km8.在括号里填上适当的分数。600 千克=(________)吨 30 分=(________)时 5 厘米=(________)米75 平方分米=(________)平方米 50 分=(________)时 12 时=(________)天9._____是 0.17 的 1000 倍; 0.3 缩小_____是 0.1.10.一个长方形长 30 米,宽 20 米,如果宽不变,长增加 8 米,面积增加(___)平方米;如果长不变,宽增加 8 米,面积增加(____)平方米;如果长宽都增加 8 米,面积增加(_____)平方米。11.豆豆身高 1.42 米,小红身高 1.53 米,她们俩(______)高,高(______)米。二、公正小法官。(正确的打√,错误的打×。每题 2 分,共 14 分)12.大于 0.3 而小于 0.5 的小数有 1 个。(_______)13.1 除以任何数都得 1,1 乘任何数也都得 1._____.14.4 米 9 毫米=4.09 米。 (____)15.运用乘法分配律可以使一些计算简便。 (________)16.三个内角相等的三角形是锐角三角形。(______)17.三角形的两边之和有时可以等于第三边._____.(判断对错)18.计算的简便方法可以是。(______)三、精挑细选。(把正确答案序号填在括号里。 每题 2 分, 共 10 分)19.下面各题用加法计算的是( )。A.图书馆上午借出 210 本书,下午借出 180 本书,全天共借出多少本书?B.图书馆上午借出 210 本书,下午借出 180 本书,下午比上午少借出多少本书?C.图书馆全天共借出 390 本书,上午借出 210 本书,下午借出...

1、当您付费下载文档后,您只拥有了使用权限,并不意味着购买了版权,文档只能用于自身使用,不得用于其他商业用途(如 [转卖]进行直接盈利或[编辑后售卖]进行间接盈利)。
2、本站所有内容均由合作方或网友上传,本站不对文档的完整性、权威性及其观点立场正确性做任何保证或承诺!文档内容仅供研究参考,付费前请自行鉴别。
3、如文档内容存在违规,或者侵犯商业秘密、侵犯著作权等,请点击“违规举报”。

碎片内容

六盘水市盘县2025年四下数学期末统考试题含解析

您可能关注的文档

确认删除?