湖北省宜昌市高中教学协作体2025届高一生物第二学期期末经典试题含解析

湖北省宜昌市高中教学协作体2025届高一生物第二学期期末经典试题含解析_第1页
1/9
湖北省宜昌市高中教学协作体2025届高一生物第二学期期末经典试题含解析_第2页
2/9
湖北省宜昌市高中教学协作体2025届高一生物第二学期期末经典试题含解析_第3页
3/9
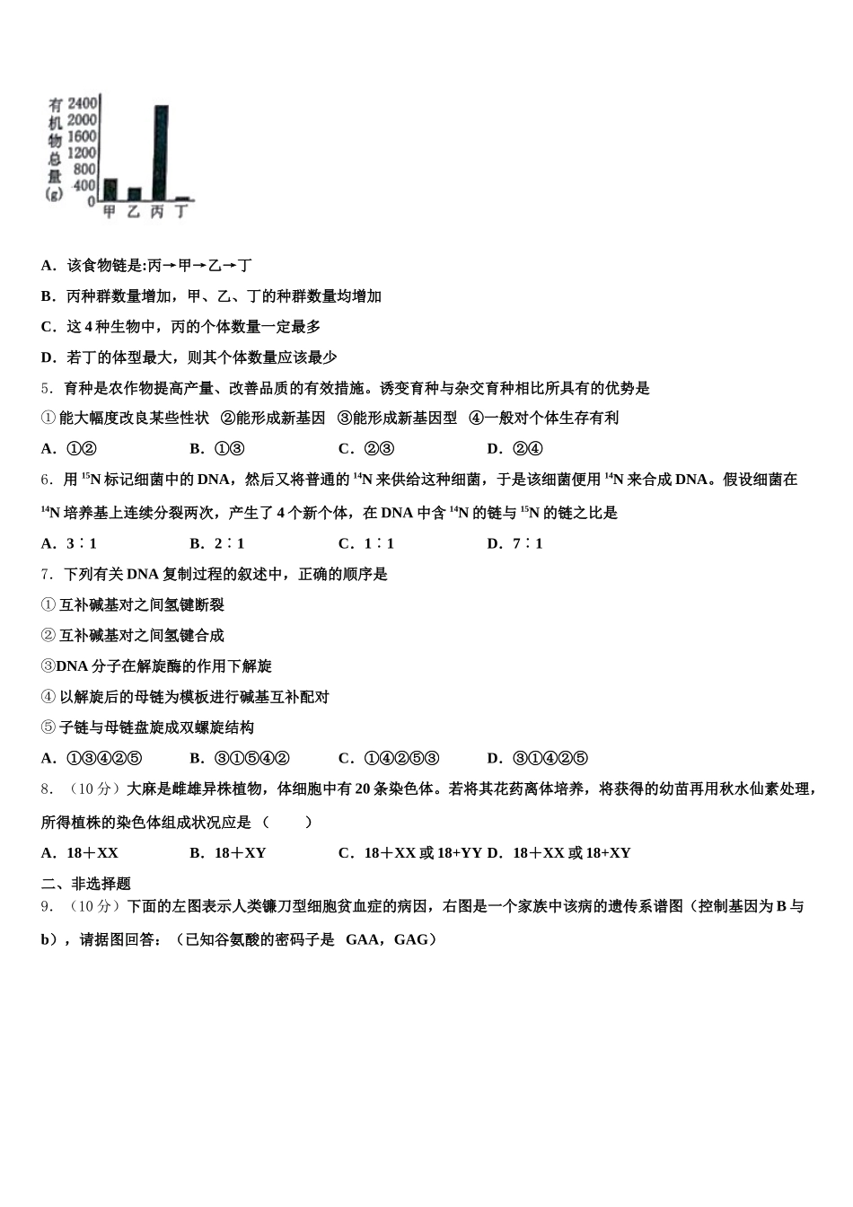
湖北省宜昌市高中教学协作体 2025 届高一生物第二学期期末经典试题考生请注意:1.答题前请将考场、试室号、座位号、考生号、姓名写在试卷密封线内,不得在试卷上作任何标记。2.第一部分选择题每小题选出答案后,需将答案写在试卷指定的括号内,第二部分非选择题答案写在试卷题目指定的位置上。3.考生必须保证答题卡的整洁。考试结束后,请将本试卷和答题卡一并交回。一、选择题(本大题共 7 小题,每小题 6 分,共 42 分。)1.某同学给健康实验兔静脉滴注 1.9%的 NaCl 溶液(生理盐水)21mL 后,会出现的现象是A.细胞内液和细胞外液分别增加 11mLB.输入的溶液会从血浆进入组织液C.细胞内液 Na+的增加远大于细胞外液 Na+的增加D.输入的 Na+中 51%进入细胞内液,51%分布在细胞外液2.与果蝇眼色有关的色素的合成必须有显性基因 A 存在,另一对独立遗传的等位基因中显性基因 B 使色素呈现紫色,而隐性基因 b 使色素呈现红色,不产生色素的个体眼色为白色。两个纯系杂交,F1雌雄相互交配,结果如表所示:下列叙述中正确的是A.亲本中白眼雄蝇的基因型为 BBXaYB.B.F2中白眼果蝇全部为雄性C.若 F2中红眼果蝇雌雄随机交配,则后代中红眼:白眼=8:1D.基因对果蝇眼色的控制体现了基因直接控制性状3.图是人体某组织内各种结构示意图,A、B、C、D 表示的是结构,①②③④表示的是体液的四种成分,有关此图叙述不正确的是( ) A.图中所示四种液体可相互转化B.O2、葡萄糖、血浆蛋白和溶菌酶等都是①的成分C.①②④构成了人体的内环境D.③中液体成分在人体中所占比例最大4.如果一个生态系统中有 4 种生物,并构成一条食物链,在某—时间分别测得这 4 种生物(甲、乙、丙、丁)所含有机物的总量,如图所示。下列描述错误的是A.该食物链是:丙→甲→乙→丁B.丙种群数量增加,甲、乙、丁的种群数量均增加C.这 4 种生物中,丙的个体数量一定最多D.若丁的体型最大,则其个体数量应该最少5.育种是农作物提高产量、改善品质的有效措施。诱变育种与杂交育种相比所具有的优势是① 能大幅度改良某些性状 ②能形成新基因 ③能形成新基因型 ④一般对个体生存有利A.①②B.①③C.②③D.②④6.用 15N 标记细菌中的 DNA,然后又将普通的 14N 来供给这种细菌,于是该细菌便用 14N 来合成 DNA。假设细菌在14N 培养基上连续分裂两次,产生了 4 个新个体,在 DNA 中含 14N 的链与 15N 的链之比是A....

1、当您付费下载文档后,您只拥有了使用权限,并不意味着购买了版权,文档只能用于自身使用,不得用于其他商业用途(如 [转卖]进行直接盈利或[编辑后售卖]进行间接盈利)。
2、本站所有内容均由合作方或网友上传,本站不对文档的完整性、权威性及其观点立场正确性做任何保证或承诺!文档内容仅供研究参考,付费前请自行鉴别。
3、如文档内容存在违规,或者侵犯商业秘密、侵犯著作权等,请点击“违规举报”。

碎片内容

湖北省宜昌市高中教学协作体2025届高一生物第二学期期末经典试题含解析

您可能关注的文档

确认删除?