2025届河南省郑州市第四十七中学生物高一下期末检测试题含解析

2025届河南省郑州市第四十七中学生物高一下期末检测试题含解析_第1页
1/9
2025届河南省郑州市第四十七中学生物高一下期末检测试题含解析_第2页
2/9
2025届河南省郑州市第四十七中学生物高一下期末检测试题含解析_第3页
3/9
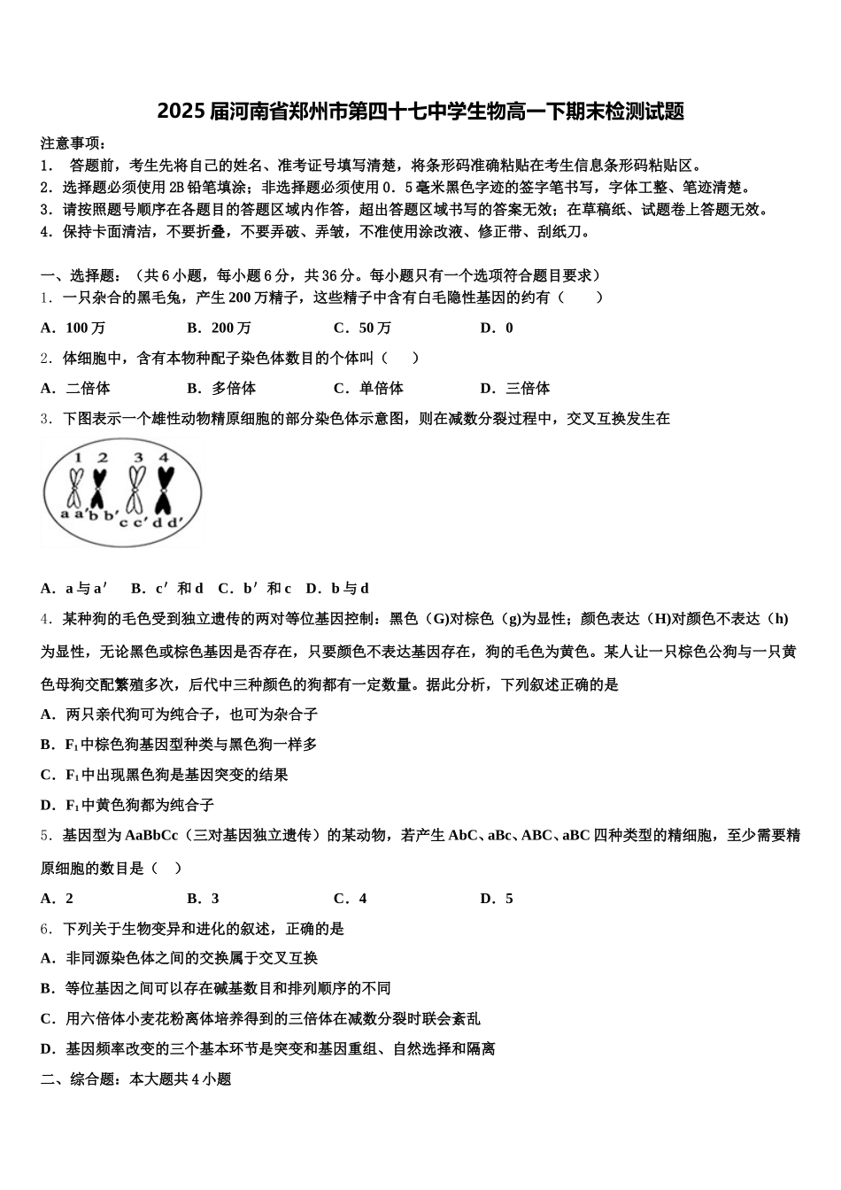
2025 届河南省郑州市第四十七中学生物高一下期末检测试题注意事项:1. 答题前,考生先将自己的姓名、准考证号填写清楚,将条形码准确粘贴在考生信息条形码粘贴区。2.选择题必须使用 2B 铅笔填涂;非选择题必须使用 0.5 毫米黑色字迹的签字笔书写,字体工整、笔迹清楚。3.请按照题号顺序在各题目的答题区域内作答,超出答题区域书写的答案无效;在草稿纸、试题卷上答题无效。4.保持卡面清洁,不要折叠,不要弄破、弄皱,不准使用涂改液、修正带、刮纸刀。一、选择题:(共 6 小题,每小题 6 分,共 36 分。每小题只有一个选项符合题目要求)1.一只杂合的黑毛兔,产生 200 万精子,这些精子中含有白毛隐性基因的约有( )A.100 万B.200 万C.50 万D.02.体细胞中,含有本物种配子染色体数目的个体叫( )A.二倍体B.多倍体C.单倍体D.三倍体3.下图表示一个雄性动物精原细胞的部分染色体示意图,则在减数分裂过程中,交叉互换发生在A.a 与 a' B.c'和 d C.b'和 c D.b 与 d4.某种狗的毛色受到独立遗传的两对等位基因控制:黑色(G)对棕色(g)为显性;颜色表达(H)对颜色不表达(h)为显性,无论黑色或棕色基因是否存在,只要颜色不表达基因存在,狗的毛色为黄色。某人让一只棕色公狗与一只黄色母狗交配繁殖多次,后代中三种颜色的狗都有一定数量。据此分析,下列叙述正确的是A.两只亲代狗可为纯合子,也可为杂合子B.F1中棕色狗基因型种类与黑色狗一样多C.F1中出现黑色狗是基因突变的结果D.F1中黄色狗都为纯合子5.基因型为 AaBbCc(三对基因独立遗传)的某动物,若产生 AbC、aBc、ABC、aBC 四种类型的精细胞,至少需要精原细胞的数目是( )A.2B.3C.4D.56.下列关于生物变异和进化的叙述,正确的是A.非同源染色体之间的交换属于交叉互换B.等位基因之间可以存在碱基数目和排列顺序的不同C.用六倍体小麦花粉离体培养得到的三倍体在减数分裂时联会紊乱D.基因频率改变的三个基本环节是突变和基因重组、自然选择和隔离二、综合题:本大题共 4 小题7.(9 分)下图 1 表示哺乳动物体内某种分裂方式细胞分裂过程中不同时期细胞内染色体、染色单体和 DNA 含量的关系,图 2 表示某器官处于细胞分裂不同时期的细胞图像。请据图分析回答下列问题:(1)图 1 中 a、b、c 柱表示 DNA 的是_______,图 1 中Ⅱ所示时期可对应于图 2 中的_____。(2)图 2 中______图所示的细胞分...

1、当您付费下载文档后,您只拥有了使用权限,并不意味着购买了版权,文档只能用于自身使用,不得用于其他商业用途(如 [转卖]进行直接盈利或[编辑后售卖]进行间接盈利)。
2、本站所有内容均由合作方或网友上传,本站不对文档的完整性、权威性及其观点立场正确性做任何保证或承诺!文档内容仅供研究参考,付费前请自行鉴别。
3、如文档内容存在违规,或者侵犯商业秘密、侵犯著作权等,请点击“违规举报”。

碎片内容

2025届河南省郑州市第四十七中学生物高一下期末检测试题含解析

您可能关注的文档

确认删除?