吉林省长春汽车经济技术开发区第六中学2025届高一下生物期末监测试题含解析

吉林省长春汽车经济技术开发区第六中学2025届高一下生物期末监测试题含解析_第1页
1/10
吉林省长春汽车经济技术开发区第六中学2025届高一下生物期末监测试题含解析_第2页
2/10
吉林省长春汽车经济技术开发区第六中学2025届高一下生物期末监测试题含解析_第3页
3/10
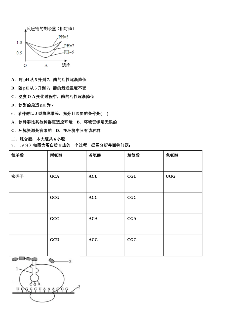
吉林省长春汽车经济技术开发区第六中学 2025 届高一下生物期末监测试题注意事项1.考试结束后,请将本试卷和答题卡一并交回.2.答题前,请务必将自己的姓名、准考证号用 0.5 毫米黑色墨水的签字笔填写在试卷及答题卡的规定位置.3.请认真核对监考员在答题卡上所粘贴的条形码上的姓名、准考证号与本人是否相符.4.作答选择题,必须用 2B 铅笔将答题卡上对应选项的方框涂满、涂黑;如需改动,请用橡皮擦干净后,再选涂其他答案.作答非选择题,必须用 05 毫米黑色墨水的签字笔在答题卡上的指定位置作答,在其他位置作答一律无效.5.如需作图,须用 2B 铅笔绘、写清楚,线条、符号等须加黑、加粗.一、选择题:(共 6 小题,每小题 6 分,共 36 分。每小题只有一个选项符合题目要求)1.下列关于细胞周期的叙述,正确的是A.细胞周期指细胞分裂期持续的时间B.细胞周期中分裂间期占 90%~95%C.细胞周期的分裂期进行各种物质的准备D.各种细胞的细胞周期持续时间相同2.下图是某种自花传粉植物的花色素(由 2 对等位基因 A 和 a、B 和 b 控制)合成过程图。含花色素的花为红色,否则为白色。基因型为 AaBb 的植株自花传粉得 F1中红花和白花植株比例为 9:7,不考虑基因突变,下列相关叙述错误的是A.F1红花植株自花传粉,后代可能出现白花植株的约占 8/9B.将 F1白花植株相互杂交,所得的 F2中不会出现红花植株C.将 F1白花植株自花传粉,根据 F2的表现型不能推测该白花植株基因型D.用酶 A 的抑制剂喷施红花植株后出现了白花,植株的基因型不变3.细胞膜具有一定的流动性,下列实例中能反映该特点的是( )① 高尔基体形成的囊泡与细胞膜融合 ②小肠绒毛上皮细胞对 Na+、 K+的吸收 ③变形虫能伸出伪足 ④核糖体中合成的蛋白质进入细胞核 ⑤吞噬细胞通过胞吞作用吞噬病菌A.①③④B.①③⑤C.②③⑤D.①②③④⑤4.同一动物个体的神经细胞与肌细胞在功能上是不同的,造成这种差异的主要原因是A.二者所处的细胞周期不同 B.二者合成的特定蛋白不同C.二者所含有的基因组不同 D.二者所含的细胞器的种类与数目不一样5.在不同温度和 pH 下对酶的作用进行研究,下列符合图的含义的是( )A.随 pH 从 5 升到 7,酶的活性逐渐降低B.随 pH 从 5 升到 7,酶的最适温度不变C.温度 O-A 变化过程中,酶的活性逐渐降低D.该酶的最适 pH 为 76.某种群以 J 型曲线增长,充分且必要的...

1、当您付费下载文档后,您只拥有了使用权限,并不意味着购买了版权,文档只能用于自身使用,不得用于其他商业用途(如 [转卖]进行直接盈利或[编辑后售卖]进行间接盈利)。
2、本站所有内容均由合作方或网友上传,本站不对文档的完整性、权威性及其观点立场正确性做任何保证或承诺!文档内容仅供研究参考,付费前请自行鉴别。
3、如文档内容存在违规,或者侵犯商业秘密、侵犯著作权等,请点击“违规举报”。

碎片内容

吉林省长春汽车经济技术开发区第六中学2025届高一下生物期末监测试题含解析

您可能关注的文档

确认删除?