湖南省永州市东安县一中2024-2025学年物理高二第二学期期中质量跟踪监视试题含解析

湖南省永州市东安县一中2024-2025学年物理高二第二学期期中质量跟踪监视试题含解析_第1页
1/14
湖南省永州市东安县一中2024-2025学年物理高二第二学期期中质量跟踪监视试题含解析_第2页
2/14
湖南省永州市东安县一中2024-2025学年物理高二第二学期期中质量跟踪监视试题含解析_第3页
3/14
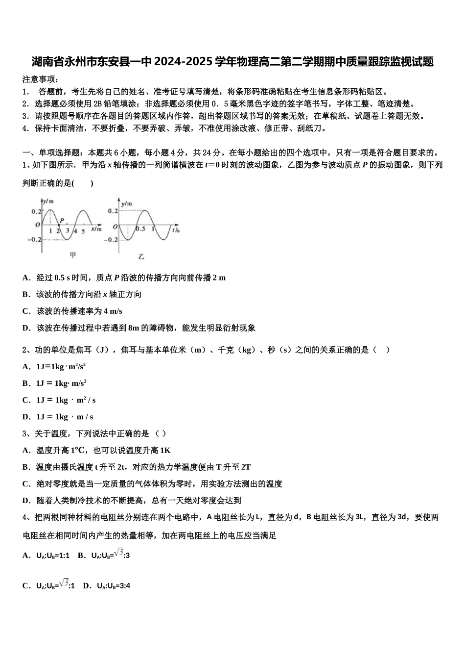
湖南省永州市东安县一中 2024-2025 学年物理高二第二学期期中质量跟踪监视试题注意事项:1. 答题前,考生先将自己的姓名、准考证号填写清楚,将条形码准确粘贴在考生信息条形码粘贴区。2.选择题必须使用 2B 铅笔填涂;非选择题必须使用 0.5 毫米黑色字迹的签字笔书写,字体工整、笔迹清楚。3.请按照题号顺序在各题目的答题区域内作答,超出答题区域书写的答案无效;在草稿纸、试题卷上答题无效。4.保持卡面清洁,不要折叠,不要弄破、弄皱,不准使用涂改液、修正带、刮纸刀。一、单项选择题:本题共 6 小题,每小题 4 分,共 24 分。在每小题给出的四个选项中,只有一项是符合题目要求的。1、如下图所示.甲为沿 x 轴传播的一列简谐横波在 t=0 时刻的波动图象,乙图为参与波动质点 P 的振动图象,则下列判断正确的是( )A.经过 0.5 s 时间,质点 P 沿波的传播方向向前传播 2 mB.该波的传播方向沿 x 轴正方向C.该波的传播速率为 4 m/sD.该波在传播过程中若遇到 8m 的障碍物,能发生明显衍射现象2、功的单位是焦耳(J),焦耳与基本单位米(m)、千克(kg)、秒(s)之间的关系正确的是( )A.1J1kgm2/s2 B.1J  1kg∙ m/s2C.1J  1kg  m2 / sD.1J  1kg  m / s3、关于温度,下列说法中正确的是 ( )A.温度升高 1℃,也可以说温度升高 1KB.温度由摄氏温度 t 升至 2t,对应的热力学温度便由 T 升至 2TC.绝对零度就是当一定质量的气体体积为零时,用实验方法测出的温度D.随着人类制冷技术的不断提高,总有一天绝对零度会达到4、把两根同种材料的电阻丝分别连在两个电路中,A 电阻丝长为 L,直径为 d,B 电阻丝长为 3L,直径为 3d,要使两电阻丝在相同时间内产生的热量相等,加在两电阻丝上的电压应当满足A.UA:UB=1:1 B.UA:UB=:3C.UA:UB=:1 D.UA:UB=3:45、 “守株待兔”是我们熟悉的寓言故事,它出自《韩非子》,原文为:宋人有耕田者。田中有株,兔走触株,折颈而死。因释其耒而守株,翼复得兔。兔不可复得,而身为宋国笑。假设一只兔子质量为 2kg,受到惊吓后从静止开始沿水平道路匀加速直线运动,经过 1.2s 速度大小达到 9m/s 后匀速奔跑,撞树后被水平弹回,反弹速度大小为 1m/s,设兔子与树的作用时间为 0.05s,重力加速度 g=10m/s2.下列说法确的是( )A.加速过程中兔子的加速度为 180m/s2B.加速过程中地面对兔子的平均作用...

1、当您付费下载文档后,您只拥有了使用权限,并不意味着购买了版权,文档只能用于自身使用,不得用于其他商业用途(如 [转卖]进行直接盈利或[编辑后售卖]进行间接盈利)。
2、本站所有内容均由合作方或网友上传,本站不对文档的完整性、权威性及其观点立场正确性做任何保证或承诺!文档内容仅供研究参考,付费前请自行鉴别。
3、如文档内容存在违规,或者侵犯商业秘密、侵犯著作权等,请点击“违规举报”。

碎片内容

湖南省永州市东安县一中2024-2025学年物理高二第二学期期中质量跟踪监视试题含解析

您可能关注的文档

确认删除?