山东省冠县武训高级中学2025-2026学年高一上化学期中质量跟踪监视试题含解析

山东省冠县武训高级中学2025-2026学年高一上化学期中质量跟踪监视试题含解析_第1页
1/12
山东省冠县武训高级中学2025-2026学年高一上化学期中质量跟踪监视试题含解析_第2页
2/12
山东省冠县武训高级中学2025-2026学年高一上化学期中质量跟踪监视试题含解析_第3页
3/12
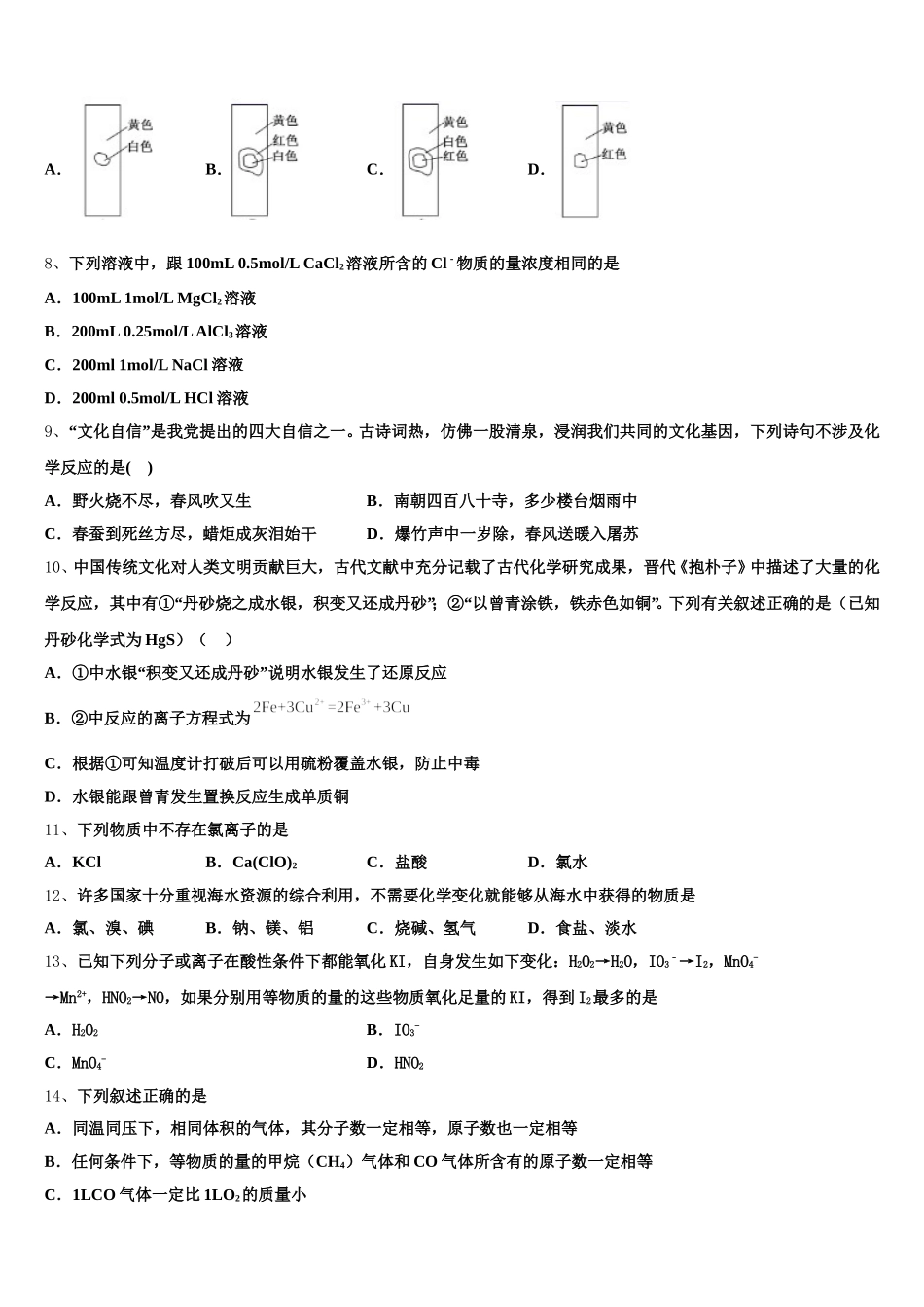
山东省冠县武训高级中学 2025-2026 学年高一上化学期中质量跟踪监视试题注意事项:1.答题前,考生先将自己的姓名、准考证号码填写清楚,将条形码准确粘贴在条形码区域内。2.答题时请按要求用笔。3.请按照题号顺序在答题卡各题目的答题区域内作答,超出答题区域书写的答案无效;在草稿纸、试卷上答题无效。4.作图可先使用铅笔画出,确定后必须用黑色字迹的签字笔描黑。5.保持卡面清洁,不要折暴、不要弄破、弄皱,不准使用涂改液、修正带、刮纸刀。一、选择题(每题只有一个选项符合题意)1、设 NA表示阿伏加德罗常数,下列说法正确的是 ( )A.1 mol 氦气中有 2NA个氦原子B.14 g 氮气中含 NA个氮原子C.2 L 0.3 mol·L-1Na2SO4溶液中含 0.6 NA个 Na+D.18 g 水中所含的电子数为 8NA2、下列金属元素的单质或化合物在火焰上灼烧时,焰色为黄色的是A.钠B.钾C.镁D.铁3、NA表示阿伏加德罗常数的值,下列叙述正确的是( )A.等物质的量的 N2和 CO 所含分子数均为 NAB.常温下,0.1molCuSO4·5H2O 晶体中氧原子数目为 0.4 NAC.NA个 N2分子所占的体积与 0.5NA个 H2分子所占的体积比为 2∶1D.常温下,1L 0.1mol·L-1的 NH4NO3溶液中氮原子数为 0.2NA4、强碱性的无色透明溶液中,能大量共存的离子组是( )A.K+、Na+、SO42-、CO32-B.Mg2+、NH4+、NO3-、Cl-C.Ba2+、K+、Cu2+、Cl-D.Na+、Ag+、HCO3-、Cl-5、下列说法正确的是A.为了加快过滤的速率,用玻璃棒搅拌漏斗中的溶液B.将 56g KOH 溶于 1L 水,所得该溶液物质的量浓度为 1 mol·L-1C.用稀盐酸洗涤铂丝并灼烧至无色后,再进行焰色反应D.某物质在灼烧时透过蓝色钴玻璃看到火焰呈紫色,说明该物质中一定含有钾离子6、按照物质的树状分类和交叉分类,HNO3应属于 ( )① 酸 ②氢化物 ③氧化物 ④含氧酸 ⑤难挥发性酸 ⑥强氧化性酸 ⑦一元酸 ⑧化合物⑨混合物A.①②③④⑤⑥⑦⑧ B.①④⑥⑦⑧C.①⑨D.①④⑤⑥⑦7、用玻璃棒蘸取新制氯水滴在 pH 试纸中部,观察到的现象是( )A.B.C.D.8、下列溶液中,跟 100mL 0.5mol/L CaCl2溶液所含的 Cl-物质的量浓度相同的是A.100mL 1mol/L MgCl2溶液B.200mL 0.25mol/L AlCl3溶液C.200ml 1mol/L NaCl 溶液D.200ml 0.5mol/L HCl 溶液9、 “文化自信”是我党提出的四大自信之一。古诗词热,仿佛一股清泉,浸润我们共同的文化基因,下列诗句不涉及化学反应的是...

1、当您付费下载文档后,您只拥有了使用权限,并不意味着购买了版权,文档只能用于自身使用,不得用于其他商业用途(如 [转卖]进行直接盈利或[编辑后售卖]进行间接盈利)。
2、本站所有内容均由合作方或网友上传,本站不对文档的完整性、权威性及其观点立场正确性做任何保证或承诺!文档内容仅供研究参考,付费前请自行鉴别。
3、如文档内容存在违规,或者侵犯商业秘密、侵犯著作权等,请点击“违规举报”。

碎片内容

山东省冠县武训高级中学2025-2026学年高一上化学期中质量跟踪监视试题含解析

您可能关注的文档

确认删除?