2025年湖南省常德芷兰实验学校物理高一下期末综合测试试题含解析

2025年湖南省常德芷兰实验学校物理高一下期末综合测试试题含解析_第1页
1/17
2025年湖南省常德芷兰实验学校物理高一下期末综合测试试题含解析_第2页
2/17
2025年湖南省常德芷兰实验学校物理高一下期末综合测试试题含解析_第3页
3/17
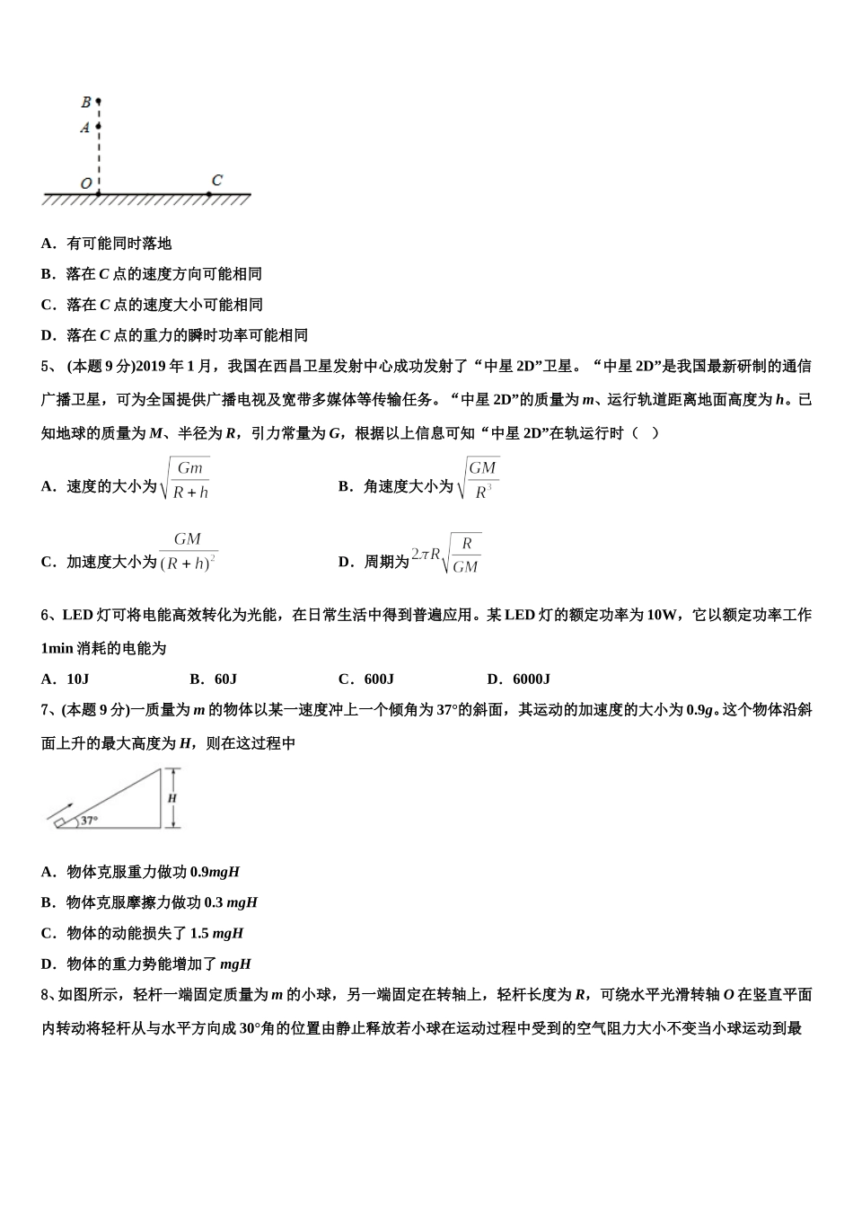
2025 年湖南省常德芷兰实验学校物理高一下期末综合测试试题注意事项1.考试结束后,请将本试卷和答题卡一并交回.2.答题前,请务必将自己的姓名、准考证号用 0.5 毫米黑色墨水的签字笔填写在试卷及答题卡的规定位置.3.请认真核对监考员在答题卡上所粘贴的条形码上的姓名、准考证号与本人是否相符.4.作答选择题,必须用 2B 铅笔将答题卡上对应选项的方框涂满、涂黑;如需改动,请用橡皮擦干净后,再选涂其他答案.作答非选择题,必须用 05 毫米黑色墨水的签字笔在答题卡上的指定位置作答,在其他位置作答一律无效.5.如需作图,须用 2B 铅笔绘、写清楚,线条、符号等须加黑、加粗.一、选择题(本题共 12 小题,每小题 5 分,共 60 分,在每小题给出的四个选项中,有的小题只有一个选项正确,有的小题有多个选项正确.全部选对的得 5 分,选不全的得 3 分,有选错的或不答的得 0 分)1、 (本题 9 分)如图所示,一物块静止在光滑水平地面上,现在水平拉力作用下沿 x 轴方向滑行,拉力 F 大小随 x 变化规律如图。则关于物块从 x=0 运动到 x=x2处过程( )A.物块加速度一直增大B.物块动能先增大后减小C.根据图像信息,物块最大动能可求D.根据图像信息,物块最大加速度可求2、 (本题 9 分)为了测定气垫导轨上滑块的加速度,滑块上安装了宽度为 3.0mm 的遮光板。滑块先后通过两个光电门,计时器记录了遮光板通过第一个光电门的时间为 3×10-3s,通过第二个光电门的时间为 1×10-3s,测得两光电门之间的距离为 80.0cm,则滑块的加速度大小是A.lm/s2B.2m/s2C.5m/s2D.8m/s23、 (本题 9 分)2019 年 5 月 17 日,我国成功发射第 45 颗北斗导航卫星,“北斗二号”系统定位精度由 10 米提升至 6 米.若在北斗卫星中有 a、b 两卫星,它们均环绕地球做匀速圆周运动,且 a 的轨迹半径比 b 的轨迹半径小,则A.a 的周期小于 b 的周期B.a 的线速度小于 b 的线速度C.a 的加速度小于 b 的加速度D.a 的角速度小于 b 的角速度4、如图所示,在水平地面上 O 点正上方的 A、B 两点同时水平抛出两个相同小球,它们最后都落到地面上的 C 点,则两球( )A.有可能同时落地B.落在 C 点的速度方向可能相同C.落在 C 点的速度大小可能相同D.落在 C 点的重力的瞬时功率可能相同5、 (本题 9 分)2019 年 1 月,我国在西昌卫星发射中心成功发射了“中星 2D”卫...

1、当您付费下载文档后,您只拥有了使用权限,并不意味着购买了版权,文档只能用于自身使用,不得用于其他商业用途(如 [转卖]进行直接盈利或[编辑后售卖]进行间接盈利)。
2、本站所有内容均由合作方或网友上传,本站不对文档的完整性、权威性及其观点立场正确性做任何保证或承诺!文档内容仅供研究参考,付费前请自行鉴别。
3、如文档内容存在违规,或者侵犯商业秘密、侵犯著作权等,请点击“违规举报”。

碎片内容

2025年湖南省常德芷兰实验学校物理高一下期末综合测试试题含解析

您可能关注的文档

确认删除?