2025-2026学年江西省宜春市上高县第二中学高一上化学期中监测模拟试题含解析

2025-2026学年江西省宜春市上高县第二中学高一上化学期中监测模拟试题含解析_第1页
1/15
2025-2026学年江西省宜春市上高县第二中学高一上化学期中监测模拟试题含解析_第2页
2/15
2025-2026学年江西省宜春市上高县第二中学高一上化学期中监测模拟试题含解析_第3页
3/15
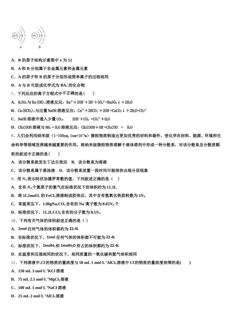
2025-2026 学年江西省宜春市上高县第二中学高一上化学期中监测模拟试题注意事项1.考生要认真填写考场号和座位序号。2.试题所有答案必须填涂或书写在答题卡上,在试卷上作答无效。第一部分必须用 2B 铅笔作答;第二部分必须用黑色字迹的签字笔作答。3.考试结束后,考生须将试卷和答题卡放在桌面上,待监考员收回。一、选择题(每题只有一个选项符合题意)1、在盛装氢氧化钠固体和浓硫酸的试剂瓶上,都印有的警示标志是ABCDA.AB.BC.CD.D2、纳米碳是一种粒子直径为 1~100 nm 之间的材料,若将纳米碳均匀地分散到蒸馏水中,所形成的分散系A.是一种稳定的溶液B.能产生丁达尔效应C.静置后,会析出黑色沉淀D.属于悬浊液3、在实验室中,用镊子从煤油中取出一小块金属钠,然后用滤纸将煤油吸干,再用小刀切开观察。在这一实验过程中不能得出的钠的物理性质是A.钠在常温下是固体 B.钠具有银白色的金属光泽C.钠的熔点很低 D.金属钠很软4、下列离子方程式正确的是( )A.往 NaHSO4溶液中加 Ba(OH)2溶液至恰好中和:Ba2++2OH-+2H++SO42-=BaSO4↓+2H2OB.碳酸钙与盐酸反应:2H++CO32-=CO2↑+H2OC.铁与稀盐酸反应:2Fe+6H+=2Fe3++3H2↑D.往 Ba(OH)2溶液中加少量硫酸溶液:Ba2++OH-+H++SO42-=BaSO4↓+H2O5、下列关于古籍中的记载说法不正确的是A.《天工开物》中“凡石灰,经火焚炼为用”涉及的反应类型是分解反应B.“朝坛雾卷,曙岭烟沉”中的雾是一种胶体,能产生丁达尔效应C.“熬胆矾铁釜,久之亦化为铜”,该过程发生了氧化还原反应D.“青蒿一握,以水二升渍,绞取汁”,诗句中体现的屠呦呦对青蒿素的提取属化学变化6、如图为 A、B 元素的原子结构示意图。下列说法错误的是( )A.B 的原子结构示意图中 x 为 12B.A 和 B 分别属于非金属元素和金属元素C.A 的原子和 B 的原子分别形成简单离子的过程相同D.A 与 B 可组成化学式为 BA2 的化合物7、下列反应的离子方程式中不正确的是( )A.H2SO4与 Ba(OH)2溶液反应:Ba2++2OH-+2H++SO42-=BaSO4↓+2H2OB.Ca(HCO3)2与过量 NaOH 溶液反应:Ca2++2HCO3-+2OH-=CaCO3↓+2H2O+CO32-C.NaOH 溶液中通入少量 CO2: 2OH-+CO2 =CO32-+H2OD.CH3COOH 溶液与 NH3·H2O 溶液反应:CH3COOH+OH-=CH3COO- + H2O8、人们会利用纳米级(1-100nm,1nm=10-9m)微粒物质制造出更加优秀的材料和器件,使化学在材料、能源、环境和生命科学等领域发挥越来越重要的作用。...

1、当您付费下载文档后,您只拥有了使用权限,并不意味着购买了版权,文档只能用于自身使用,不得用于其他商业用途(如 [转卖]进行直接盈利或[编辑后售卖]进行间接盈利)。
2、本站所有内容均由合作方或网友上传,本站不对文档的完整性、权威性及其观点立场正确性做任何保证或承诺!文档内容仅供研究参考,付费前请自行鉴别。
3、如文档内容存在违规,或者侵犯商业秘密、侵犯著作权等,请点击“违规举报”。

碎片内容

2025-2026学年江西省宜春市上高县第二中学高一上化学期中监测模拟试题含解析

您可能关注的文档

确认删除?