江苏省海安高级中学2025届高一物理第二学期期末达标测试试题含解析

江苏省海安高级中学2025届高一物理第二学期期末达标测试试题含解析_第1页
1/14
江苏省海安高级中学2025届高一物理第二学期期末达标测试试题含解析_第2页
2/14
江苏省海安高级中学2025届高一物理第二学期期末达标测试试题含解析_第3页
3/14
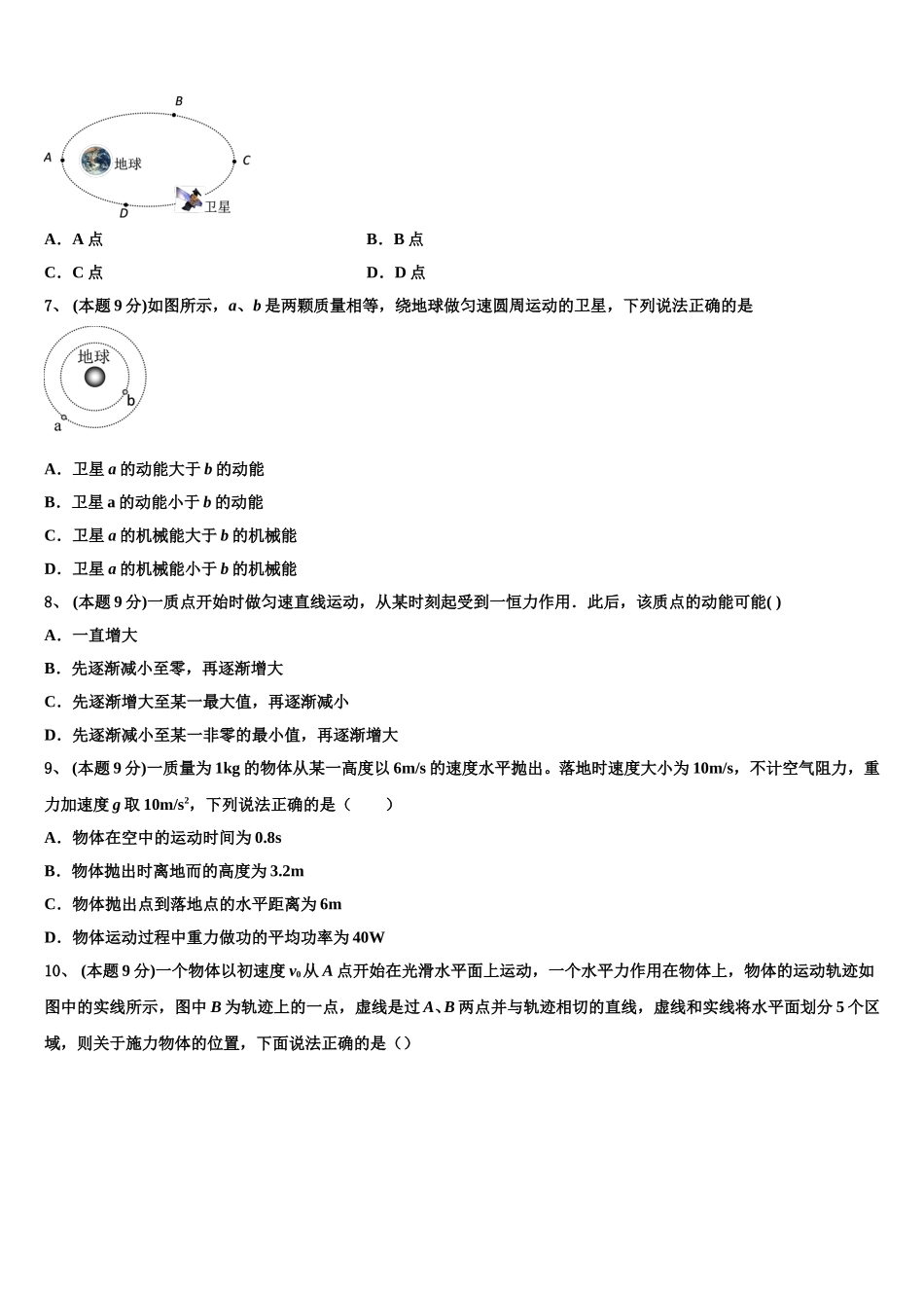
江苏省海安高级中学 2025 届高一物理第二学期期末达标测试试题请考生注意:1.请用 2B 铅笔将选择题答案涂填在答题纸相应位置上,请用 0.5 毫米及以上黑色字迹的钢笔或签字笔将主观题的答案写在答题纸相应的答题区内。写在试题卷、草稿纸上均无效。2.答题前,认真阅读答题纸上的《注意事项》,按规定答题。一、选择题:(1-6 题为单选题 7-12 为多选,每题 4 分,漏选得 2 分,错选和不选得零分)1、电影《流浪地球》深受观众喜爱,地球最后找到了新家园,是一颗质量比太阳大一倍的恒星,假设地球绕该恒星作匀速圆周运动,地球到这颗恒星中心的距离是地球到太阳中心的距离的 2 倍。则现在地球绕新的恒星与原来绕太阳运动相比,说法正确的是( )A.线速度是原来的B.万有引力是原来的C.向心加速度是原来的 2 倍D.周期是原来的 2 倍2、 (本题 9 分)两个质量均匀的球体,相距 ,它们之间的万有引力为 10-8N,若它们的质量、距离都增加为原来的 2 倍,则它们间的万有引力为:A.4×10-8N B.2×10-8N C.10-8N D.10-4N3、 (本题 9 分)按照龟兔赛跑的故事,假设乌龟和兔子比赛过程的 x-t 图像如图所示,由图可知A.兔子和乌龟是从同一地点同时出发的B.在 t5~t6时间内,兔子的运动是匀加速运动C.兔子和乌龟在比赛途中相遇过两次D.在 t2~t6时间内,兔子的平均速度大于乌龟的平均速度4、如图所示中间有孔的物块 A 套在光滑的竖直杆上,通过光滑的定滑轮用不可伸长的轻绳将物体拉着匀速向上运动则关于绳的拉力 FT及杆对物体 A 的弹力 FN,下列说法正确的是A.FT不变,FN减小B.FT增大,FN增大C.FT增大,FN不变D.FT增大,FN减小5、 (本题 9 分)某行星绕太阳沿椭圆轨道运行,如图所示,在这颗行星的轨道上有 a、b、c、d 四个对称点,其中 a 为近日点,c 为远日点,若行星运动周期为 T,则该行星( )A.从 a 到 b 的运动时间等于从 c 到 d 的运动时间B.从 d 经 a 到 b 的运动时间等于从 b 经 c 到 d 的运动时间C.a 到 b 的时间D.c 到 d 的时间6、如图所示,一卫星绕地球运动,运动轨迹为椭圆,A、B、C、D 是轨迹上的四个位置,其中 A 点距离地球最近,C 点距离地球最远.卫星运动速度最大的位置是A.A 点B.B 点C.C 点D.D 点7、 (本题 9 分)如图所示,a、b 是两颗质量相等,绕地球做匀速圆周运动的卫星,下列说法正确的是A.卫星 a 的动能大于...

1、当您付费下载文档后,您只拥有了使用权限,并不意味着购买了版权,文档只能用于自身使用,不得用于其他商业用途(如 [转卖]进行直接盈利或[编辑后售卖]进行间接盈利)。
2、本站所有内容均由合作方或网友上传,本站不对文档的完整性、权威性及其观点立场正确性做任何保证或承诺!文档内容仅供研究参考,付费前请自行鉴别。
3、如文档内容存在违规,或者侵犯商业秘密、侵犯著作权等,请点击“违规举报”。

碎片内容

江苏省海安高级中学2025届高一物理第二学期期末达标测试试题含解析

您可能关注的文档

确认删除?