2025届阿拉善市重点中学物理高一下期末学业水平测试试题含解析

2025届阿拉善市重点中学物理高一下期末学业水平测试试题含解析_第1页
1/14
2025届阿拉善市重点中学物理高一下期末学业水平测试试题含解析_第2页
2/14
2025届阿拉善市重点中学物理高一下期末学业水平测试试题含解析_第3页
3/14
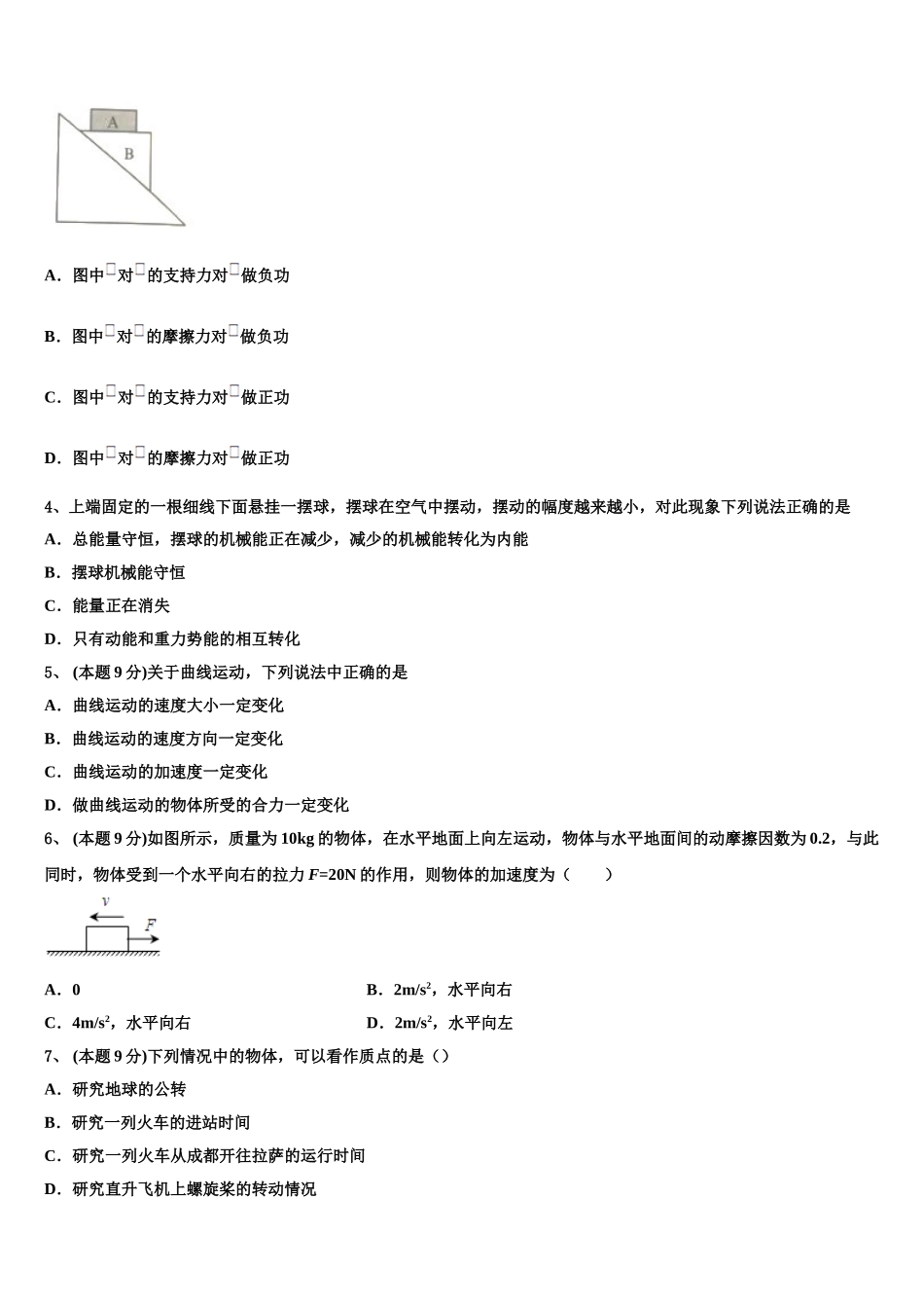
2025 届阿拉善市重点中学物理高一下期末学业水平测试试题注意事项:1. 答题前,考生先将自己的姓名、准考证号填写清楚,将条形码准确粘贴在考生信息条形码粘贴区。2.选择题必须使用 2B 铅笔填涂;非选择题必须使用 0.5 毫米黑色字迹的签字笔书写,字体工整、笔迹清楚。3.请按照题号顺序在各题目的答题区域内作答,超出答题区域书写的答案无效;在草稿纸、试题卷上答题无效。4.保持卡面清洁,不要折叠,不要弄破、弄皱,不准使用涂改液、修正带、刮纸刀。一、选择题(本题共 12 小题,每小题 5 分,共 60 分,在每小题给出的四个选项中,有的小题只有一个选项正确,有的小题有多个选项正确.全部选对的得 5 分,选不全的得 3 分,有选错的或不答的得 0 分)1、 (本题 9 分)某种热敏电阻在环境温度升高时,电阻会迅速减小.将这种热敏电阻 P 接入如图所示电路,开关闭合.若环境温度升高,下列判断正确的是A.电路的总电阻变大B.流过 P 的电流变小C.灯泡 A 变亮D.灯泡 B 变亮2、 (本题 9 分)如图所示是网球发球机,某次室内训练时将发球机放置于某一竖直墙面前,然后向墙面发射网球。假定网球水平射出,某两次射出的网球 a,b 运动轨迹如图虚线所示,碰到墙面时与水平方向夹角分别为 30°和 60°、若不考虑网球在空中受到的阻力,则 a、b 两球A.a 球初速度较大B.a 球在空中飞行的时间较长C.a 球碰到墙面时速度较大D.a 球速度变化量较大3、 (本题 9 分)如图所示,物块 随楔形木块 沿固定斜面向下做匀速直线运动,下列关于力做功判断正确的是( )A.图中 对 的支持力对 做负功B.图中 对 的摩擦力对 做负功C.图中 对 的支持力对 做正功D.图中 对 的摩擦力对 做正功4、上端固定的一根细线下面悬挂一摆球,摆球在空气中摆动,摆动的幅度越来越小,对此现象下列说法正确的是A.总能量守恒,摆球的机械能正在减少,减少的机械能转化为内能B.摆球机械能守恒C.能量正在消失D.只有动能和重力势能的相互转化5、 (本题 9 分)关于曲线运动,下列说法中正确的是A.曲线运动的速度大小一定变化B.曲线运动的速度方向一定变化C.曲线运动的加速度一定变化D.做曲线运动的物体所受的合力一定变化6、 (本题 9 分)如图所示,质量为 10kg 的物体,在水平地面上向左运动,物体与水平地面间的动摩擦因数为 0.2,与此同时,物体受到一个水平向右的拉力 F=20N 的作用,则物体的加...

1、当您付费下载文档后,您只拥有了使用权限,并不意味着购买了版权,文档只能用于自身使用,不得用于其他商业用途(如 [转卖]进行直接盈利或[编辑后售卖]进行间接盈利)。
2、本站所有内容均由合作方或网友上传,本站不对文档的完整性、权威性及其观点立场正确性做任何保证或承诺!文档内容仅供研究参考,付费前请自行鉴别。
3、如文档内容存在违规,或者侵犯商业秘密、侵犯著作权等,请点击“违规举报”。

碎片内容

2025届阿拉善市重点中学物理高一下期末学业水平测试试题含解析

您可能关注的文档

确认删除?