安徽省淮南市谢家集区重点达标名校2026届初三第一次模拟考试(三诊)语文试题含解析

安徽省淮南市谢家集区重点达标名校2026届初三第一次模拟考试(三诊)语文试题含解析_第1页
1/16
安徽省淮南市谢家集区重点达标名校2026届初三第一次模拟考试(三诊)语文试题含解析_第2页
2/16
安徽省淮南市谢家集区重点达标名校2026届初三第一次模拟考试(三诊)语文试题含解析_第3页
3/16
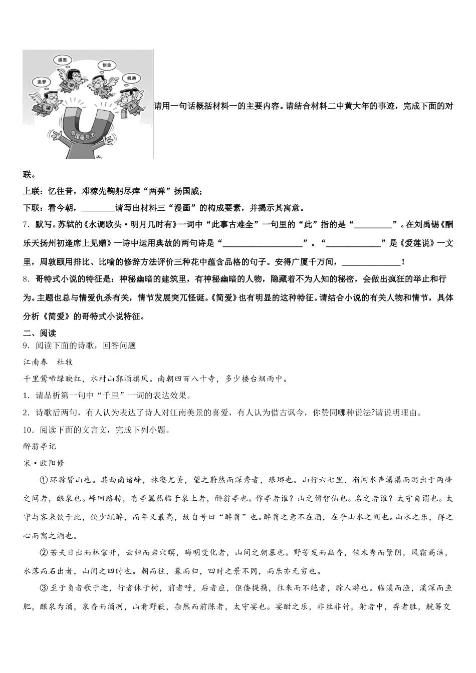
安徽省淮南市谢家集区重点达标名校 2026 届初三第一次模拟考试(三诊)语文试题注意事项:1. 答题前,考生先将自己的姓名、准考证号填写清楚,将条形码准确粘贴在考生信息条形码粘贴区。2.选择题必须使用 2B 铅笔填涂;非选择题必须使用 0.5 毫米黑色字迹的签字笔书写,字体工整、笔迹清楚。3.请按照题号顺序在各题目的答题区域内作答,超出答题区域书写的答案无效;在草稿纸、试题卷上答题无效。4.保持卡面清洁,不要折叠,不要弄破、弄皱,不准使用涂改液、修正带、刮纸刀。一、积累与运用1.下列词语中,加点字注音完全正确的一项是( )A.秀颀(qí) 妖娆(ráo) 融融泄泄(xiè)B.窗棂(línɡ) 颓(tuí)唐 妇孺(rú)皆知C.褴褛(lǚ) 星宿(sù) 拈(niān)轻怕重D.慰藉(jí) 岑(cén)寂 悲天悯(mǐn)人2.下列词语中没有错别字的一项是( )A.矫健 一代天娇 炫耀 头晕目眩B.苍茫 沧海桑田 覆盖 重蹈复辙C.泛滥 粗制烂造 斑纹 班师回朝D.克扣 刻不容缓 惶恐 张皇失措3.下列各句中,没有语病的一项是A.“空姐”除了要掌握航空客运服务的基本常识外,还要掌握英、日、法等多种语种,以便为旅客提供最优质的服务。B.这部小小的《新华字典》为我国的文化教育事业担当了光荣的历史重任。C.《经典咏流传》广受好评,是因为该节目做到了“在价值引领中创新传播,在创新传播中彰显文化自信”的缘故。D.我们不能不否认,读那些文字粗糙内容单薄的消遣读物应该有所节制。4.下列句子中,没有语病的一项是( )A.青少年是上网人群中的主力军,但最近几年,在发达国家中 60 岁以上的老年人也纷纷“触网”,老年人“网虫”的人数激增。B.据中科院动物研究所初步鉴定,这头金色牦牛是世界上新发现的一种野生动物,并命名为“金丝牦牛”。C.近年来,在秀丽的东平大地上,拔地而起的中心医院、明湖中学、实验中学、清河小学厦等建筑群,令人流连忘返,构思奇特,巧夺天工。D.水果营养丰富,但是它的表面常常粘附着对人体有害的细菌和农药,所以食用水果前应该洗净削皮较为安全。5.阅读下面的文字,完成后面小题太初元年,司马迁正式开始了《史记》的写作。到天汉二年(公元前 99 年)司马迁四十七岁的时候,一场意想不到的灾难降临到了他的头上。这一年,李广的孙子李陵带领五千步兵出征匈奴,中途遇上了敌人的大部队,虽经浴血奋战,但终因 而兵败。李陵也投降了匈奴。消息传入汉廷,...

1、当您付费下载文档后,您只拥有了使用权限,并不意味着购买了版权,文档只能用于自身使用,不得用于其他商业用途(如 [转卖]进行直接盈利或[编辑后售卖]进行间接盈利)。
2、本站所有内容均由合作方或网友上传,本站不对文档的完整性、权威性及其观点立场正确性做任何保证或承诺!文档内容仅供研究参考,付费前请自行鉴别。
3、如文档内容存在违规,或者侵犯商业秘密、侵犯著作权等,请点击“违规举报”。

碎片内容

安徽省淮南市谢家集区重点达标名校2026届初三第一次模拟考试(三诊)语文试题含解析

您可能关注的文档

确认删除?