2025届黑龙江省牡丹江市海林朝鲜族中学物理高二第二学期期中考试试题含解析

2025届黑龙江省牡丹江市海林朝鲜族中学物理高二第二学期期中考试试题含解析_第1页
1/13
2025届黑龙江省牡丹江市海林朝鲜族中学物理高二第二学期期中考试试题含解析_第2页
2/13
2025届黑龙江省牡丹江市海林朝鲜族中学物理高二第二学期期中考试试题含解析_第3页
3/13
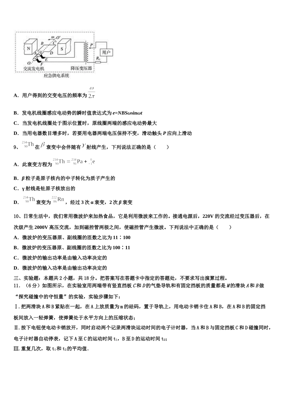
2025 届黑龙江省牡丹江市海林朝鲜族中学物理高二第二学期期中考试试题注意事项1.考试结束后,请将本试卷和答题卡一并交回.2.答题前,请务必将自己的姓名、准考证号用 0.5 毫米黑色墨水的签字笔填写在试卷及答题卡的规定位置.3.请认真核对监考员在答题卡上所粘贴的条形码上的姓名、准考证号与本人是否相符.4.作答选择题,必须用 2B 铅笔将答题卡上对应选项的方框涂满、涂黑;如需改动,请用橡皮擦干净后,再选涂其他答案.作答非选择题,必须用 05 毫米黑色墨水的签字笔在答题卡上的指定位置作答,在其他位置作答一律无效.5.如需作图,须用 2B 铅笔绘、写清楚,线条、符号等须加黑、加粗.一、单项选择题:本题共 6 小题,每小题 4 分,共 24 分。在每小题给出的四个选项中,只有一项是符合题目要求的。1、关于机械振动和机械波的以下说法中,正确的是( )A.单摆运动的回复力就是摆球受到的合力B.波动过程是介质质点由近及远移动的过程C.波动过程是能量由近及远传递的过程D.当正在鸣笛的火车向着我们疾驶而来时,我们听到汽笛声的音调变高,这是由于声波发生了衍射现象导致的2、奥斯特实验的重大意义在于它说明了A.磁场的存在 B.磁场具有方向性C.磁体间有相互作用 D.通电导线周围存在磁场3、一弹簧振子做简谐运动,周期为 T( )A.若 t 和(t+△t)时刻振子运动速度的大小相等、方向相同,则△t 一定是的整数倍B.若 t 和(t+△t)时刻振子运动位移的大小相等、方向相反,则△t 一定是的整数倍C.若△t=T,则 t 和(t+△t)时刻振子运动的加速度一定相等D.若△t=,则 t 和(t+△t)时刻弹簧的长度一定相等4、平行板电容器的两极板 A、B 接于电池两端,B 极板接地,一带正电的小球悬挂于电容器两极板间,闭合开关 S,给电容器充电后,悬线偏离竖直方向的夹角为 θ,如图所示,则( )A.保持开关 S 闭合,A 板向 B 板靠近,θ 减小B.保持开关 S 闭合,紧挨 A 板插入金属板,θ 不变C.开关 S 断开,A 板向 B 板靠近,两极板间电压减小D.开关 S 断开,A 板向 B 板靠近,电容器电容减小5、首先发现电流产生磁场的科学家是( )A.牛 顿 B.阿基米德 C.奥斯特 D.伏 特6、氢原子能级示意图如图所示,大量氢原子从 n=4 的能级向 n=2 的能级跃迁时辐射出光 a,从 n=3 的能级向 n=2的能级跃迁时辐射出光 b,光 a 和 b 都是可见光,则 A.光 a ...

1、当您付费下载文档后,您只拥有了使用权限,并不意味着购买了版权,文档只能用于自身使用,不得用于其他商业用途(如 [转卖]进行直接盈利或[编辑后售卖]进行间接盈利)。
2、本站所有内容均由合作方或网友上传,本站不对文档的完整性、权威性及其观点立场正确性做任何保证或承诺!文档内容仅供研究参考,付费前请自行鉴别。
3、如文档内容存在违规,或者侵犯商业秘密、侵犯著作权等,请点击“违规举报”。

碎片内容

2025届黑龙江省牡丹江市海林朝鲜族中学物理高二第二学期期中考试试题含解析

您可能关注的文档

确认删除?