2024-2025学年无锡市第一中学生物高一第二学期期末达标检测试题含解析

2024-2025学年无锡市第一中学生物高一第二学期期末达标检测试题含解析_第1页
1/9
2024-2025学年无锡市第一中学生物高一第二学期期末达标检测试题含解析_第2页
2/9
2024-2025学年无锡市第一中学生物高一第二学期期末达标检测试题含解析_第3页
3/9
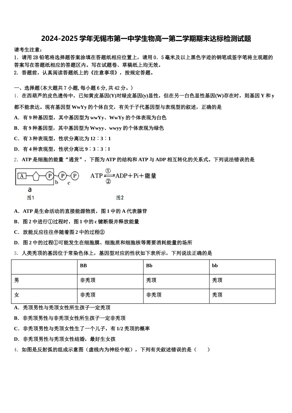
2024-2025 学年无锡市第一中学生物高一第二学期期末达标检测试题请考生注意:1.请用 2B 铅笔将选择题答案涂填在答题纸相应位置上,请用 0.5 毫米及以上黑色字迹的钢笔或签字笔将主观题的答案写在答题纸相应的答题区内。写在试题卷、草稿纸上均无效。2.答题前,认真阅读答题纸上的《注意事项》,按规定答题。一、选择题(本大题共 7 小题,每小题 6 分,共 42 分。)1.在西葫芦的皮色遗传中,已知黄皮基因(Y)对绿皮基因(y)显性,但在另一白色显性基因(W)存在时,则基因 Y 和 y都不能表达。现有基因型 WwYy 的个体自交,有关于子代基因型与表现型的叙述,正确的是A.有 9 种基因型,其中基因型为 wwYy、WwYy 的个体表现为白色B.有 9 种基因型,其中基因型为 Wwyy、wwyy 的个体表现为绿色C.有 3 种表现型,性状分离比为 1231∶ ∶D.有 4 种表现型,性状分离比 933l∶ ∶ ∶2.ATP 是细胞的能量“通货”,下图为 ATP 的结构和 ATP 与 ADP 相互转化的关系式。下列说法错误的是A.ATP 是生命活动的直接能源物质,图 1 中的 A 代表腺苷B.图 2 中进行①过程时,图 1 中的 c 键断裂并释放能量C.放能反应往往伴随着图 2 中的过程②D.图 2 中的过程①可能发生在细胞膜、细胞质和细胞核等需要消耗能量的场所3.人类秃顶的基因位于常染色体上,基因型对应的性状如下表所示,下列说法正确的是BBBbbb男非秃顶秃顶秃顶女非秃顶非秃顶秃顶A.秃顶男性与秃顶女性所生孩子一定秃顶B.非秃顶男性与非秃顶女性所生孩子一定非秃顶C.非秃顶男性与秃顶女性生了一个儿子,有 1/2 秃顶的概率D.非秃顶男性与秃顶女性结婚,最好生女孩4.如图是反射弧的组成示意图(虚线内为神经中枢),下列有关叙述错误的是( ) A.图中兴奋传导(传递)的方向是④③②①,③是传入神经B.刺激 C 处产生兴奋,②处膜外电位将发生正→负→正的变化C.兴奋传到Ⅰ处发生的信号变化是电信号→化学信号→电信号D.Ⅱ上含有相应的神经递质的受体,能与神经递质特异性结合5.不考虑突变,用 32P 标记细胞中的染色体,细胞进行正常的分裂。下列叙述正确的是A.如果标记一条染色体,完成一次有丝分裂和减数分裂产生含标记的细胞比例相同B.如果标记一条染色体,有丝分裂和减数分裂产生相同数目的细胞中,含标记的细胞数目相同C.如果标记一对同源染色体,有丝分裂后期细胞中与减数第二次分裂后期细胞中含标记的染色体数目相同...

1、当您付费下载文档后,您只拥有了使用权限,并不意味着购买了版权,文档只能用于自身使用,不得用于其他商业用途(如 [转卖]进行直接盈利或[编辑后售卖]进行间接盈利)。
2、本站所有内容均由合作方或网友上传,本站不对文档的完整性、权威性及其观点立场正确性做任何保证或承诺!文档内容仅供研究参考,付费前请自行鉴别。
3、如文档内容存在违规,或者侵犯商业秘密、侵犯著作权等,请点击“违规举报”。

碎片内容

2024-2025学年无锡市第一中学生物高一第二学期期末达标检测试题含解析

您可能关注的文档

确认删除?