安徽省涡阳县第一中学2024-2025学年物理高二第二学期期中考试模拟试题含解析

安徽省涡阳县第一中学2024-2025学年物理高二第二学期期中考试模拟试题含解析_第1页
1/12
安徽省涡阳县第一中学2024-2025学年物理高二第二学期期中考试模拟试题含解析_第2页
2/12
安徽省涡阳县第一中学2024-2025学年物理高二第二学期期中考试模拟试题含解析_第3页
3/12
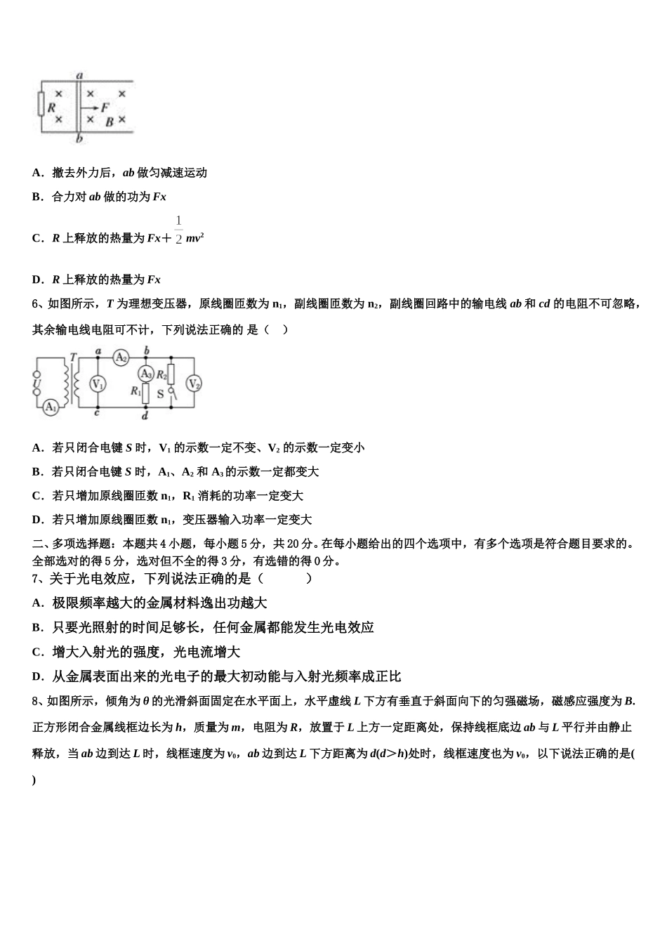
安徽省涡阳县第一中学 2024-2025 学年物理高二第二学期期中考试模拟试题请考生注意:1.请用 2B 铅笔将选择题答案涂填在答题纸相应位置上,请用 0.5 毫米及以上黑色字迹的钢笔或签字笔将主观题的答案写在答题纸相应的答题区内。写在试题卷、草稿纸上均无效。2.答题前,认真阅读答题纸上的《注意事项》,按规定答题。一、单项选择题:本题共 6 小题,每小题 4 分,共 24 分。在每小题给出的四个选项中,只有一项是符合题目要求的。1、如图所示,闭合线圈固定在小车上,总质量为 1 kg.它们在光滑水平面上,以 10 m/s 的速度进入与线圈平面垂直、磁感应强度为 B 的水平有界匀强磁场,磁场方向垂直纸面向里,已知小车运动的速度 v 随车的位移 x 变化的 v—x 图象如图所示.则以下说法的正确是( )A.线圈的长度 L=15 cmB.磁场的宽度 d=15 cmC.线圈通过磁场过程中产生的热量为 48 JD.线圈进入磁场过程中做匀加速运动,加速度为 0.8 m/s22、将两支铅笔并排放在一起,中间留一条狭缝,通过这条狭缝去看与其平行的日光灯,能观察到彩色条纹,这是属于光的什么现象( )A.干涉B.衍射C.折射D.偏振3、汽车安全气囊的工作原理是:当汽车遭受到碰撞后,安全气囊会在瞬间充气弹出,在乘员的身体与车内零部件碰撞之前能及时到位,达到减轻乘员伤害的效果。下列关于安全气囊的作用说法正确的是( )A.安全气囊可以减小乘员的动量B.安全气囊可以减小乘员的动量变化C.安全气囊可以减慢乘员的动量变化D.安全气囊可以减小乘员受到的冲量4、液体与固体具有的相同特点是A.都具有确定的形状B.体积都不易被压缩C.物质分子的位置都确定D.物质分子都在固定位置附近振动5、水平放置的光滑导轨上放置一根长为 L、质量为 m 的导体棒 ab,ab 处在磁感应强度大小为 B、方向如图所示的匀强磁场中,导轨的一端接一阻值为 R 的电阻,导轨及导体棒电阻不计.现使 ab 在水平恒力 F 作用下由静止沿垂直于磁场的方向运动,当通过位移为 x 时,ab 达到最大速度 v.此时撤去外力,最后 ab 静止在导轨上.在 ab 运动的整个过程中,下列说法正确的是( ) A.撤去外力后,ab 做匀减速运动B.合力对 ab 做的功为 FxC.R 上释放的热量为 Fx+mv2D.R 上释放的热量为 Fx6、如图所示,T 为理想变压器,原线圈匝数为 n1,副线圈匝数为 n2,副线圈回路中的输电线 ab 和 cd 的电阻不可忽略,其余输电线电阻...

1、当您付费下载文档后,您只拥有了使用权限,并不意味着购买了版权,文档只能用于自身使用,不得用于其他商业用途(如 [转卖]进行直接盈利或[编辑后售卖]进行间接盈利)。
2、本站所有内容均由合作方或网友上传,本站不对文档的完整性、权威性及其观点立场正确性做任何保证或承诺!文档内容仅供研究参考,付费前请自行鉴别。
3、如文档内容存在违规,或者侵犯商业秘密、侵犯著作权等,请点击“违规举报”。

碎片内容

安徽省涡阳县第一中学2024-2025学年物理高二第二学期期中考试模拟试题含解析

您可能关注的文档

确认删除?