江苏省赣榆县一中2025年物理高一第二学期期末综合测试试题含解析

江苏省赣榆县一中2025年物理高一第二学期期末综合测试试题含解析_第1页
1/15
江苏省赣榆县一中2025年物理高一第二学期期末综合测试试题含解析_第2页
2/15
江苏省赣榆县一中2025年物理高一第二学期期末综合测试试题含解析_第3页
3/15
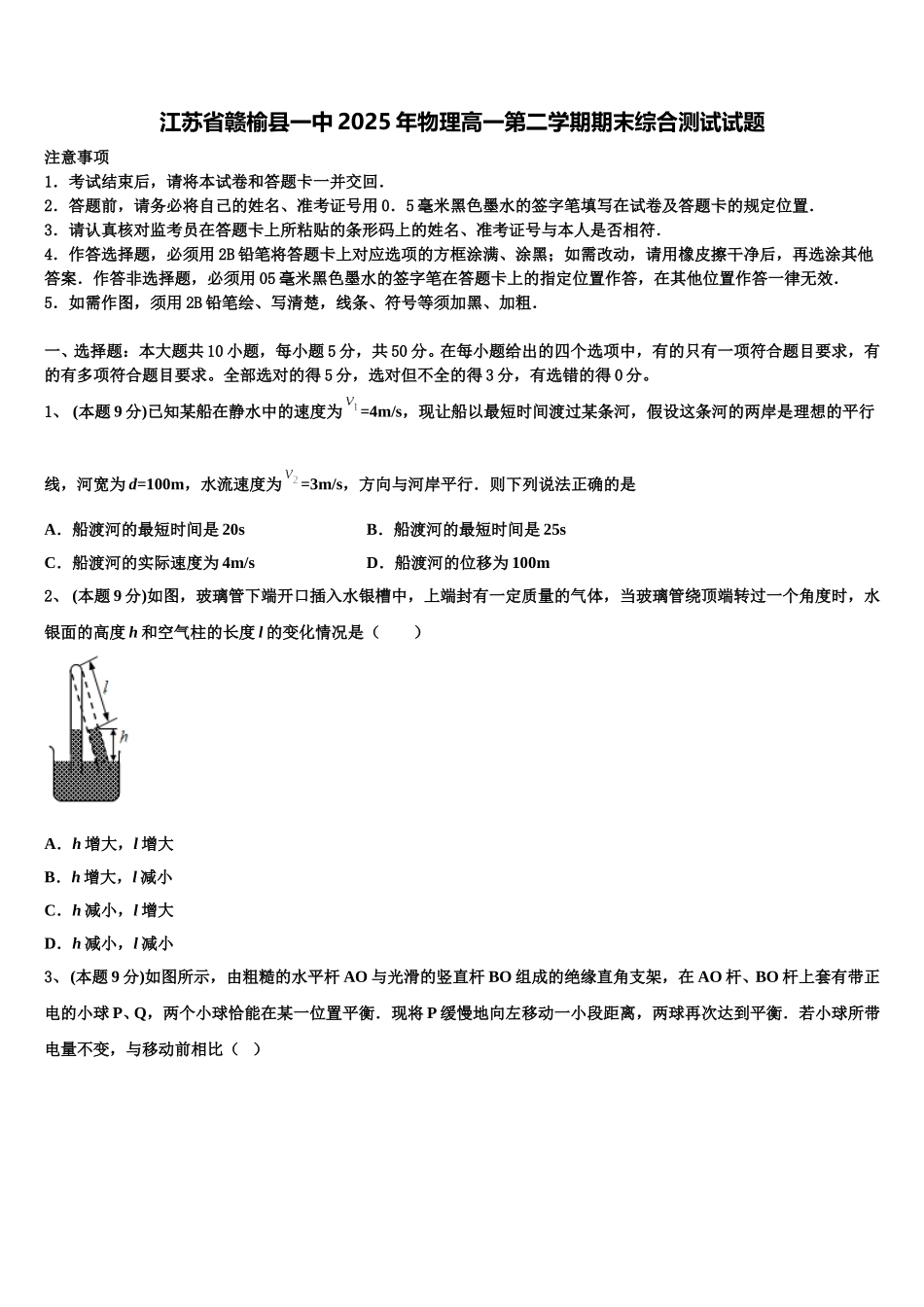
江苏省赣榆县一中 2025 年物理高一第二学期期末综合测试试题注意事项1.考试结束后,请将本试卷和答题卡一并交回.2.答题前,请务必将自己的姓名、准考证号用 0.5 毫米黑色墨水的签字笔填写在试卷及答题卡的规定位置.3.请认真核对监考员在答题卡上所粘贴的条形码上的姓名、准考证号与本人是否相符.4.作答选择题,必须用 2B 铅笔将答题卡上对应选项的方框涂满、涂黑;如需改动,请用橡皮擦干净后,再选涂其他答案.作答非选择题,必须用 05 毫米黑色墨水的签字笔在答题卡上的指定位置作答,在其他位置作答一律无效.5.如需作图,须用 2B 铅笔绘、写清楚,线条、符号等须加黑、加粗.一、选择题:本大题共 10 小题,每小题 5 分,共 50 分。在每小题给出的四个选项中,有的只有一项符合题目要求,有的有多项符合题目要求。全部选对的得 5 分,选对但不全的得 3 分,有选错的得 0 分。1、 (本题 9 分)已知某船在静水中的速度为=4m/s,现让船以最短时间渡过某条河,假设这条河的两岸是理想的平行线,河宽为 d=100m,水流速度为=3m/s,方向与河岸平行.则下列说法正确的是A.船渡河的最短时间是 20sB.船渡河的最短时间是 25sC.船渡河的实际速度为 4m/sD.船渡河的位移为 100m2、 (本题 9 分)如图,玻璃管下端开口插入水银槽中,上端封有一定质量的气体,当玻璃管绕顶端转过一个角度时,水银面的高度 h 和空气柱的长度 l 的变化情况是( )A.h 增大,l 增大B.h 增大,l 减小C.h 减小,l 增大D.h 减小,l 减小3、 (本题 9 分)如图所示,由粗糙的水平杆 AO 与光滑的竖直杆 BO 组成的绝缘直角支架,在 AO 杆、BO 杆上套有带正电的小球 P、Q,两个小球恰能在某一位置平衡.现将 P 缓慢地向左移动一小段距离,两球再次达到平衡.若小球所带电量不变,与移动前相比( )A.杆 BO 对 Q 的弹力减小B.杆 AO 对 P 的弹力减小C.杆 AO 对 P 的摩擦力增大D.P、Q 之间的距离增大4、 (本题 9 分)一质量为 m 的物体,在外力作用下以大小为 g 的加速度竖直向上做匀加速直线运动,已知 g 为当地重力加速度。则物体在上升高度为 h 的过程中A.物体重力势能减少 mghB.物体的动能增加 2mghC.物体的机械能增加 mghD.合外力对物体做功 mgh5、在越野赛车时,一辆赛车在水平公路上减速转弯,从俯视图中可以看到赛车沿曲线由 M 向 N 行驶.下图中分别画出了汽车转...

1、当您付费下载文档后,您只拥有了使用权限,并不意味着购买了版权,文档只能用于自身使用,不得用于其他商业用途(如 [转卖]进行直接盈利或[编辑后售卖]进行间接盈利)。
2、本站所有内容均由合作方或网友上传,本站不对文档的完整性、权威性及其观点立场正确性做任何保证或承诺!文档内容仅供研究参考,付费前请自行鉴别。
3、如文档内容存在违规,或者侵犯商业秘密、侵犯著作权等,请点击“违规举报”。

碎片内容

江苏省赣榆县一中2025年物理高一第二学期期末综合测试试题含解析

您可能关注的文档

确认删除?