包钢第一中学2025年高一上化学期中联考模拟试题含解析

包钢第一中学2025年高一上化学期中联考模拟试题含解析_第1页
1/19
包钢第一中学2025年高一上化学期中联考模拟试题含解析_第2页
2/19
包钢第一中学2025年高一上化学期中联考模拟试题含解析_第3页
3/19
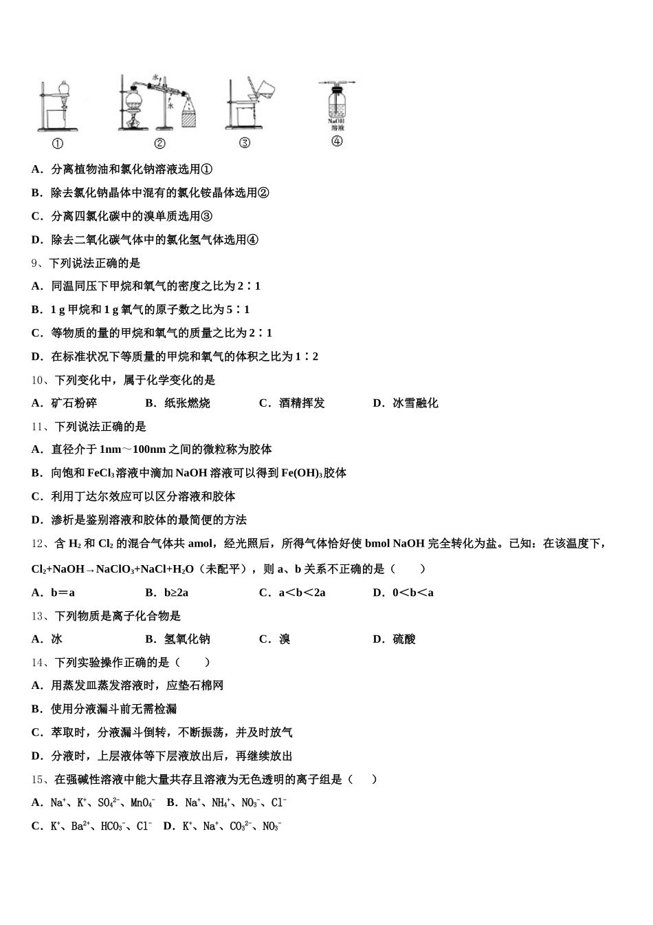
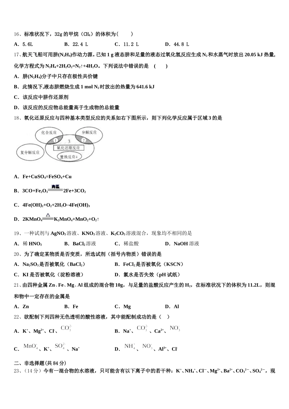
包钢第一中学 2025 年高一上化学期中联考模拟试题注意事项:1.答题前,考生先将自己的姓名、准考证号码填写清楚,将条形码准确粘贴在条形码区域内。2.答题时请按要求用笔。3.请按照题号顺序在答题卡各题目的答题区域内作答,超出答题区域书写的答案无效;在草稿纸、试卷上答题无效。4.作图可先使用铅笔画出,确定后必须用黑色字迹的签字笔描黑。5.保持卡面清洁,不要折暴、不要弄破、弄皱,不准使用涂改液、修正带、刮纸刀。一、选择题(共包括 22 个小题。每小题均只有一个符合题意的选项)1、实验室进行 NaCl 溶液蒸发时,一般有以下操作过程 ①放置酒精灯 ②固定铁圈位置 ③放上蒸发皿④加热搅拌 ⑤停止加热、余热蒸干 。其正确的操作顺序为( )A.②③④⑤B.①②③④⑤C.②③①④⑤D.②①③④⑤2、下列实验操作中错误的是A.蒸发操作时,当蒸发皿中出现较多量的固体时,立即停止加热B.蒸馏操作时,应使温度计水银球靠近蒸馏烧瓶的支管口处C.分液操作时,分液漏斗中下层液体从下口放出,上层液体从上口倒出D.萃取操作时,选择的萃取剂与水不互溶,且萃取剂的密度必须比水大3、为了使硫酸溶液导电性几乎降低为零,应加入适量的A.NaOHB.Na2CO3C.BaCl2D.Ba(OH)24、下列说法中,正确的是( )A.1 mol O 的质量是 32g/molB.H2O 的摩尔质量为 18 gC.44 g CO2的体积为 22.4 LD.9.8 g H2SO4含 0.1NA个 H2SO4分子5、将氯气通入 70℃的氢氧化钠水溶液中,能同时发生两个自身氧化还原反应(未配平):NaOH+Cl2→NaCl+NaClO+H2O,反应完成后测得溶液中 NaClO 与 NaClO3的数目之比为 5:2,则该溶液中 NaCl 与NaClO 的数目之比为( )A.3:1B.2:1C.15:2D.1:16、下列关于氯化氢和盐酸的叙述中,正确的是( )A.它们都用 HCl 表示,两者没有区别B.氯化氢和盐酸在潮湿的空气中都形成酸雾C.氯化氢和盐酸都能导电D.氯化氢是无色气体,盐酸是无色溶液,它们都有刺激性气味7、下列各组物质中,所含分子数相同的是A.10g H2和 10g O2B.标况下 5.6L N2和 11g CO2C.9g H2O 和 1mol O2D.标况下 224mL N2和 0.1mol N28、完成下列实验所需选择的装置或仪器都正确的是( )A.分离植物油和氯化钠溶液选用①B.除去氯化钠晶体中混有的氯化铵晶体选用②C.分离四氯化碳中的溴单质选用③D.除去二氧化碳气体中的氯化氢气体选用④9、下列说法正确的是A.同温同压下甲烷和氧气的密度之比为 2...

1、当您付费下载文档后,您只拥有了使用权限,并不意味着购买了版权,文档只能用于自身使用,不得用于其他商业用途(如 [转卖]进行直接盈利或[编辑后售卖]进行间接盈利)。
2、本站所有内容均由合作方或网友上传,本站不对文档的完整性、权威性及其观点立场正确性做任何保证或承诺!文档内容仅供研究参考,付费前请自行鉴别。
3、如文档内容存在违规,或者侵犯商业秘密、侵犯著作权等,请点击“违规举报”。

碎片内容

包钢第一中学2025年高一上化学期中联考模拟试题含解析

您可能关注的文档

确认删除?