内蒙古巴彦淖尔市临河二中2025年四年级数学第二学期期末质量跟踪监视模拟试题含解析

内蒙古巴彦淖尔市临河二中2025年四年级数学第二学期期末质量跟踪监视模拟试题含解析_第1页
1/10
内蒙古巴彦淖尔市临河二中2025年四年级数学第二学期期末质量跟踪监视模拟试题含解析_第2页
2/10
内蒙古巴彦淖尔市临河二中2025年四年级数学第二学期期末质量跟踪监视模拟试题含解析_第3页
3/10
内蒙古巴彦淖尔市临河二中 2025 年四年级数学第二学期期末质量跟踪监视模拟试题一、 填空题。 (每题 2 分,共 20 分)1.把 2.9 缩小为原来的(______)是 0.029,把 8.7 的小数点向右移动三位是(______)。2.三角形按角分可以分为(__________)三角形、(__________)三角形和(__________)三角形;按边可以分为(__________)三角形和(__________)三角形。3.小军在计算 68×(☆+2)时把算式抄成 68×☆+2,这样计算的结果与正确值相差(______)。4.一个三角形,其中两个角分别是 35°和 45°,那么另一个角是(____)°。按角来分,这是一个(____)三角形。5.看图填数。 ( )(填小数)6.四库全书是世界上字数最多的书,全书约 997000000 字,改写成以亿作单位的数是(________)字,再保留一位小数是(_________)字。7.比 m 小 4 的数是(______)。8.在括号里填上“>”“<”“=”。7 米 6 厘米(________)7.6 米 5.45-1.8-1.2(________)5.45-1.8+1.29.5 吨(________)9 吨 50 千克 (160+40)×5(________)160+40×59.要反映莲都区一年内月平均气温的变化情况,应选用(______)统计图;要反映 401 班每组在文明城市创建中做好事的多少,应选用(______)统计图。10.直接写出得数。0.58+0.22= 120×5= 1.2-0.8= 0.39+0.12= 101×56=1.3-0.7= 0.5-0.3= 7-3.09= 1-0.09=二、 选择题。 (把正确答案序号填在括号里。 每题 2 分, 共 10 分)11.在 0.1 和 0.9 之间的小数有( )个。A.7B.8C.9D.无数12.一根长 80 厘米的铁丝围成一个等腰梯形的框架,上下底之和为 50 厘米,一条腰长( )。A.30 厘米B.25 厘米C.15 厘米13.下面计算正确的是( )。A.B.C.14.把一个小数的小数点先向左移动两位,再向右移动三位,得到的数是 9.08.原来这个小数是( )。A.90.8B.9.08C.0.90815.哥哥和弟弟各收集了一些画片,哥哥给弟弟 12 张后,还比弟弟多 8 张。原来哥哥比弟弟多收集( )张画片。A.12B.20C.32三、 判断题。(对的打“√ ” , 错的打“×” 。 每题 2 分, 共 10 分)16.一个因数扩大到原数的 10 倍,另一个因数乘 0.1,积不变 (_____)17.小数一定小于 1。(________)18.2.5 里面有 25 个 0.01。(______)19.两个分数相等,它们的分数单位一定相等。(________)20.把 0.123 ...

1、当您付费下载文档后,您只拥有了使用权限,并不意味着购买了版权,文档只能用于自身使用,不得用于其他商业用途(如 [转卖]进行直接盈利或[编辑后售卖]进行间接盈利)。
2、本站所有内容均由合作方或网友上传,本站不对文档的完整性、权威性及其观点立场正确性做任何保证或承诺!文档内容仅供研究参考,付费前请自行鉴别。
3、如文档内容存在违规,或者侵犯商业秘密、侵犯著作权等,请点击“违规举报”。

碎片内容

内蒙古巴彦淖尔市临河二中2025年四年级数学第二学期期末质量跟踪监视模拟试题含解析

您可能关注的文档

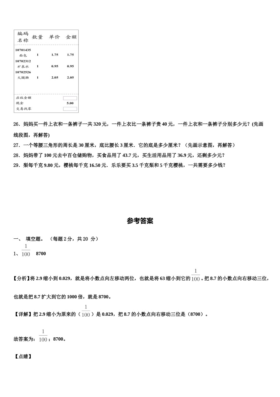
确认删除?