2024-2025学年四川省阆中中学新区高一物理第二学期期末质量检测试题含解析

2024-2025学年四川省阆中中学新区高一物理第二学期期末质量检测试题含解析_第1页
1/13
2024-2025学年四川省阆中中学新区高一物理第二学期期末质量检测试题含解析_第2页
2/13
2024-2025学年四川省阆中中学新区高一物理第二学期期末质量检测试题含解析_第3页
3/13
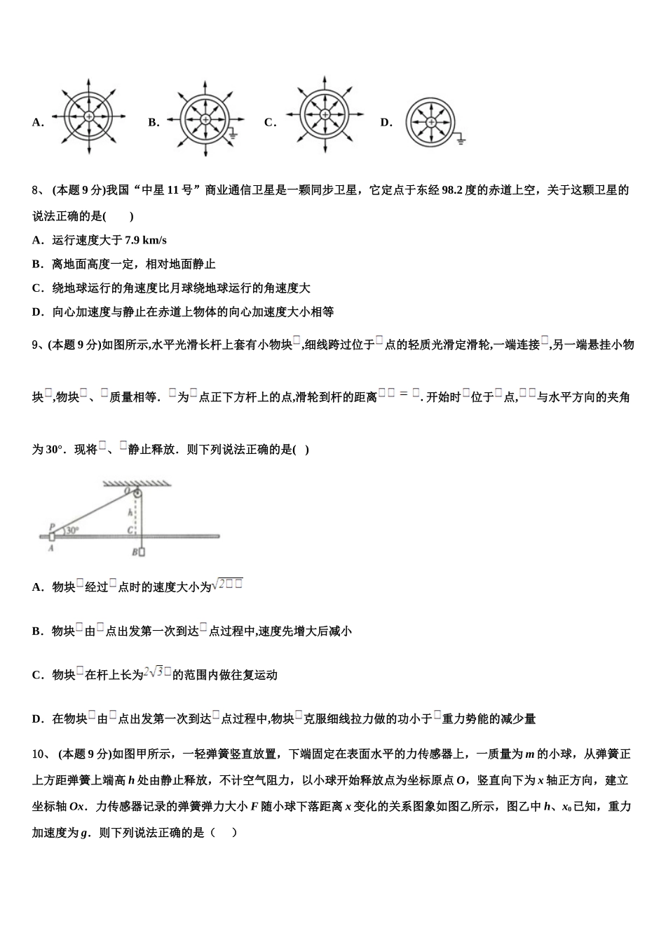
2024-2025 学年四川省阆中中学新区高一物理第二学期期末质量检测试题注意事项1.考试结束后,请将本试卷和答题卡一并交回.2.答题前,请务必将自己的姓名、准考证号用 0.5 毫米黑色墨水的签字笔填写在试卷及答题卡的规定位置.3.请认真核对监考员在答题卡上所粘贴的条形码上的姓名、准考证号与本人是否相符.4.作答选择题,必须用 2B 铅笔将答题卡上对应选项的方框涂满、涂黑;如需改动,请用橡皮擦干净后,再选涂其他答案.作答非选择题,必须用 05 毫米黑色墨水的签字笔在答题卡上的指定位置作答,在其他位置作答一律无效.5.如需作图,须用 2B 铅笔绘、写清楚,线条、符号等须加黑、加粗.一、选择题:本大题共 10 小题,每小题 5 分,共 50 分。在每小题给出的四个选项中,有的只有一项符合题目要求,有的有多项符合题目要求。全部选对的得 5 分,选对但不全的得 3 分,有选错的得 0 分。1、 (本题 9 分)如图所示,一个用细线悬挂的小球从 A 点开始摆动,记住它向右能够达到的最大高度,然后用一把直尺在 P 点挡住悬线,继续观察之后小球的摆动情况并分析,下列结论中正确的是( )A.在 P 点放置直尺后,悬线向右摆动的最大高度明显低于没放直尺时到达的高度B.在 P 点放置直尺后,悬线向右摆动的最大高度明显高于没放直尺时到达的高度C.悬线在 P 点与直尺碰撞前、后的瞬间相比,小球速度变大D.悬线在 P 点与直尺碰撞前、后的瞬间相比,小球加速度变大2、如图所示,在轻弹簧的下端悬挂一个质量为 m 的小球 A,若将小球 A 从弹簧原长位置由静止释放,小球 A 能够下降的最大高度为 h.若将小球 A 换为质量为 2m 的小球 B,仍从弹簧原长位置由静止释放,则小球 B 下降 h 时的速度为(已知重力加速度为 g,且不计空气阻力)( )A.B.C.D.03、 (本题 9 分)如图所示,从倾角为斜面上某点先后将同一小球以不同的初速度水平抛出,小球均落在斜面上.当抛出的速度为时,小球到达斜面时速度方向与斜面的夹角为;当抛出速度为时,小球到达斜面时速度方向与斜面的夹角为,则( )A.无论 v1、v2关系如何,均有 α1=α2B.当 v1>v2时,α1>α2C.当 v1>v2时,α1<α2D.α1、α2的关系与斜面倾角 θ 有关4、 (本题 9 分)一小船在静水中的速度 v0=5m/s,它要渡过一条宽 d=180m 的长直河道,已知河水流速 v=3m/s,则小船以最短路程过河时所需要的时间为A.18sB.36sC...

1、当您付费下载文档后,您只拥有了使用权限,并不意味着购买了版权,文档只能用于自身使用,不得用于其他商业用途(如 [转卖]进行直接盈利或[编辑后售卖]进行间接盈利)。
2、本站所有内容均由合作方或网友上传,本站不对文档的完整性、权威性及其观点立场正确性做任何保证或承诺!文档内容仅供研究参考,付费前请自行鉴别。
3、如文档内容存在违规,或者侵犯商业秘密、侵犯著作权等,请点击“违规举报”。

碎片内容

2024-2025学年四川省阆中中学新区高一物理第二学期期末质量检测试题含解析

您可能关注的文档

确认删除?