2024-2025学年山西省山大附中生物高一下期末综合测试模拟试题含解析

2024-2025学年山西省山大附中生物高一下期末综合测试模拟试题含解析_第1页
1/10
2024-2025学年山西省山大附中生物高一下期末综合测试模拟试题含解析_第2页
2/10
2024-2025学年山西省山大附中生物高一下期末综合测试模拟试题含解析_第3页
3/10
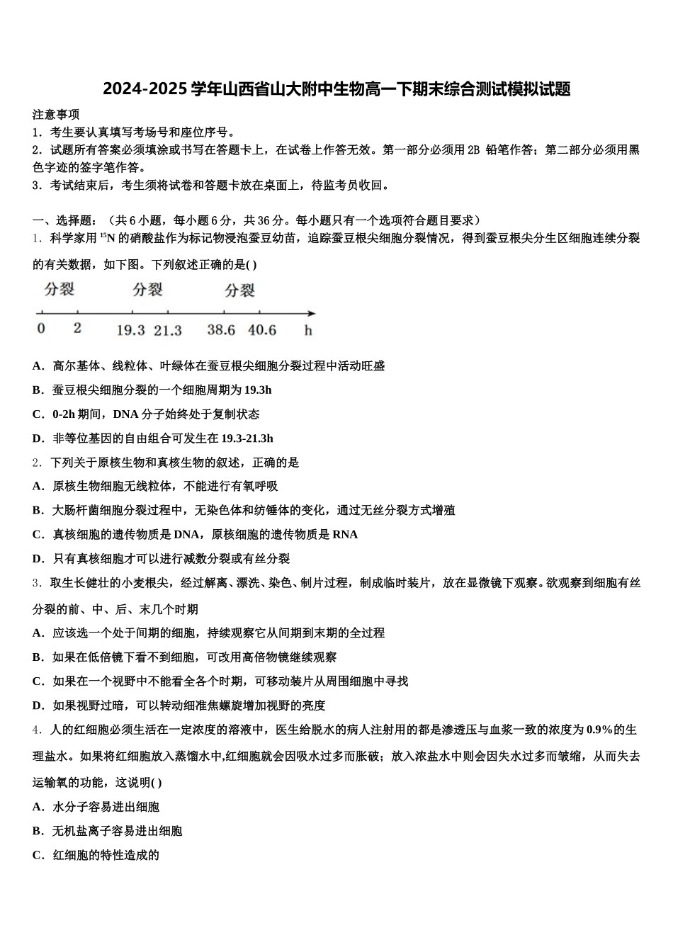
2024-2025 学年山西省山大附中生物高一下期末综合测试模拟试题注意事项1.考生要认真填写考场号和座位序号。2.试题所有答案必须填涂或书写在答题卡上,在试卷上作答无效。第一部分必须用 2B 铅笔作答;第二部分必须用黑色字迹的签字笔作答。3.考试结束后,考生须将试卷和答题卡放在桌面上,待监考员收回。一、选择题:(共 6 小题,每小题 6 分,共 36 分。每小题只有一个选项符合题目要求)1.科学家用 15N 的硝酸盐作为标记物浸泡蚕豆幼苗,追踪蚕豆根尖细胞分裂情况,得到蚕豆根尖分生区细胞连续分裂的有关数据,如下图。下列叙述正确的是( )A.高尔基体、线粒体、叶绿体在蚕豆根尖细胞分裂过程中活动旺盛B.蚕豆根尖细胞分裂的一个细胞周期为 19.3hC.0-2h 期间,DNA 分子始终处于复制状态D.非等位基因的自由组合可发生在 19.3-21.3h2.下列关于原核生物和真核生物的叙述,正确的是A.原核生物细胞无线粒体,不能进行有氧呼吸B.大肠杆菌细胞分裂过程中,无染色体和纺锤体的变化,通过无丝分裂方式增殖C.真核细胞的遗传物质是 DNA,原核细胞的遗传物质是 RNAD.只有真核细胞才可以进行减数分裂或有丝分裂3.取生长健壮的小麦根尖,经过解离、漂洗、染色、制片过程,制成临时装片,放在显微镜下观察。欲观察到细胞有丝分裂的前、中、后、末几个时期A.应该选一个处于间期的细胞,持续观察它从间期到末期的全过程B.如果在低倍镜下看不到细胞,可改用高倍物镜继续观察C.如果在一个视野中不能看全各个时期,可移动装片从周围细胞中寻找D.如果视野过暗,可以转动细准焦螺旋增加视野的亮度4.人的红细胞必须生活在一定浓度的溶液中,医生给脱水的病人注射用的都是渗透压与血浆一致的浓度为 0.9%的生理盐水。如果将红细胞放入蒸馏水中,红细胞就会因吸水过多而胀破;放入浓盐水中则会因失水过多而皱缩,从而失去运输氧的功能,这说明( )A.水分子容易进出细胞B.无机盐离子容易进出细胞C.红细胞的特性造成的D.无机盐对维持细胞的形态和功能具有重要作用5.下列有关“骨架”(或支架)的叙述错误的是( )A.真核细胞中有维持细胞形态的细胞骨架,细胞骨架与物质运输、信息交流有关B.多聚体的每一个单体都以若干个相连的碳链为基本骨架C.磷脂双分子构成了原核细胞细胞膜的基本支架,这个支架不是静止的D.DNA 分子中的核糖和磷酸交替连接,排在外侧构成基本骨架6.染色体、染色单体、同源染色体和四分体四个概念的比较...

1、当您付费下载文档后,您只拥有了使用权限,并不意味着购买了版权,文档只能用于自身使用,不得用于其他商业用途(如 [转卖]进行直接盈利或[编辑后售卖]进行间接盈利)。
2、本站所有内容均由合作方或网友上传,本站不对文档的完整性、权威性及其观点立场正确性做任何保证或承诺!文档内容仅供研究参考,付费前请自行鉴别。
3、如文档内容存在违规,或者侵犯商业秘密、侵犯著作权等,请点击“违规举报”。

碎片内容

2024-2025学年山西省山大附中生物高一下期末综合测试模拟试题含解析

您可能关注的文档

确认删除?