2026年浙江省温州市翔升初三第一次适应性测试自选模块试题含解析

2026年浙江省温州市翔升初三第一次适应性测试自选模块试题含解析_第1页
1/16
2026年浙江省温州市翔升初三第一次适应性测试自选模块试题含解析_第2页
2/16
2026年浙江省温州市翔升初三第一次适应性测试自选模块试题含解析_第3页
3/16
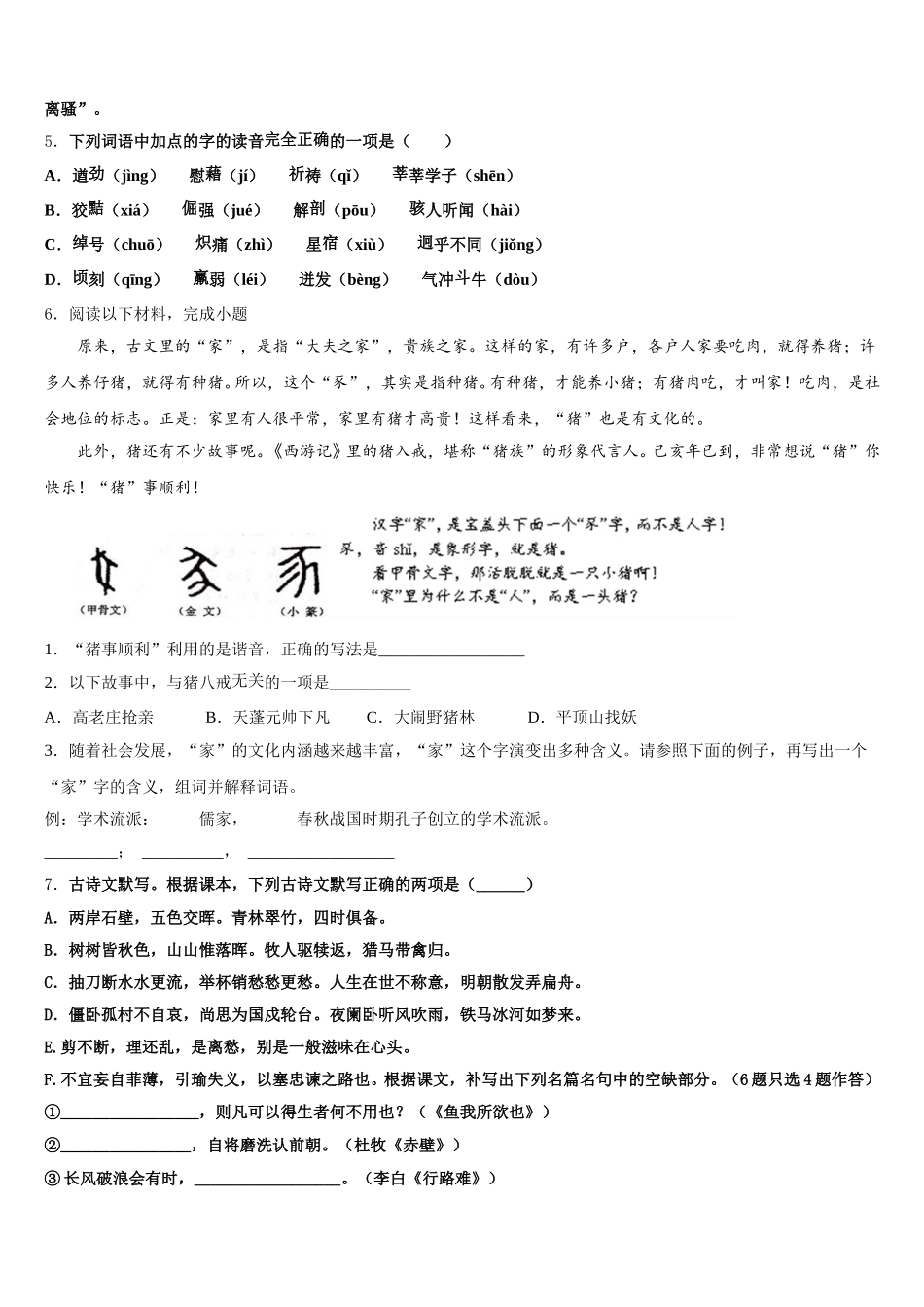
2026 年浙江省温州市翔升初三第一次适应性测试自选模块试题考生请注意:1.答题前请将考场、试室号、座位号、考生号、姓名写在试卷密封线内,不得在试卷上作任何标记。2.第一部分选择题每小题选出答案后,需将答案写在试卷指定的括号内,第二部分非选择题答案写在试卷题目指定的位置上。3.考生必须保证答题卡的整洁。考试结束后,请将本试卷和答题卡一并交回。一、积累与运用1.下列句子中标点符号使用有误的一项是( )A.生长在雪山上的灵花异草,据说是稀世之宝——即一种很难求得的妇科良药。B.《水经注》里提到的“旅人桥”,大约建成于公元 282 年。C.仰之弥高,越高,攀得越起劲;钻之弥坚,越坚,钻得越锲而不舍。D.他大约有七八岁,长得虎头虎脑的。2.下列各句标点符号使用不规范的一项是( )A.如何让古典音乐走进普通人的生活并深入人们的内心?一些艺术家分享了自己工作中的经验与感悟。B.文艺工作者只有真正深入生活并紧跟时代步伐,才可能创作出有温度、有深度、有高度的优秀作品。C.原始人类阅读的对象就是大自然:山峦在蔚蓝的天空下寂静绵延,野鹿在蜿蜒的溪流旁边悠闲漫步。D.历史正剧往往庄重严整,因为它倾向于真实再现,历史传奇常常灵动丰盈,因为它有较多理想色彩。3.依次填入下列句子横线处的词语,最恰当的一项是( )人们在不断改变着观点,例如昨天鼓吹革命,今天讴歌保守,昨天崇洋,今天尊儒,但是这些变化与他们的灵魂无关,我们从中看不到精神历程,只能看到时尚的投影。他们或________________,或_______________,把他们先后鼓吹过的观点搜集到一起,我们只能得到一堆意见的碎片,用它们是怎么拼凑不出一个完整的个性的。所以,知识分子首先要自教,在踩动中保持静观沉思,在_______________中做智者,守护好人类和人生的那些永恒的基本价值。A.随遇而安 标新立异 凡夫俗子B.随波逐流 标新立异 芸芸众生C.随遇而安 异想天开 芸芸众生D.随波逐流 异想天开 凡夫俗子4.选出下列文学常识表述有误的一项( )A.《诗经》是我国最早的一部诗歌总集,收录了从东周到春秋时期的诗歌 305 篇,这些诗歌分为“风”“雅”“颂”三部分。B.欧阳修,字永叔,自号醉翁,晚年又自号六一居士,宋代文学家,“唐宋八大家”之一。C.古代文人表述自己的志向和情操时,往往不采用直白的方式,而是以物为喻,写的比较含蓄,这叫做“托物言志”。《爱莲说》就是托物言志的名文,文字优美,意味源长。D...

1、当您付费下载文档后,您只拥有了使用权限,并不意味着购买了版权,文档只能用于自身使用,不得用于其他商业用途(如 [转卖]进行直接盈利或[编辑后售卖]进行间接盈利)。
2、本站所有内容均由合作方或网友上传,本站不对文档的完整性、权威性及其观点立场正确性做任何保证或承诺!文档内容仅供研究参考,付费前请自行鉴别。
3、如文档内容存在违规,或者侵犯商业秘密、侵犯著作权等,请点击“违规举报”。

碎片内容

2026年浙江省温州市翔升初三第一次适应性测试自选模块试题含解析

您可能关注的文档

确认删除?