浙江省嵊州市崇仁中学2026届化学高一上期中质量跟踪监视试题含解析

浙江省嵊州市崇仁中学2026届化学高一上期中质量跟踪监视试题含解析_第1页
1/19
浙江省嵊州市崇仁中学2026届化学高一上期中质量跟踪监视试题含解析_第2页
2/19
浙江省嵊州市崇仁中学2026届化学高一上期中质量跟踪监视试题含解析_第3页
3/19
浙江省嵊州市崇仁中学 2026 届化学高一上期中质量跟踪监视试题考生请注意:1.答题前请将考场、试室号、座位号、考生号、姓名写在试卷密封线内,不得在试卷上作任何标记。2.第一部分选择题每小题选出答案后,需将答案写在试卷指定的括号内,第二部分非选择题答案写在试卷题目指定的位置上。3.考生必须保证答题卡的整洁。考试结束后,请将本试卷和答题卡一并交回。一、选择题(共包括 22 个小题。每小题均只有一个符合题意的选项)1、下列带括号的气体在反应中只作氧化剂的是A.2F2(g)+2H2O=4HF+O2B.SO2(g)+I2+2H2O=H2SO4+2HIC.H2S(g)+Br2=2HBr+S↓D.3NO2(g)+H2O=2HNO3+NO2、日常生活中的许多现象与化学反应有关,下列现象与氧化还原反应无关的是( )A.铜铸塑像上出现铜绿[Cu2(OH)2CO3]B.铁制菜刀生锈C.大理石雕像被酸雨腐蚀毁坏D.铝锅表面生成致密的氧化膜3、下列物质分类的正确组合是( )碱酸盐酸性氧化物A纯碱盐酸烧碱二氧化硫B烧碱硫酸食盐一氧化碳C苛性钠醋酸石灰石水D苛性钾碳酸苏打三氧化硫A.AB.BC.CD.D4、有关 Na2CO3和 NaHCO3的性质,下列叙述错误的是A.等质量的 Na2CO3和 NaHCO3与足量的盐酸反应,在相同条件下 NaHCO3产生的 CO2气体体积大B.同一温度下,与等浓度的盐酸反应时,NaHCO3比 Na2CO3剧烈C.与同种酸反应生成等量的 CO2时,所消耗的酸的量相等D.将石灰水加入到 NaHCO3溶液中将会产生沉淀5、在实验室和生产生活中,安全都是避免伤害和事故的保障.下列安全问题的处理方法不正确的是( )A.金属钠着火时立即用沙子盖灭B.将过期的化学药品直接倒入下水道C.少量浓硫酸溅到皮肤上立即用大量水冲洗D.用肥皂液涂在天然气管道接口处检验是否漏气6、实验室需配制 1L 0.1mol·L-1的 CuSO4溶液,正确的操作是A.取 25g CuSO4·5H2O 溶于 1L 水中B.取 16g CuSO4·5H2O 溶于少量水中,再稀释至 1LC.取 16g 无水 CuSO4溶于 1L 水中D.取 25g CuSO4·5H2O 溶于水配成 1L 溶液7、下列实验中所选用的仪器合理的是① 用 50 mL 量筒量取 5.2 mL 稀硫酸 ② 用分液漏斗分离苯和四氯化碳的混合物 ③ 用托盘天平称量 11.7g 氯化钠晶体 ④ 用 250 mL 容量瓶配制 250 mL 0.2 mol/L 的 NaOH 溶液⑤ 用坩埚蒸发 NaCl 溶液⑥ 用烧杯溶解 KNO3晶体A.①⑤⑥ B.③④⑥ C.①③④ D.②③④8、设 NA为阿伏加德罗常数,下列说法中正确的是( )A.54g H...

1、当您付费下载文档后,您只拥有了使用权限,并不意味着购买了版权,文档只能用于自身使用,不得用于其他商业用途(如 [转卖]进行直接盈利或[编辑后售卖]进行间接盈利)。
2、本站所有内容均由合作方或网友上传,本站不对文档的完整性、权威性及其观点立场正确性做任何保证或承诺!文档内容仅供研究参考,付费前请自行鉴别。
3、如文档内容存在违规,或者侵犯商业秘密、侵犯著作权等,请点击“违规举报”。

碎片内容

浙江省嵊州市崇仁中学2026届化学高一上期中质量跟踪监视试题含解析

您可能关注的文档

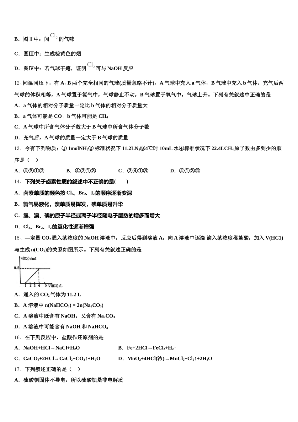
确认删除?