内蒙古呼和浩特开来中学2024-2025学年高一下生物期末监测试题含解析

内蒙古呼和浩特开来中学2024-2025学年高一下生物期末监测试题含解析_第1页
1/8
内蒙古呼和浩特开来中学2024-2025学年高一下生物期末监测试题含解析_第2页
2/8
内蒙古呼和浩特开来中学2024-2025学年高一下生物期末监测试题含解析_第3页
3/8
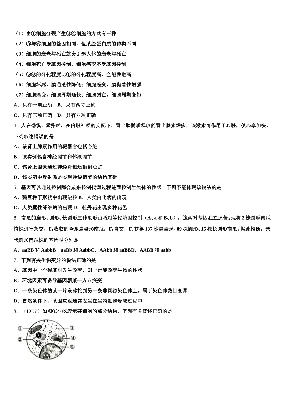
内蒙古呼和浩特开来中学 2024-2025 学年高一下生物期末监测试题注意事项:1.答卷前,考生务必将自己的姓名、准考证号填写在答题卡上。2.回答选择题时,选出每小题答案后,用铅笔把答题卡上对应题目的答案标号涂黑,如需改动,用橡皮擦干净后,再选涂其它答案标号。回答非选择题时,将答案写在答题卡上,写在本试卷上无效。3.考试结束后,将本试卷和答题卡一并交回。一、选择题(本大题共 7 小题,每小题 6 分,共 42 分。)1.赤霉素与生长素都能促进莲秆伸长,两者促进植物生长及关系可用下图表示,请根据图中信息和相关知识分析下列说法错误的是A.赤霉素和生长素都是植物细胞合成的微量有机物B.图中赤霉素对①②过程都起促进作用C.赤霉素促进茎秆伸长是通过提髙生长素的含量而实现的D.赤霉素与生长素在植物体内促进生长方面表现为协同作用2.中心法则揭示了生物遗传信息的流动过程,下列相关叙述错误的是A.DNA 分子中一个脱氧核糖连接一个磷酸B.细胞核的遗传物质是 DNA,细胞质的遗传物质也是 DNAC.烟草花叶病毒的遗传信息流动过程是 ecD.病毒的上述过程只能发生在宿主细胞中3.如图为人体细胞的分裂、分化、衰老和死亡过程示意图,图中①~⑥为各个时期的细胞,a~c 表示细胞所进行的生理过程。据图分析,下列叙述正确的是( ) (1)由①细胞分裂产生③④细胞的方式有三种 (2)⑤与⑥细胞的基因相同,但某些蛋白质的种类不同 (3)细胞的衰老与死亡就会引起人体的衰老与死亡 (4)细胞死亡受基因控制,细胞癌变不受基因控制 (5)⑤⑥的分化程度比①的分化程度高,全能性也高 (6)细胞坏死,膜通透性降低;细胞癌变,膜黏着性增强 (7)细胞癌变,细胞周期延长;细胞凋亡,细胞周期变短A.只有一项正确 B.只有两项正确C.只有三项正确 D.只有四项正确4.人在恐惧、紧张时,在内脏神经的支配下,肾上腺髓质释放的肾上腺素增多,该激素可作用于心脏,使心率加快。下列叙述错误的是A.该肾上腺素作用的靶器官包括心脏B.该实例包含神经调节和体液调节C.该肾上腺素通过神经纤维运输到心脏D.该实例中反射弧是实现神经调节的结构基础5.基因可以通过控制酶合成来控制代谢过程进而控制生物体的性状。下列不能体现该说法的是A.豌豆种子形状中出现皱粒 B.人类白化病的出现C.人类囊性纤维病的出现 D.牡丹花出现多种花色6.南瓜的扁形、圆形、长圆形三种瓜形由两对等位基因控制(A、a 和 B、b),这两对基因...

1、当您付费下载文档后,您只拥有了使用权限,并不意味着购买了版权,文档只能用于自身使用,不得用于其他商业用途(如 [转卖]进行直接盈利或[编辑后售卖]进行间接盈利)。
2、本站所有内容均由合作方或网友上传,本站不对文档的完整性、权威性及其观点立场正确性做任何保证或承诺!文档内容仅供研究参考,付费前请自行鉴别。
3、如文档内容存在违规,或者侵犯商业秘密、侵犯著作权等,请点击“违规举报”。

碎片内容

内蒙古呼和浩特开来中学2024-2025学年高一下生物期末监测试题含解析

您可能关注的文档

确认删除?