2025届广东深圳罗湖外国语学校物理高二下期中质量跟踪监视试题含解析

2025届广东深圳罗湖外国语学校物理高二下期中质量跟踪监视试题含解析_第1页
1/14
2025届广东深圳罗湖外国语学校物理高二下期中质量跟踪监视试题含解析_第2页
2/14
2025届广东深圳罗湖外国语学校物理高二下期中质量跟踪监视试题含解析_第3页
3/14
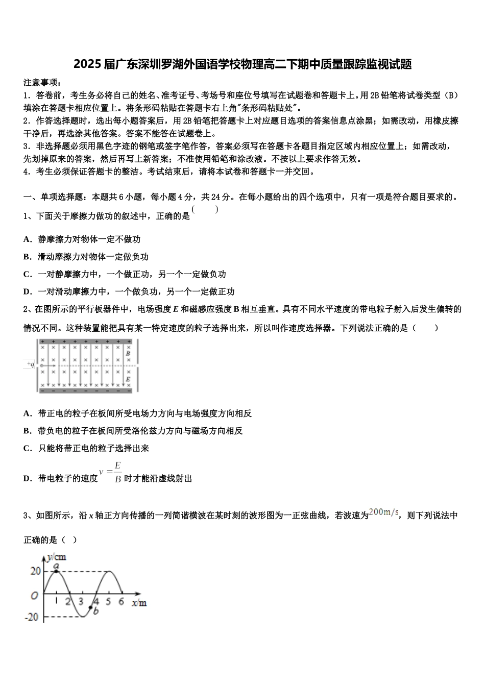
2025 届广东深圳罗湖外国语学校物理高二下期中质量跟踪监视试题注意事项:1.答卷前,考生务必将自己的姓名、准考证号、考场号和座位号填写在试题卷和答题卡上。用 2B 铅笔将试卷类型(B)填涂在答题卡相应位置上。将条形码粘贴在答题卡右上角"条形码粘贴处"。2.作答选择题时,选出每小题答案后,用 2B 铅笔把答题卡上对应题目选项的答案信息点涂黑;如需改动,用橡皮擦干净后,再选涂其他答案。答案不能答在试题卷上。3.非选择题必须用黑色字迹的钢笔或签字笔作答,答案必须写在答题卡各题目指定区域内相应位置上;如需改动,先划掉原来的答案,然后再写上新答案;不准使用铅笔和涂改液。不按以上要求作答无效。4.考生必须保证答题卡的整洁。考试结束后,请将本试卷和答题卡一并交回。一、单项选择题:本题共 6 小题,每小题 4 分,共 24 分。在每小题给出的四个选项中,只有一项是符合题目要求的。1、下面关于摩擦力做功的叙述中,正确的是 A.静摩擦力对物体一定不做功B.滑动摩擦力对物体一定做负功C.一对静摩擦力中,一个做正功,另一个一定做负功D.一对滑动摩擦力中,一个做负功,另一个一定做正功2、在图所示的平行板器件中,电场强度 E 和磁感应强度 B 相互垂直。具有不同水平速度的带电粒子射入后发生偏转的情况不同。这种装置能把具有某一特定速度的粒子选择出来,所以叫作速度选择器。下列说法正确的是( )A.带正电的粒子在板间所受电场力方向与电场强度方向相反B.带负电的粒子在板间所受洛伦兹力方向与磁场方向相反C.只能将带正电的粒子选择出来D.带电粒子的速度时才能沿虚线射出3、如图所示,沿 x 轴正方向传播的一列简谐横波在某时刻的波形图为一正弦曲线,若波速为,则下列说法中正确的是( )A.从图示时刻开始,质点 b 的加速度将减小B.图示时刻,质点 b 的振动方向沿 y 轴正方向C.若此波遇到另一列波并发生稳定干涉现象,则另一列波的频率为 50HzD.从图示时刻开始,经过,质点 a 沿波传播方向迁移了 2m4、图示为氢原子的能级示意图,关于氢原子跃迁;下列说法正确,的是( )A.一个处于 n=5 激发态的氢原子,向低能级跃迁时发出 10 种不同频率的光B.一群处于 n=4 激发态的氢原子,向低能级跃迁时可以发出 6 种不同频率的光C.用 12eV 的光子照射处于基态的氢原子时,电子可以跃迁到 n=2 能级D.氢原子中的电子从高能级向低能级跃迁时动能增大,氢原子的电势能增大5、...

1、当您付费下载文档后,您只拥有了使用权限,并不意味着购买了版权,文档只能用于自身使用,不得用于其他商业用途(如 [转卖]进行直接盈利或[编辑后售卖]进行间接盈利)。
2、本站所有内容均由合作方或网友上传,本站不对文档的完整性、权威性及其观点立场正确性做任何保证或承诺!文档内容仅供研究参考,付费前请自行鉴别。
3、如文档内容存在违规,或者侵犯商业秘密、侵犯著作权等,请点击“违规举报”。

碎片内容

2025届广东深圳罗湖外国语学校物理高二下期中质量跟踪监视试题含解析

您可能关注的文档

确认删除?