山东省青岛即墨区2024-2025学年生物高一第二学期期末经典试题含解析

山东省青岛即墨区2024-2025学年生物高一第二学期期末经典试题含解析_第1页
1/9
山东省青岛即墨区2024-2025学年生物高一第二学期期末经典试题含解析_第2页
2/9
山东省青岛即墨区2024-2025学年生物高一第二学期期末经典试题含解析_第3页
3/9
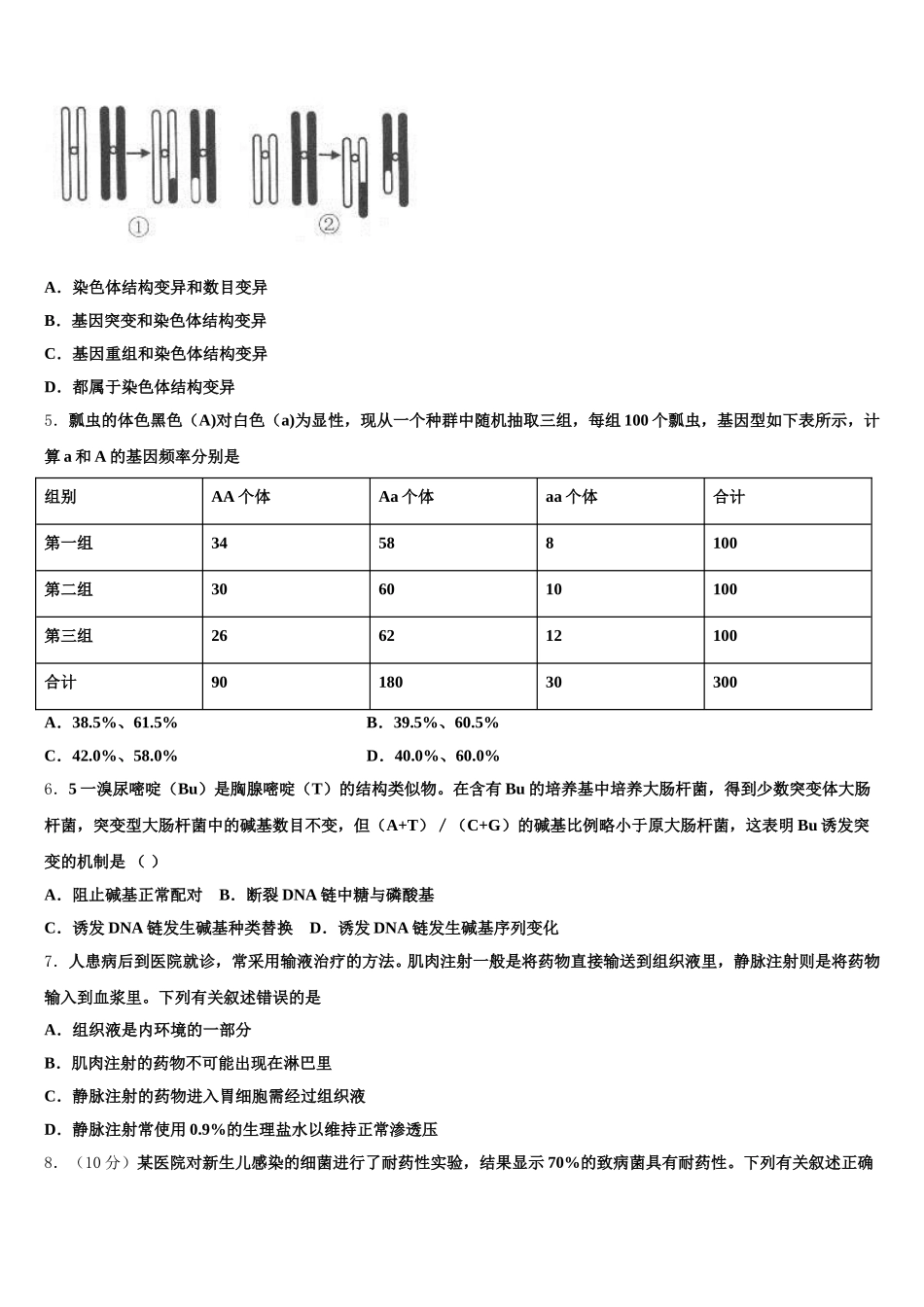
山东省青岛即墨区 2024-2025 学年生物高一第二学期期末经典试题注意事项:1.答卷前,考生务必将自己的姓名、准考证号填写在答题卡上。2.回答选择题时,选出每小题答案后,用铅笔把答题卡上对应题目的答案标号涂黑,如需改动,用橡皮擦干净后,再选涂其它答案标号。回答非选择题时,将答案写在答题卡上,写在本试卷上无效。3.考试结束后,将本试卷和答题卡一并交回。一、选择题(本大题共 7 小题,每小题 6 分,共 42 分。)1.图为豌豆的“一对相对性状的杂交实验”图解,下列相关判断错误的是A.两个亲本都是纯合子B.高茎对矮茎为显性C.F2中的高茎均是纯合子D.F2中既有高茎也有矮茎的现象叫做性状分离2.下图是用基因型为 AaBb(两对基因独立遗传)植物产生的花粉进行单倍体育种的示意图,叙述错误的是A.过程①是花药离体培养,②是秋水仙素B.植株 A 高度不育,有 4 种基因型C.植株 A 的基因型为 aaBB 的可能性为 0D.植株 B 为二倍体,既有纯合子,又有杂合子3.近日,浙江大学胡汛教授的研究团队发现了“用小苏打饿死癌细胞”的新疗法,即在常规治疗的基础上注射小苏打水,去除癌细胞中乳酸分解产生的氢离子,使癌细胞更少地利用葡萄糖,从而加速癌细胞死亡。下列有关说法正确的是( )A.细胞癌变后细胞生命活动不再受基因控制B.癌细胞中氢离子越少,越有利于对葡萄糖的利用C.与正常细胞相比,癌细胞的细胞周期缩短、代谢增强D.该疗法与常规治疗中的化学疗法的原理完全相同4.下图中①和②表示发生在常染色体上的变异,其变异类型分别属于A.染色体结构变异和数目变异B.基因突变和染色体结构变异C.基因重组和染色体结构变异D.都属于染色体结构变异5.瓢虫的体色黑色(A)对白色(a)为显性,现从一个种群中随机抽取三组,每组 100 个瓢虫,基因型如下表所示,计算 a 和 A 的基因频率分别是组别AA 个体Aa 个体aa 个体合计第一组34588100第二组306010100第三组266212100合计9018030300A.38.5%、61.5%B.39.5%、60.5%C.42.0%、58.0%D.40.0%、60.0%6.5 一溴尿嘧啶(Bu)是胸腺嘧啶(T)的结构类似物。在含有 Bu 的培养基中培养大肠杆菌,得到少数突变体大肠杆菌,突变型大肠杆菌中的碱基数目不变,但(A+T)/(C+G)的碱基比例略小于原大肠杆菌,这表明 Bu 诱发突变的机制是 ( )A.阻止碱基正常配对 B.断裂 DNA 链中糖与磷酸基C.诱发 DNA 链发生碱基种类替换 D.诱发 DNA 链发生碱基...

1、当您付费下载文档后,您只拥有了使用权限,并不意味着购买了版权,文档只能用于自身使用,不得用于其他商业用途(如 [转卖]进行直接盈利或[编辑后售卖]进行间接盈利)。
2、本站所有内容均由合作方或网友上传,本站不对文档的完整性、权威性及其观点立场正确性做任何保证或承诺!文档内容仅供研究参考,付费前请自行鉴别。
3、如文档内容存在违规,或者侵犯商业秘密、侵犯著作权等,请点击“违规举报”。

碎片内容

山东省青岛即墨区2024-2025学年生物高一第二学期期末经典试题含解析

您可能关注的文档

确认删除?