2025-2026学年浙江省金华市江南中学化学高一上期中联考模拟试题含解析

2025-2026学年浙江省金华市江南中学化学高一上期中联考模拟试题含解析_第1页
1/17
2025-2026学年浙江省金华市江南中学化学高一上期中联考模拟试题含解析_第2页
2/17
2025-2026学年浙江省金华市江南中学化学高一上期中联考模拟试题含解析_第3页
3/17
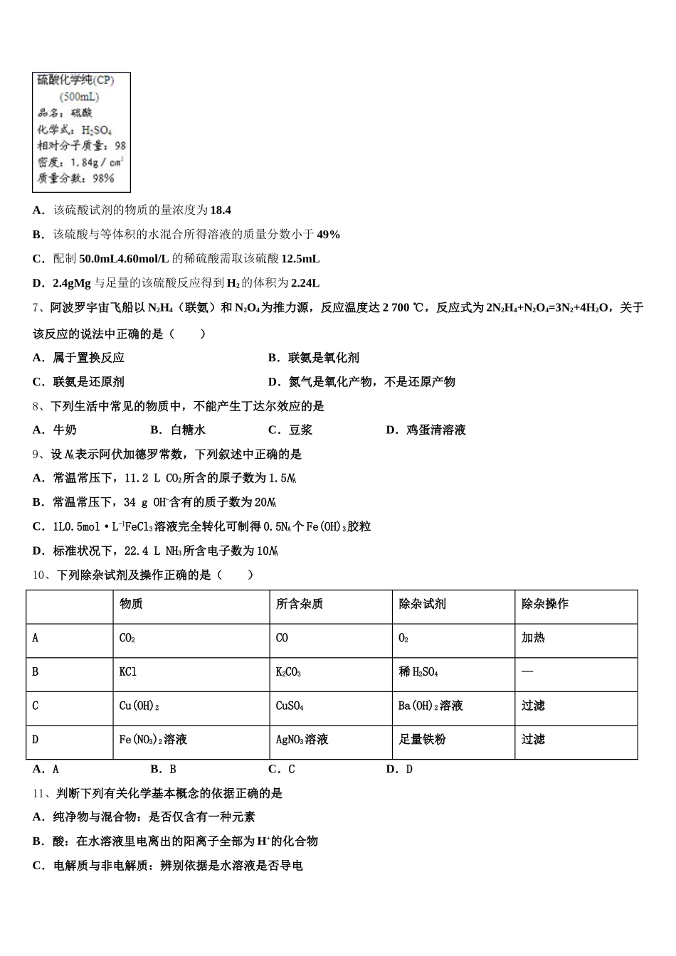
2025-2026 学年浙江省金华市江南中学化学高一上期中联考模拟试题考生请注意:1.答题前请将考场、试室号、座位号、考生号、姓名写在试卷密封线内,不得在试卷上作任何标记。2.第一部分选择题每小题选出答案后,需将答案写在试卷指定的括号内,第二部分非选择题答案写在试卷题目指定的位置上。3.考生必须保证答题卡的整洁。考试结束后,请将本试卷和答题卡一并交回。一、选择题(共包括 22 个小题。每小题均只有一个符合题意的选项)1、对于苯乙烯()有下列叙述,其中错误的是( )A.既可以与溴发生加成反应,又可以与溴发生取代反应B.1mol 苯乙烯最多可以与 4mol 氢气发生加成反应C.苯乙烯分子中所有原子一定处于同一平面上D.苯乙烯既可使酸性髙锰酸钾溶液褪色,又可使溴的四氯化碳溶液褪色2、实验室里需用 480 mL 0.1 mol/L 的硫酸铜溶液,现选用 500 mL 容量瓶进行配制,以下操作正确的是( )A.称取 7.68 g 硫酸铜,加入 500 mL 水B.称取 12.0 g 胆矾配成 500 mL 溶液C.称取 8.0 g 硫酸铜,加入 500 mL 水D.称取 12.5 g 胆矾配成 500 mL 溶液3、在下列各反应中,盐酸既表现出酸性又表现出还原性的是( )A.HCl+NaOH===NaCl+H2OB.Zn+2HCl===ZnCl2+H2↑C.HCl+AgNO3===AgCl↓+HNO3D.MnO2+4HCl(浓)MnCl2+Cl2↑+2H2O4、三种正盐的混合溶液只有 Na+,Mg2+,Cl-,SO42-四种离子,其中含有 0.2 mol Na+,0.25 mol Mg2+,0.4 mol Cl-,则 SO42-为( )A.0.1 molB.0.3 molC.0.5 molD.0.15 mol5、C1O2是一种消毒杀菌效率高、二次污染小的水处理剂。实验室可通过以下反应制得 C1O2:2KClO3+H2C2O4+H2SO42ClO2↑+K2SO4+2CO2↑+2H2O,下列说法中正确的是A.在反应中 H2C2O4既不是氧化剂也不是还原剂B.1 mol KClO3参加反应,在标准状况下能得到 22.4 L 气体C.1 mol KClO3参加反应有 2 mol 电子转移D.KClO3在反应中是氧化剂6、下图是某学校实验室从化学试剂商店买回的硫酸试剂标签上的部分内容。据此下列说法正确的是A.该硫酸试剂的物质的量浓度为 18.4B.该硫酸与等体积的水混合所得溶液的质量分数小于 49%C.配制 50.0mL4.60mol/L 的稀硫酸需取该硫酸 12.5mLD.2.4gMg 与足量的该硫酸反应得到 H2的体积为 2.24L7、阿波罗宇宙飞船以 N2H4(联氨)和 N2O4为推力源,反应温度达 2 700 ℃,反应式为 2N2H4+N2O4=3N2+4H2O,关于该反应的说法中正确的是(...

1、当您付费下载文档后,您只拥有了使用权限,并不意味着购买了版权,文档只能用于自身使用,不得用于其他商业用途(如 [转卖]进行直接盈利或[编辑后售卖]进行间接盈利)。
2、本站所有内容均由合作方或网友上传,本站不对文档的完整性、权威性及其观点立场正确性做任何保证或承诺!文档内容仅供研究参考,付费前请自行鉴别。
3、如文档内容存在违规,或者侵犯商业秘密、侵犯著作权等,请点击“违规举报”。

碎片内容

2025-2026学年浙江省金华市江南中学化学高一上期中联考模拟试题含解析

您可能关注的文档

确认删除?