2025届四川省遂宁市遂宁二中高一物理第二学期期末质量检测模拟试题含解析

2025届四川省遂宁市遂宁二中高一物理第二学期期末质量检测模拟试题含解析_第1页
1/13
2025届四川省遂宁市遂宁二中高一物理第二学期期末质量检测模拟试题含解析_第2页
2/13
2025届四川省遂宁市遂宁二中高一物理第二学期期末质量检测模拟试题含解析_第3页
3/13
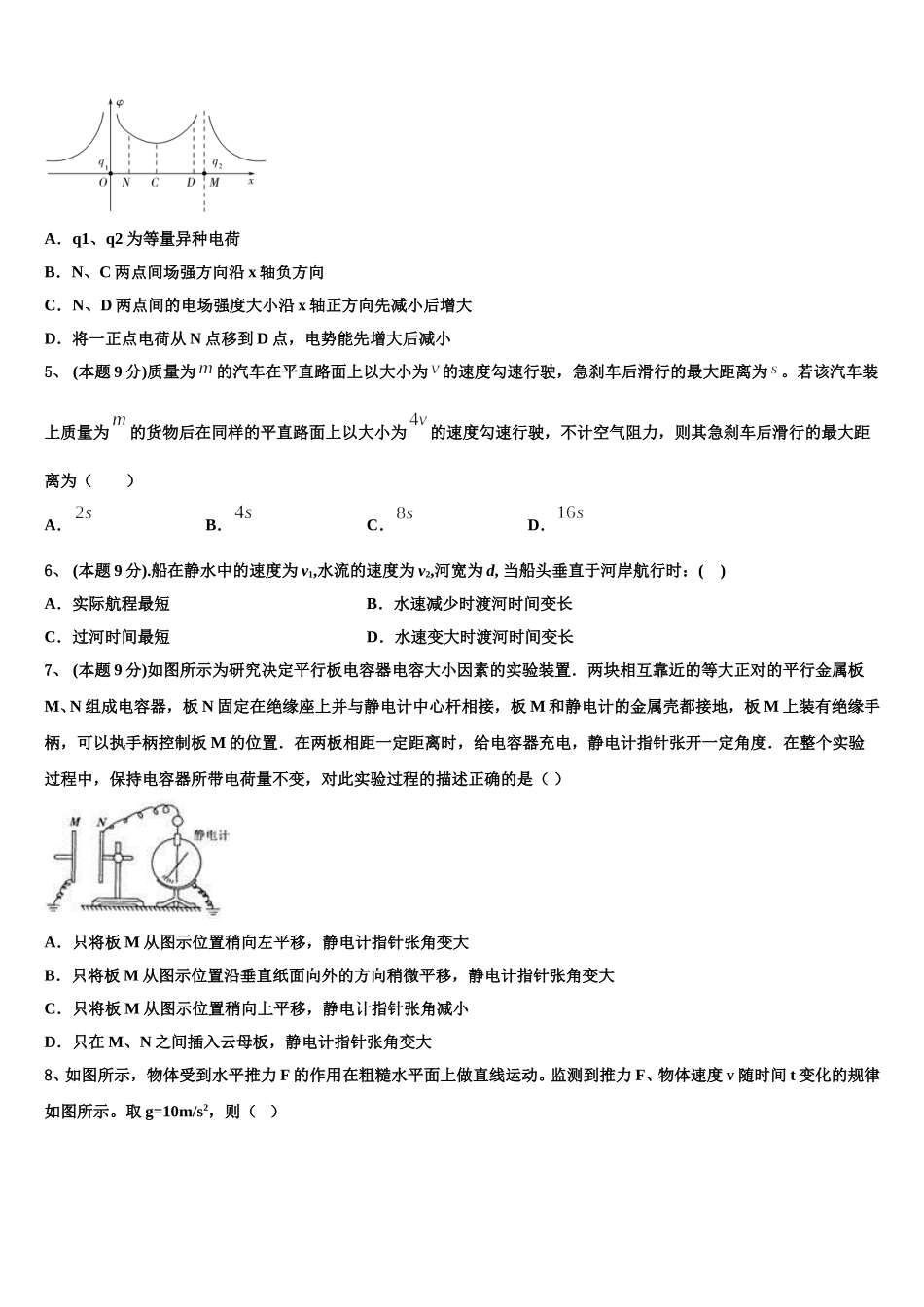
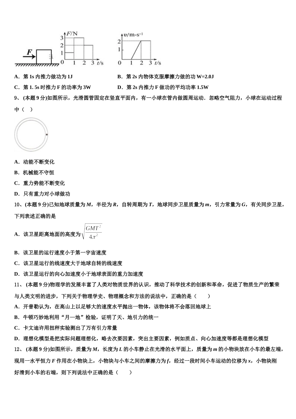
2025 届四川省遂宁市遂宁二中高一物理第二学期期末质量检测模拟试题注意事项:1. 答题前,考生先将自己的姓名、准考证号填写清楚,将条形码准确粘贴在考生信息条形码粘贴区。2.选择题必须使用 2B 铅笔填涂;非选择题必须使用 0.5 毫米黑色字迹的签字笔书写,字体工整、笔迹清楚。3.请按照题号顺序在各题目的答题区域内作答,超出答题区域书写的答案无效;在草稿纸、试题卷上答题无效。4.保持卡面清洁,不要折叠,不要弄破、弄皱,不准使用涂改液、修正带、刮纸刀。一、选择题(本题共 12 小题,每小题 5 分,共 60 分,在每小题给出的四个选项中,有的小题只有一个选项正确,有的小题有多个选项正确.全部选对的得 5 分,选不全的得 3 分,有选错的或不答的得 0 分)1、 (本题 9 分)关于地球同步通讯卫星,下列说法中错误的是A.不同的地球同步通讯卫星它在地球上空的高度不同.B.它相对于太阳是运动的C.它绕地心转动一周的时间是 24hD.它相对于地球是静止的2、 (本题 9 分)光滑绝缘水平面上固定一半径为 R、带正电的球体 A(可认为电荷量全部在球心),另一带正电的小球 B以一定的初速度冲向球体 A,用 r 表示两球心间的距离,F 表示 B 小球受到的库仑斥力,在 r>R 的区域内,下列描述F 随 r 变化关系的图象中可能正确的是( )A.B.C.D.3、2020 年,中国将发射卫星进行火星探测.已知火星的半径是地球的 k1倍,质量是地球的 k2倍,地球表面的重力加速度大小为 g,则火星表面的重力加速度大小为( )A.B.C.D.4、 (本题 9 分)两电荷量分别为 q1 和 q2 的点电荷固定在 x 轴上的 O、M 两点,两电荷连线上各点电势 φ 随 x 变化的关系如图所示,其中 C 为 ND 段电势最低的点,则下列说法正确的是( )A.q1、q2 为等量异种电荷B.N、C 两点间场强方向沿 x 轴负方向C.N、D 两点间的电场强度大小沿 x 轴正方向先减小后增大D.将一正点电荷从 N 点移到 D 点,电势能先增大后减小5、 (本题 9 分)质量为的汽车在平直路面上以大小为的速度勾速行驶,急刹车后滑行的最大距离为 。若该汽车装上质量为的货物后在同样的平直路面上以大小为的速度勾速行驶,不计空气阻力,则其急刹车后滑行的最大距离为( )A.B.C.D.6、 (本题 9 分).船在静水中的速度为 v1,水流的速度为 v2,河宽为 d, 当船头垂直于河岸航行时:( )A.实际航程最短B.水速减少时渡河...

1、当您付费下载文档后,您只拥有了使用权限,并不意味着购买了版权,文档只能用于自身使用,不得用于其他商业用途(如 [转卖]进行直接盈利或[编辑后售卖]进行间接盈利)。
2、本站所有内容均由合作方或网友上传,本站不对文档的完整性、权威性及其观点立场正确性做任何保证或承诺!文档内容仅供研究参考,付费前请自行鉴别。
3、如文档内容存在违规,或者侵犯商业秘密、侵犯著作权等,请点击“违规举报”。

碎片内容

2025届四川省遂宁市遂宁二中高一物理第二学期期末质量检测模拟试题含解析

您可能关注的文档

确认删除?