2025年江苏省常州市常州高级中学分校高一生物第二学期期末教学质量检测模拟试题含解析

2025年江苏省常州市常州高级中学分校高一生物第二学期期末教学质量检测模拟试题含解析_第1页
1/7
2025年江苏省常州市常州高级中学分校高一生物第二学期期末教学质量检测模拟试题含解析_第2页
2/7
2025年江苏省常州市常州高级中学分校高一生物第二学期期末教学质量检测模拟试题含解析_第3页
3/7
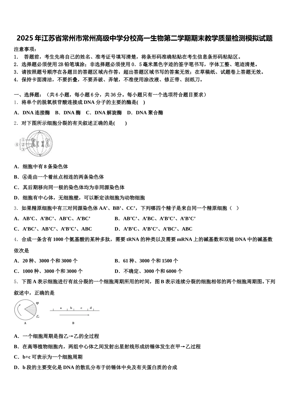
2025 年江苏省常州市常州高级中学分校高一生物第二学期期末教学质量检测模拟试题注意事项:1. 答题前,考生先将自己的姓名、准考证号填写清楚,将条形码准确粘贴在考生信息条形码粘贴区。2.选择题必须使用 2B 铅笔填涂;非选择题必须使用 0.5 毫米黑色字迹的签字笔书写,字体工整、笔迹清楚。3.请按照题号顺序在各题目的答题区域内作答,超出答题区域书写的答案无效;在草稿纸、试题卷上答题无效。4.保持卡面清洁,不要折叠,不要弄破、弄皱,不准使用涂改液、修正带、刮纸刀。一、选择题:(共 6 小题,每小题 6 分,共 36 分。每小题只有一个选项符合题目要求)1.将单个的脱氧核苷酸连接成 DNA 分子的主要的酶是( )A.DNA 连接酶 B.DNA 酶 C.DNA 解旋酶 D.DNA 聚合酶2.对下图所示细胞分裂的有关叙述正确的是( )A.细胞中有 8 条染色体B.④是由一个着丝点相连的两条染色体C.其后期移向同一极的染色体均为非同源染色体D.细胞有中心体,无细胞壁,可以断定该细胞为动物细胞3.如果精原细胞中有三对同源染色体 AA’、BB’、CC’,下列哪四个精子是来自同一个精原细胞( )A.AB’C、A’BC’、AB’C、A’BC’B.AB’C’、A’BC、A’B’C’、A’B’C’C.A’BC’、AB’C’、A’B’C’、ABCD.A’B’C、A’B’C’、A’BC’、ABC4.合成一条含有 1000 个氨基酸的某种多肽,需要 tRNA 的种类以及需要 mRNA 上的碱基数和双链 DNA 中的碱基数依次是A.20 种、3000 个和 3000 个B.61 种、3000 个和 1500 个C.1000 种、3000 个和 3000 个D.不确定、3000 个和 6000 个5.下图 A 表示细胞进行有丝分裂的一个细胞周期所用的时间,图 B 表示连续分裂的细胞相邻的两个细胞周期图。下列叙述中,正确的是A.一个细胞周期是指乙→乙的全过程B.在高等植物细胞内,两组中心体之间发射出星射线形成纺锤体发生在甲→乙过程C.b+c 可表示为一个细胞周期D.b 段的主要变化是 DNA 的散乱分布于纺锤体中央及有关蛋白质的合成6.豚鼠的黑毛对白毛是显性,一饲养员让两只杂合豚鼠杂交,其一胎所产生的小豚鼠可能是A.只有黑色或只有白色B.75%黑色,25%白色C.有黑色也有白色D.以上可能都有二、综合题:本大题共 4 小题7.(9 分)如图表示细胞内发生的一系列重大生命活动,请据图回答下列问题:(1)图中 A 表示细胞分裂,B 表示___________。经 B 过程形成的 a、b、c、d 仍具有相同的_...

1、当您付费下载文档后,您只拥有了使用权限,并不意味着购买了版权,文档只能用于自身使用,不得用于其他商业用途(如 [转卖]进行直接盈利或[编辑后售卖]进行间接盈利)。
2、本站所有内容均由合作方或网友上传,本站不对文档的完整性、权威性及其观点立场正确性做任何保证或承诺!文档内容仅供研究参考,付费前请自行鉴别。
3、如文档内容存在违规,或者侵犯商业秘密、侵犯著作权等,请点击“违规举报”。

碎片内容

2025年江苏省常州市常州高级中学分校高一生物第二学期期末教学质量检测模拟试题含解析

您可能关注的文档

确认删除?