2025-2026学年江西省九江一中高一化学第一学期期中达标测试试题含解析

2025-2026学年江西省九江一中高一化学第一学期期中达标测试试题含解析_第1页
1/16
2025-2026学年江西省九江一中高一化学第一学期期中达标测试试题含解析_第2页
2/16
2025-2026学年江西省九江一中高一化学第一学期期中达标测试试题含解析_第3页
3/16
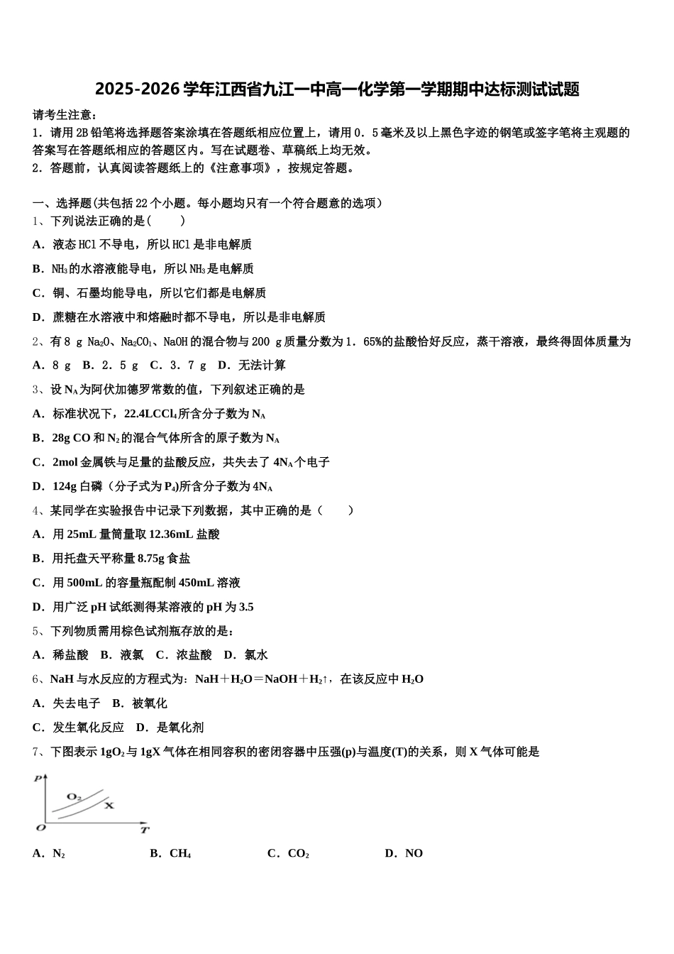
2025-2026 学年江西省九江一中高一化学第一学期期中达标测试试题请考生注意:1.请用 2B 铅笔将选择题答案涂填在答题纸相应位置上,请用 0.5 毫米及以上黑色字迹的钢笔或签字笔将主观题的答案写在答题纸相应的答题区内。写在试题卷、草稿纸上均无效。2.答题前,认真阅读答题纸上的《注意事项》,按规定答题。一、选择题(共包括 22 个小题。每小题均只有一个符合题意的选项)1、下列说法正确的是( )A.液态 HCl 不导电,所以 HCl 是非电解质B.NH3的水溶液能导电,所以 NH3是电解质C.铜、石墨均能导电,所以它们都是电解质D.蔗糖在水溶液中和熔融时都不导电,所以是非电解质2、有 8 g Na2O、Na2CO1、NaOH 的混合物与 200 g 质量分数为 1.65%的盐酸恰好反应,蒸干溶液,最终得固体质量为A.8 g B.2.5 g C.3.7 g D.无法计算3、设 NA为阿伏加德罗常数的值,下列叙述正确的是A.标准状况下,22.4LCCl4所含分子数为 NAB.28g CO 和 N2的混合气体所含的原子数为 NAC.2mol 金属铁与足量的盐酸反应,共失去了 4NA个电子D.124g 白磷(分子式为 P4)所含分子数为 4NA4、某同学在实验报告中记录下列数据,其中正确的是( )A.用 25mL 量筒量取 12.36mL 盐酸B.用托盘天平称量 8.75g 食盐C.用 500mL 的容量瓶配制 450mL 溶液D.用广泛 pH 试纸测得某溶液的 pH 为 3.55、下列物质需用棕色试剂瓶存放的是:A.稀盐酸 B.液氯 C.浓盐酸 D.氯水6、NaH 与水反应的方程式为:NaH+H2O=NaOH+H2↑,在该反应中 H2OA.失去电子 B.被氧化C.发生氧化反应 D.是氧化剂7、下图表示 1gO2与 1gX 气体在相同容积的密闭容器中压强(p)与温度(T)的关系,则 X 气体可能是A.N2B.CH4C.CO2D.NO8、下列各组离子中,能在强酸溶液里大量共存,并且溶液呈无色透明的是A.HCO3-、K+、Na+、SO42- B.Na+、K+、MnO4-、Cl-C.Mg2+、NH4+、Cl-、NO3- D.Ba2+、K+、S2-、SO42-9、在生产生活中,对于易燃、易爆、有毒的化学物质,按规定会在其包装上面贴上危险警告标签。下面所列物质,贴错了包装标签的是选项ABCD物质浓硫酸酒精醋酸氯酸钾标签A.AB.BC.CD.D10、下列实验仪器的选用正确的是 ( )A.称量 10.56g Na2CO3固体——用托盘天平B.准确量取 10.00mL 的溶液——用 50mL 量筒C.灼烧干海带至完全变成灰烬——用蒸发皿D.过滤煮沸后的含泥沙的水——用普通漏斗11、下列溶液中,在指定...

1、当您付费下载文档后,您只拥有了使用权限,并不意味着购买了版权,文档只能用于自身使用,不得用于其他商业用途(如 [转卖]进行直接盈利或[编辑后售卖]进行间接盈利)。
2、本站所有内容均由合作方或网友上传,本站不对文档的完整性、权威性及其观点立场正确性做任何保证或承诺!文档内容仅供研究参考,付费前请自行鉴别。
3、如文档内容存在违规,或者侵犯商业秘密、侵犯著作权等,请点击“违规举报”。

碎片内容

2025-2026学年江西省九江一中高一化学第一学期期中达标测试试题含解析

您可能关注的文档

确认删除?