安徽省临泉县第一中学2025年高一生物第二学期期末复习检测试题含解析

安徽省临泉县第一中学2025年高一生物第二学期期末复习检测试题含解析_第1页
1/9
安徽省临泉县第一中学2025年高一生物第二学期期末复习检测试题含解析_第2页
2/9
安徽省临泉县第一中学2025年高一生物第二学期期末复习检测试题含解析_第3页
3/9
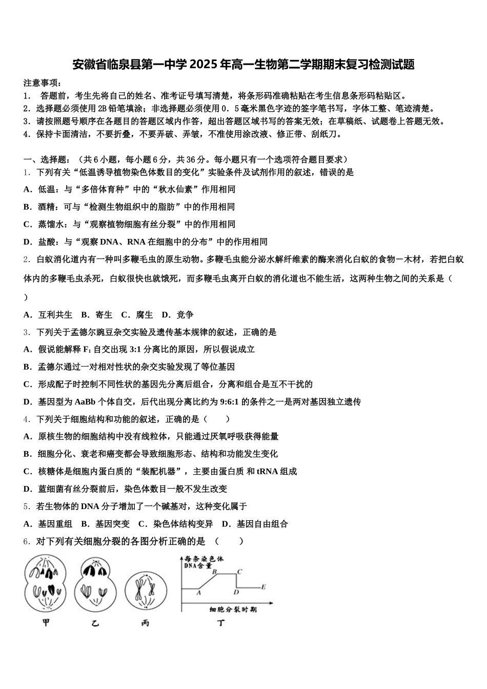
安徽省临泉县第一中学 2025 年高一生物第二学期期末复习检测试题注意事项:1. 答题前,考生先将自己的姓名、准考证号填写清楚,将条形码准确粘贴在考生信息条形码粘贴区。2.选择题必须使用 2B 铅笔填涂;非选择题必须使用 0.5 毫米黑色字迹的签字笔书写,字体工整、笔迹清楚。3.请按照题号顺序在各题目的答题区域内作答,超出答题区域书写的答案无效;在草稿纸、试题卷上答题无效。4.保持卡面清洁,不要折叠,不要弄破、弄皱,不准使用涂改液、修正带、刮纸刀。一、选择题:(共 6 小题,每小题 6 分,共 36 分。每小题只有一个选项符合题目要求)1.下列有关“低温诱导植物染色体数目的变化”实验条件及试剂作用的叙述,错误的是A.低温:与“多倍体育种”中的“秋水仙素”作用相同B.酒精:可与“检测生物组织中的脂肪”中的作用相同C.蒸馏水:与“观察植物细胞有丝分裂”中的作用相同D.盐酸:与“观察 DNA、RNA 在细胞中的分布”中的作用相同2.白蚁消化道内有一种叫多鞭毛虫的原生动物。多鞭毛虫能分泌水解纤维素的酶来消化白蚁的食物-木材,若把白蚁体内的多鞭毛虫杀死,白蚁很快也就饿死,而多鞭毛虫离开白蚁的消化道也不能生活,这两种生物之间的关系是( )A.互利共生 B.寄生 C.腐生 D.竞争3.下列关于孟德尔豌豆杂交实验及遗传基本规律的叙述,正确的是A.假说能解释 F1 自交出现 3:1 分离比的原因,所以假说成立B.孟德尔通过一对相对性状的杂交实验发现了等位基因C.形成配子时控制不同性状的基因先分离后组合,分离和组合是互不干扰的D.基因型为 AaBb 个体自交,后代出现分离比约为 9:6:1 的条件之一是两对基因独立遗传4.下列关于细胞结构和功能的叙述,正确的是( )A.原核生物的细胞结构中没有线粒体,只能通过厌氧呼吸获得能量B.细胞分化、衰老和癌变都会导致细胞形态、结构和功能发生变化C.核糖体是细胞内蛋白质的“装配机器”,主要由蛋白质 和 tRNA 组成D.蓝细菌有丝分裂前后,染色体数目一般不发生改变5.若生物体的 DNA 分子增加了一个碱基对,这种变化属于A.基因重组 B.基因突变 C.染色体结构变异 D.基因自由组合6.对下列有关细胞分裂的各图分析正确的是 ( )A.甲、乙和丙细胞中均存在染色单体B.丁图中 CD 段发生的变化如甲、乙两图所示C.丁图中 D 点时期细胞中染色体数与 A 点时期染色体数相等D.乙图所示细胞中正在发生同源染色体的分离二、综合题...

1、当您付费下载文档后,您只拥有了使用权限,并不意味着购买了版权,文档只能用于自身使用,不得用于其他商业用途(如 [转卖]进行直接盈利或[编辑后售卖]进行间接盈利)。
2、本站所有内容均由合作方或网友上传,本站不对文档的完整性、权威性及其观点立场正确性做任何保证或承诺!文档内容仅供研究参考,付费前请自行鉴别。
3、如文档内容存在违规,或者侵犯商业秘密、侵犯著作权等,请点击“违规举报”。

碎片内容

安徽省临泉县第一中学2025年高一生物第二学期期末复习检测试题含解析

您可能关注的文档

确认删除?