2024-2025学年广西北海市北海中学生物高一下期末调研试题含解析

2024-2025学年广西北海市北海中学生物高一下期末调研试题含解析_第1页
1/10
2024-2025学年广西北海市北海中学生物高一下期末调研试题含解析_第2页
2/10
2024-2025学年广西北海市北海中学生物高一下期末调研试题含解析_第3页
3/10
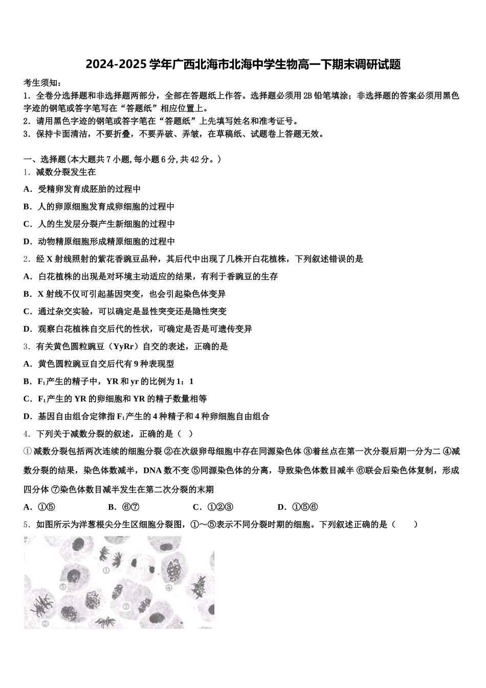
2024-2025 学年广西北海市北海中学生物高一下期末调研试题考生须知:1.全卷分选择题和非选择题两部分,全部在答题纸上作答。选择题必须用 2B 铅笔填涂;非选择题的答案必须用黑色字迹的钢笔或答字笔写在“答题纸”相应位置上。2.请用黑色字迹的钢笔或答字笔在“答题纸”上先填写姓名和准考证号。3.保持卡面清洁,不要折叠,不要弄破、弄皱,在草稿纸、试题卷上答题无效。一、选择题(本大题共 7 小题,每小题 6 分,共 42 分。)1.减数分裂发生在A.受精卵发育成胚胎的过程中B.人的卵原细胞发育成卵细胞的过程中C.人的生发层分裂产生新细胞的过程中D.动物精原细胞形成精原细胞的过程中2.经 X 射线照射的紫花香豌豆品种,其后代中出现了几株开白花植株,下列叙述错误的是A.白花植株的出现是对环境主动适应的结果,有利于香豌豆的生存B.X 射线不仅可引起基因突变,也会引起染色体变异C.通过杂交实验,可以确定是显性突变还是隐性突变D.观察白花植株自交后代的性状,可确定是否是可遗传变异3.有关黄色圆粒豌豆(YyRr)自交的表述,正确的是A.黄色圆粒豌豆自交后代有 9 种表现型B.F1产生的精子中,YR 和 yr 的比例为 1:1C.F1产生的 YR 的卵细胞和 YR 的精子数量相等D.基因自由组合定律指 F1产生的 4 种精子和 4 种卵细胞自由组合4.下列关于减数分裂的叙述,正确的是( )① 减数分裂包括两次连续的细胞分裂 ②在次级卵母细胞中存在同源染色体 ③着丝点在第一次分裂后期一分为二 ④减数分裂的结果,染色体数减半,DNA 数不变 ⑤同源染色体的分离,导致染色体数目减半 ⑥联会后染色体复制,形成四分体 ⑦染色体数目减半发生在第二次分裂的末期A.①⑤B.⑥⑦C.①②③D.①⑤⑥5.如图所示为洋葱根尖分生区细胞分裂图,①~⑤表示不同分裂时期的细胞。下列叙述正确的是( )A.①时期分离的染色体被纺锤丝拉向两极B.②时期各四分体排列在细胞中央的一个平面上C.④时期中心体发出纺锤丝形成纺锤体D.⑤中的 G1期主要变化是 DNA 复制和有关蛋白质的合成6.下列关于呼吸作用的说法错误的是A.没有线粒体的真核细胞不能进行有氧呼吸B.植物根细胞吸收无机盐所需能量来自于葡萄糖在线粒体中氧化分解C.某人在马拉松过程中呼吸作用产生的二氧化碳全部来自于有氧呼吸D.与有机物的体外燃烧相比,有氧呼吸产生的能量是逐步释放并能转化生成 ATP7.下列关于同位素示踪实验的叙述,错误的是A.小鼠吸入...

1、当您付费下载文档后,您只拥有了使用权限,并不意味着购买了版权,文档只能用于自身使用,不得用于其他商业用途(如 [转卖]进行直接盈利或[编辑后售卖]进行间接盈利)。
2、本站所有内容均由合作方或网友上传,本站不对文档的完整性、权威性及其观点立场正确性做任何保证或承诺!文档内容仅供研究参考,付费前请自行鉴别。
3、如文档内容存在违规,或者侵犯商业秘密、侵犯著作权等,请点击“违规举报”。

碎片内容

2024-2025学年广西北海市北海中学生物高一下期末调研试题含解析

您可能关注的文档

确认删除?