江苏省镇江心湖高级中学2025届高一下生物期末学业水平测试试题含解析

江苏省镇江心湖高级中学2025届高一下生物期末学业水平测试试题含解析_第1页
1/8
江苏省镇江心湖高级中学2025届高一下生物期末学业水平测试试题含解析_第2页
2/8
江苏省镇江心湖高级中学2025届高一下生物期末学业水平测试试题含解析_第3页
3/8
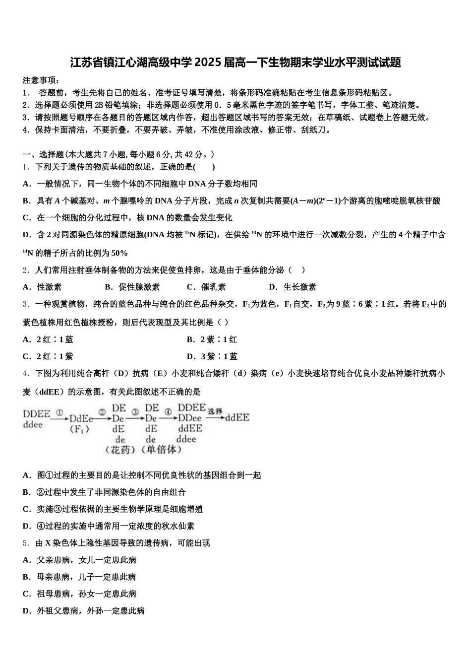
江苏省镇江心湖高级中学 2025 届高一下生物期末学业水平测试试题注意事项:1. 答题前,考生先将自己的姓名、准考证号填写清楚,将条形码准确粘贴在考生信息条形码粘贴区。2.选择题必须使用 2B 铅笔填涂;非选择题必须使用 0.5 毫米黑色字迹的签字笔书写,字体工整、笔迹清楚。3.请按照题号顺序在各题目的答题区域内作答,超出答题区域书写的答案无效;在草稿纸、试题卷上答题无效。4.保持卡面清洁,不要折叠,不要弄破、弄皱,不准使用涂改液、修正带、刮纸刀。一、选择题(本大题共 7 小题,每小题 6 分,共 42 分。)1.下列关于遗传的物质基础的叙述,正确的是( )A.一般情况下,同一生物个体的不同细胞中 DNA 分子数均相同B.具有 A 个碱基对、m 个腺嘌呤的 DNA 分子片段,完成 n 次复制共需要(A-m)(2n-1)个游离的胞嘧啶脱氧核苷酸C.在一个细胞的分化过程中,核 DNA 的数量会发生变化D.含 2 对同源染色体的精原细胞(DNA 均被 15N 标记),在供给 14N 的环境中进行一次减数分裂,产生的 4 个精子中含14N 的精子所占的比例为 50%2.人们常用注射垂体制备物的方法来促使鱼排卵,这是由于垂体能分泌( )A.性激素B.促性腺激素C.催乳素D.生长激素3.一种观赏植物,纯合的蓝色品种与纯合的红色品种杂交,F1为蓝色,F1自交,F2为 9 蓝∶6 紫∶1 红。若将 F2中的紫色植株用红色植株授粉,则后代表现型及其比例是( )A.2 红∶1 蓝B.2 紫∶1 红C.2 红∶1 紫D.3 紫∶1 蓝4.下图为利用纯合高杆(D)抗病(E)小麦和纯合矮秆(d)染病(e)小麦快速培育纯合优良小麦品种矮秆抗病小麦(ddEE)的示意图,有关此图叙述不正确的是A.图①过程的主要目的是让控制不同优良性状的基因组合到一起B.②过程中发生了非同源染色体的自由组合C.实施③过程依据的主要生物学原理是细胞增殖D.④过程的实施中通常用一定浓度的秋水仙素5.由 X 染色体上隐性基因导致的遗传病,可能出现A.父亲患病,女儿一定患此病B.母亲患病,儿子一定患此病C.祖母患病,孙女一定患此病D.外祖父患病,外孙一定患此病6.下列关于人类探索遗传奥秘历程中的科学实验方法及技术的叙述,错误的是A.孟德尔在研究豌豆杂交实验时,运用了假说—演绎法B.萨顿根据基因和染色体的行为存在平行关系,类比推理出基因位于染色体上C.格里菲思利用肺炎球菌研究遗传物质时,运用了放射性同位素标记法D.沃森和克里克研究 DNA 分...

1、当您付费下载文档后,您只拥有了使用权限,并不意味着购买了版权,文档只能用于自身使用,不得用于其他商业用途(如 [转卖]进行直接盈利或[编辑后售卖]进行间接盈利)。
2、本站所有内容均由合作方或网友上传,本站不对文档的完整性、权威性及其观点立场正确性做任何保证或承诺!文档内容仅供研究参考,付费前请自行鉴别。
3、如文档内容存在违规,或者侵犯商业秘密、侵犯著作权等,请点击“违规举报”。

碎片内容

江苏省镇江心湖高级中学2025届高一下生物期末学业水平测试试题含解析

您可能关注的文档

确认删除?