江苏扬州市2024-2025学年高二下物理期中调研模拟试题含解析

江苏扬州市2024-2025学年高二下物理期中调研模拟试题含解析_第1页
1/12
江苏扬州市2024-2025学年高二下物理期中调研模拟试题含解析_第2页
2/12
江苏扬州市2024-2025学年高二下物理期中调研模拟试题含解析_第3页
3/12
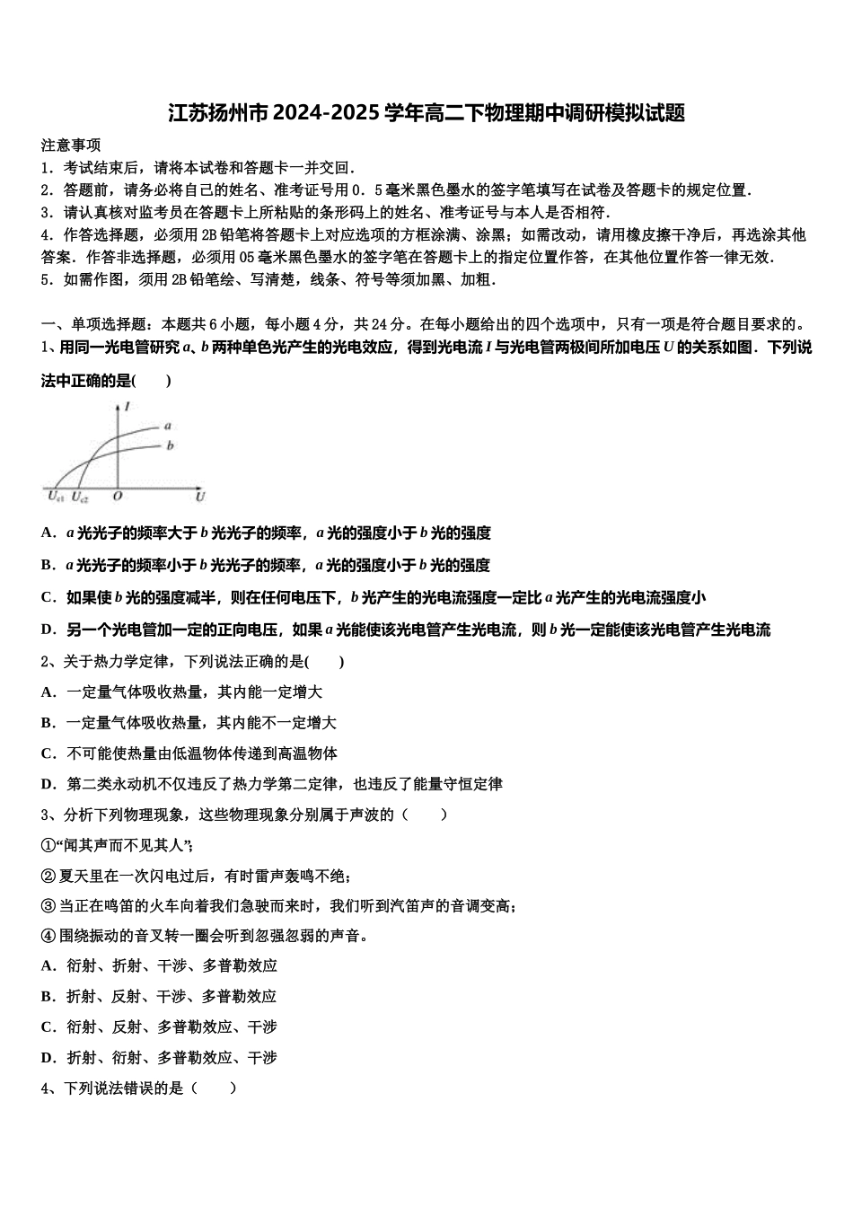
江苏扬州市 2024-2025 学年高二下物理期中调研模拟试题注意事项1.考试结束后,请将本试卷和答题卡一并交回.2.答题前,请务必将自己的姓名、准考证号用 0.5 毫米黑色墨水的签字笔填写在试卷及答题卡的规定位置.3.请认真核对监考员在答题卡上所粘贴的条形码上的姓名、准考证号与本人是否相符.4.作答选择题,必须用 2B 铅笔将答题卡上对应选项的方框涂满、涂黑;如需改动,请用橡皮擦干净后,再选涂其他答案.作答非选择题,必须用 05 毫米黑色墨水的签字笔在答题卡上的指定位置作答,在其他位置作答一律无效.5.如需作图,须用 2B 铅笔绘、写清楚,线条、符号等须加黑、加粗.一、单项选择题:本题共 6 小题,每小题 4 分,共 24 分。在每小题给出的四个选项中,只有一项是符合题目要求的。1、用同一光电管研究 a、b 两种单色光产生的光电效应,得到光电流 I 与光电管两极间所加电压 U 的关系如图.下列说法中正确的是( )A.a 光光子的频率大于 b 光光子的频率,a 光的强度小于 b 光的强度B.a 光光子的频率小于 b 光光子的频率,a 光的强度小于 b 光的强度C.如果使 b 光的强度减半,则在任何电压下,b 光产生的光电流强度一定比 a 光产生的光电流强度小D.另一个光电管加一定的正向电压,如果 a 光能使该光电管产生光电流,则 b 光一定能使该光电管产生光电流2、关于热力学定律,下列说法正确的是( ) A.一定量气体吸收热量,其内能一定增大B.一定量气体吸收热量,其内能不一定增大C.不可能使热量由低温物体传递到高温物体D.第二类永动机不仅违反了热力学第二定律,也违反了能量守恒定律3、分析下列物理现象,这些物理现象分别属于声波的( )①“闻其声而不见其人”;② 夏天里在一次闪电过后,有时雷声轰鸣不绝;③ 当正在鸣笛的火车向着我们急驶而来时,我们听到汽笛声的音调变高;④ 围绕振动的音叉转一圈会听到忽强忽弱的声音。A.衍射、折射、干涉、多普勒效应B.折射、反射、干涉、多普勒效应C.衍射、反射、多普勒效应、干涉D.折射、衍射、多普勒效应、干涉4、下列说法错误的是( )A.物体从单一热源吸收的热量可全部用于做功B.干湿泡湿度计的示数差别越小,空气的相对湿度越小C.一定质量的理想气体压强不变时,气体分子单位时间内对器壁单位面积的平均碰撞次数随着温度升高而减少D.单晶体和多晶体都有确定的熔点,非晶体没有确定的熔点5、如图所示,一根无限长通有...

1、当您付费下载文档后,您只拥有了使用权限,并不意味着购买了版权,文档只能用于自身使用,不得用于其他商业用途(如 [转卖]进行直接盈利或[编辑后售卖]进行间接盈利)。
2、本站所有内容均由合作方或网友上传,本站不对文档的完整性、权威性及其观点立场正确性做任何保证或承诺!文档内容仅供研究参考,付费前请自行鉴别。
3、如文档内容存在违规,或者侵犯商业秘密、侵犯著作权等,请点击“违规举报”。

碎片内容

江苏扬州市2024-2025学年高二下物理期中调研模拟试题含解析

您可能关注的文档

确认删除?