陕西省榆林市绥德中学2025届高二下物理期中调研模拟试题含解析

陕西省榆林市绥德中学2025届高二下物理期中调研模拟试题含解析_第1页
1/13
陕西省榆林市绥德中学2025届高二下物理期中调研模拟试题含解析_第2页
2/13
陕西省榆林市绥德中学2025届高二下物理期中调研模拟试题含解析_第3页
3/13
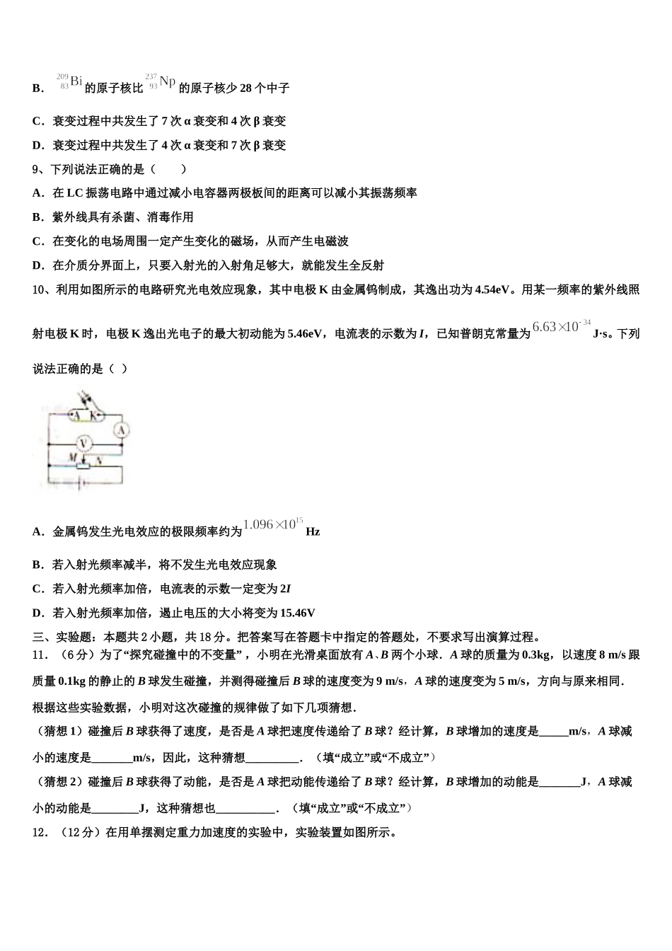
陕西省榆林市绥德中学 2025 届高二下物理期中调研模拟试题注意事项:1.答卷前,考生务必将自己的姓名、准考证号、考场号和座位号填写在试题卷和答题卡上。用 2B 铅笔将试卷类型(B)填涂在答题卡相应位置上。将条形码粘贴在答题卡右上角"条形码粘贴处"。2.作答选择题时,选出每小题答案后,用 2B 铅笔把答题卡上对应题目选项的答案信息点涂黑;如需改动,用橡皮擦干净后,再选涂其他答案。答案不能答在试题卷上。3.非选择题必须用黑色字迹的钢笔或签字笔作答,答案必须写在答题卡各题目指定区域内相应位置上;如需改动,先划掉原来的答案,然后再写上新答案;不准使用铅笔和涂改液。不按以上要求作答无效。4.考生必须保证答题卡的整洁。考试结束后,请将本试卷和答题卡一并交回。一、单项选择题:本题共 6 小题,每小题 4 分,共 24 分。在每小题给出的四个选项中,只有一项是符合题目要求的。1、下列说法正确的是()A.结合能是由于核子结合成原子核而具有的能量B.核子组成原子核过程中不存在质量亏损C.中等大小的核的比结合能量大,相应原子核最稳定D.氘核的比结合能为 W,光速为 c,则质子和中子结合成氘核过程中质量亏损为 W/c22、一个人站在医用体重计的测盘上,在人下蹲的全过程中,指针示数变化应是( )A.先减小,后还原B.先增加,后减小,再还原C.先减小,后增大,再还原D.始终不变3、一炮艇总质量为 M,以速度 v0匀速行驶,从船上以相对海岸的水平速度 v 沿前进方向射出一质量为 m 的炮弹,发射炮弹后炮艇的速度为 v′,若不计水的阻力,则下列各关系式中正确的是A.Mv0=(M-m)v′+mvB.Mv0=(M-m)v′+m(v+v0)C.Mv0=(M-m)v′+m(v+v′)D.Mv0=Mv′+mv4、在如图所示的电路中,L1、L2是两个相同的小灯泡,A、B 处的虚线框内各接有一个电学元件.a、b 两端分别与直流电源和交流电源相连接,且直流电源的电压与交流电源电压的有效值相等.观察两种情况下灯泡的亮度.当接直流电源时,L1不发光,L2正常发光;当接交流电源时,L1发光,L2明显变暗.则下列说法正确的是 ( )A.A 中接的是电阻,B 中接的是电容器B.A 中接的是电感线圈,B 中接的是电阻C.A 中接的是电感线圈,B 中接的是电容器D.A 中接的是电容器,B 中接的是电感线圈5、如图所示,质量为 M 的物块钩在水平放置的左端固定的轻质弹簧的右端,构成一弹簧振子,物块可沿光滑水平面在 BC 间做简谐运动,振幅为 A.在...

1、当您付费下载文档后,您只拥有了使用权限,并不意味着购买了版权,文档只能用于自身使用,不得用于其他商业用途(如 [转卖]进行直接盈利或[编辑后售卖]进行间接盈利)。
2、本站所有内容均由合作方或网友上传,本站不对文档的完整性、权威性及其观点立场正确性做任何保证或承诺!文档内容仅供研究参考,付费前请自行鉴别。
3、如文档内容存在违规,或者侵犯商业秘密、侵犯著作权等,请点击“违规举报”。

碎片内容

陕西省榆林市绥德中学2025届高二下物理期中调研模拟试题含解析

您可能关注的文档

确认删除?