2025届陕西省商洛市洛南县高一下生物期末监测试题含解析

2025届陕西省商洛市洛南县高一下生物期末监测试题含解析_第1页
1/10
2025届陕西省商洛市洛南县高一下生物期末监测试题含解析_第2页
2/10
2025届陕西省商洛市洛南县高一下生物期末监测试题含解析_第3页
3/10
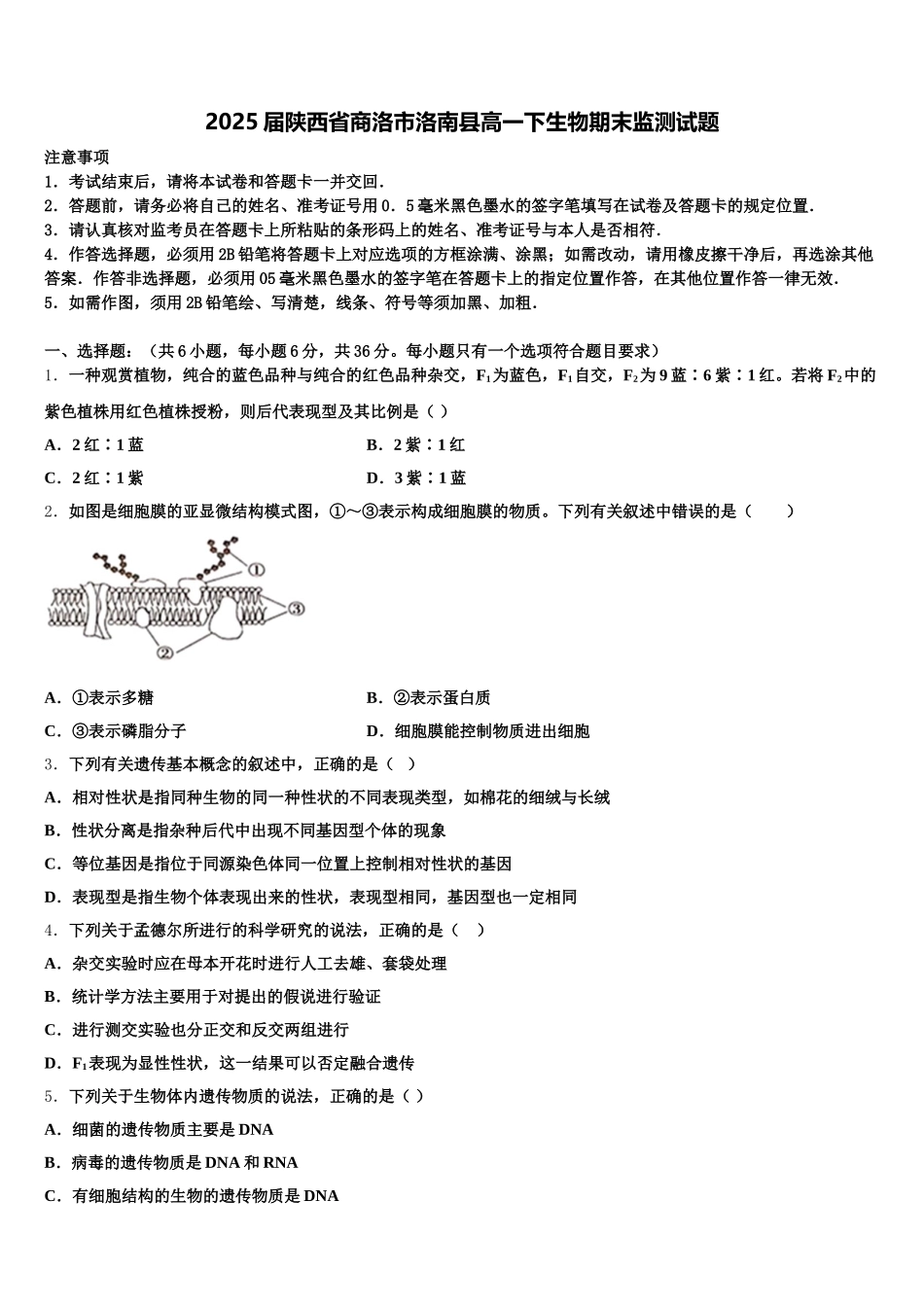
2025 届陕西省商洛市洛南县高一下生物期末监测试题注意事项1.考试结束后,请将本试卷和答题卡一并交回.2.答题前,请务必将自己的姓名、准考证号用 0.5 毫米黑色墨水的签字笔填写在试卷及答题卡的规定位置.3.请认真核对监考员在答题卡上所粘贴的条形码上的姓名、准考证号与本人是否相符.4.作答选择题,必须用 2B 铅笔将答题卡上对应选项的方框涂满、涂黑;如需改动,请用橡皮擦干净后,再选涂其他答案.作答非选择题,必须用 05 毫米黑色墨水的签字笔在答题卡上的指定位置作答,在其他位置作答一律无效.5.如需作图,须用 2B 铅笔绘、写清楚,线条、符号等须加黑、加粗.一、选择题:(共 6 小题,每小题 6 分,共 36 分。每小题只有一个选项符合题目要求)1.一种观赏植物,纯合的蓝色品种与纯合的红色品种杂交,F1为蓝色,F1自交,F2为 9 蓝∶6 紫∶1 红。若将 F2中的紫色植株用红色植株授粉,则后代表现型及其比例是( )A.2 红∶1 蓝B.2 紫∶1 红C.2 红∶1 紫D.3 紫∶1 蓝2.如图是细胞膜的亚显微结构模式图,①~③表示构成细胞膜的物质。下列有关叙述中错误的是( )A.①表示多糖B.②表示蛋白质C.③表示磷脂分子D.细胞膜能控制物质进出细胞3.下列有关遗传基本概念的叙述中,正确的是( )A.相对性状是指同种生物的同一种性状的不同表现类型,如棉花的细绒与长绒B.性状分离是指杂种后代中出现不同基因型个体的现象C.等位基因是指位于同源染色体同一位置上控制相对性状的基因D.表现型是指生物个体表现出来的性状,表现型相同,基因型也一定相同4.下列关于孟德尔所进行的科学研究的说法,正确的是( )A.杂交实验时应在母本开花时进行人工去雄、套袋处理B.统计学方法主要用于对提出的假说进行验证C.进行测交实验也分正交和反交两组进行D.F1表现为显性性状,这一结果可以否定融合遗传5.下列关于生物体内遗传物质的说法,正确的是( )A.细菌的遗传物质主要是 DNAB.病毒的遗传物质是 DNA 和 RNAC.有细胞结构的生物的遗传物质是 DNAD.细胞质中的遗传物质是 DNA 或 RNA6.用 15N 标记一个 DNA 分子的两条链,让该 DNA 分子在 14N 的培养液中复制一次,得到两个 DNA 分子,那么每个子代 DNA 分子中( )A.只含有 14NB.一条链含有 15N,另一条链含有 14NC.只含有 15ND.每条链同时含有 14N 和 15N二、综合题:本大题共 4 小题7.(9 分)水稻是重...

1、当您付费下载文档后,您只拥有了使用权限,并不意味着购买了版权,文档只能用于自身使用,不得用于其他商业用途(如 [转卖]进行直接盈利或[编辑后售卖]进行间接盈利)。
2、本站所有内容均由合作方或网友上传,本站不对文档的完整性、权威性及其观点立场正确性做任何保证或承诺!文档内容仅供研究参考,付费前请自行鉴别。
3、如文档内容存在违规,或者侵犯商业秘密、侵犯著作权等,请点击“违规举报”。

碎片内容

2025届陕西省商洛市洛南县高一下生物期末监测试题含解析

您可能关注的文档

确认删除?