江苏省无锡市江阴市四校2025年生物高一第二学期期末联考模拟试题含解析

江苏省无锡市江阴市四校2025年生物高一第二学期期末联考模拟试题含解析_第1页
1/9
江苏省无锡市江阴市四校2025年生物高一第二学期期末联考模拟试题含解析_第2页
2/9
江苏省无锡市江阴市四校2025年生物高一第二学期期末联考模拟试题含解析_第3页
3/9
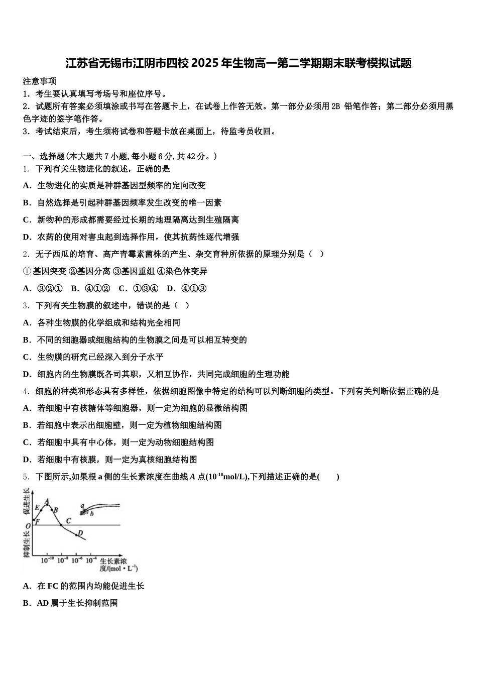
江苏省无锡市江阴市四校 2025 年生物高一第二学期期末联考模拟试题注意事项1.考生要认真填写考场号和座位序号。2.试题所有答案必须填涂或书写在答题卡上,在试卷上作答无效。第一部分必须用 2B 铅笔作答;第二部分必须用黑色字迹的签字笔作答。3.考试结束后,考生须将试卷和答题卡放在桌面上,待监考员收回。一、选择题(本大题共 7 小题,每小题 6 分,共 42 分。)1.下列有关生物进化的叙述,正确的是A.生物进化的实质是种群基因型频率的定向改变B.自然选择是引起种群基因频率发生改变的唯一因素C.新物种的形成都需要经过长期的地理隔离达到生殖隔离D.农药的使用对害虫起到选择作用,使其抗药性逐代增强2.无子西瓜的培育、高产青霉素菌株的产生、杂交育种所依据的原理分别是( )① 基因突变 ②基因分离 ③基因重组 ④染色体变异A.③②① B.④①② C.①③④ D.④①③3.下列有关生物膜的叙述中,错误的是( )A.各种生物膜的化学组成和结构完全相同B.不同的细胞器或细胞结构的生物膜之间是可以相互转变的C.生物膜的研究已经深入到分子水平D.细胞内的生物膜既各司其职,又相互协作,共同完成细胞的生理功能4.细胞的种类和形态具有多样性,依据细胞图像中特定的结构可以判断细胞的类型。下列有关判断依据正确的是A.若细胞中有核糖体等细胞器,则一定为细胞的显微结构图B.若细胞中表示出细胞壁,则一定为植物细胞结构图C.若细胞中具有中心体,则一定为动物细胞结构图D.若细胞中有核膜,则一定为真核细胞结构图5.下图所示,如果根 a 侧的生长素浓度在曲线 A 点(10-10mol/L),下列描述正确的是( )A.在 FC 的范围内均能促进生长B.AD 属于生长抑制范围C.a 侧的生长素浓度为最适宜浓度,细胞伸长生长快,b 侧的生长素浓度低于 a 侧,相当于曲线 FE 段浓度,因而细胞伸长生长慢D.在太空中(重力为 0),根的生长状况将不同于上图的生长状况,坐标图中生长素的曲线也不适用于根的生长6.下列属于相对性状的是( )A.玉米的黄粒和圆粒B.绵羊的长毛和狗的短毛C.绵羊的白毛和黑毛D.豌豆的高茎和豆荚的绿色7.下列关于植物生命活动调节的叙述,不正确的是A.细胞分裂素和脱落酸在调节细胞分裂过程中有拮抗关系B.乙烯在植物体各个部位都能合成,主要是促进果实成熟C.达尔文的向光性实验的结论是胚芽稍的向光性与生长素有关D.用赤霉素处理芹菜可以提高质量和产量8.(10 分)下列关于现代生物进化理论的说...

1、当您付费下载文档后,您只拥有了使用权限,并不意味着购买了版权,文档只能用于自身使用,不得用于其他商业用途(如 [转卖]进行直接盈利或[编辑后售卖]进行间接盈利)。
2、本站所有内容均由合作方或网友上传,本站不对文档的完整性、权威性及其观点立场正确性做任何保证或承诺!文档内容仅供研究参考,付费前请自行鉴别。
3、如文档内容存在违规,或者侵犯商业秘密、侵犯著作权等,请点击“违规举报”。

碎片内容

江苏省无锡市江阴市四校2025年生物高一第二学期期末联考模拟试题含解析

您可能关注的文档

确认删除?