2026届江苏省宿迁市泗洪中学高一化学第一学期期中达标检测试题含解析

2026届江苏省宿迁市泗洪中学高一化学第一学期期中达标检测试题含解析_第1页
1/15
2026届江苏省宿迁市泗洪中学高一化学第一学期期中达标检测试题含解析_第2页
2/15
2026届江苏省宿迁市泗洪中学高一化学第一学期期中达标检测试题含解析_第3页
3/15
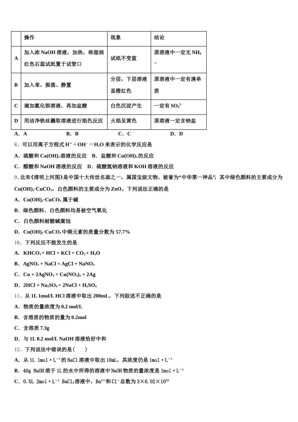
2026 届江苏省宿迁市泗洪中学高一化学第一学期期中达标检测试题注意事项1.考生要认真填写考场号和座位序号。2.试题所有答案必须填涂或书写在答题卡上,在试卷上作答无效。第一部分必须用 2B 铅笔作答;第二部分必须用黑色字迹的签字笔作答。3.考试结束后,考生须将试卷和答题卡放在桌面上,待监考员收回。一、选择题(每题只有一个选项符合题意)1、下列分离物质的方法中,根据沸点不同进行分离的是( )A.蒸馏 B.萃取 C.重结晶 D.蒸发2、 “纳米材料”是粒子直径为 1~100nm(纳米)的材料,纳米碳就是其中的一种。若将纳米碳均匀地分散到蒸馏水中,所形成的物质① 是溶液 ②是胶体 ③是浊液 ④不能透过滤纸 ⑤能透过滤纸 ⑥能产生丁达尔效应 ⑦静置后,会析出黑色沉淀A.②⑤⑥B.②⑥⑦C.①⑤D.③④⑦3、下列离子方程式书写正确的是A.钠与水反应:Na+2H2O=Na++2OH-+H2↑B.氯气通入溴化钠溶液中:Cl2+2Br-=2Cl-+Br2C.硫酸铜溶液与氢氧化钡溶液混合:SO42-+Ba2+=BaSO4↓D.CaCO3与稀盐酸反应:CO32-+2H+=CO2↑+H2O4、下列说法中正确的是A.氯化钠水溶液在电流的作用下电离出 Na+和 Cl−B.硫酸钡难溶于水,但硫酸钡属于电解质C.二氧化碳溶于水能导电,故二氧化碳属于电解质D.硫酸钠在水中的电离方程式可表示为 Na2SO42Na++S6++4O2−5、在标准状况下,下列四种气体的关系中,从大到小的顺序正确的是①6.72LCH4 ②3.01×1023个 HCl 分子 ③ 13.6gH2S ④0.2molNH3A.体积:③>①>②>④B.氢原子数:①>②>③>④C.质量:②>①>③>④D.密度:②>③>④>①6、下列反应的离子方程式中正确的是A.铜片插入硝酸银溶液中:Cu + Ag+ Cu2+ + AgB.在澄清石灰水中通入足量的 CO2:Ca2++2OH-+CO2=CaCO3↓+H2OC.碳酸镁跟醋酸反应:MgCO3+2H+ Mg2+ +H2O+CO2↑D.铁跟稀硫酸反应: Fe+2H+ Fe2+ + H2↑7、向四支试管中分别加入少量不同的无色溶液进行如下操作,现象、结论正确的是操作现象结论A加入浓 NaOH 溶液,加热,将湿润红色石蕊试纸置于试管口试纸不变蓝原溶液中一定无 NH4+B加入苯,振荡、静置分层,下层溶液显橙红色原溶液中一定有溴单质C滴加氯化钡溶液,再加盐酸白色沉淀产生一定有 SO42-D用洁净铁丝蘸取溶液进行焰色反应火焰呈黄色原溶液一定含钠盐A.AB.BC.CD.D8、可以用离子方程式 H++OH-=H2O 来表示的化学反应是A.硫酸和 Ca(OH)2溶液的反应 B....

1、当您付费下载文档后,您只拥有了使用权限,并不意味着购买了版权,文档只能用于自身使用,不得用于其他商业用途(如 [转卖]进行直接盈利或[编辑后售卖]进行间接盈利)。
2、本站所有内容均由合作方或网友上传,本站不对文档的完整性、权威性及其观点立场正确性做任何保证或承诺!文档内容仅供研究参考,付费前请自行鉴别。
3、如文档内容存在违规,或者侵犯商业秘密、侵犯著作权等,请点击“违规举报”。

碎片内容

2026届江苏省宿迁市泗洪中学高一化学第一学期期中达标检测试题含解析

您可能关注的文档

确认删除?