贵州安顺市平坝区集圣中学2025-2026学年化学高一上期中检测试题含解析

贵州安顺市平坝区集圣中学2025-2026学年化学高一上期中检测试题含解析_第1页
1/13
贵州安顺市平坝区集圣中学2025-2026学年化学高一上期中检测试题含解析_第2页
2/13
贵州安顺市平坝区集圣中学2025-2026学年化学高一上期中检测试题含解析_第3页
3/13
贵州安顺市平坝区集圣中学 2025-2026 学年化学高一上期中检测试题注意事项:1.答题前,考生先将自己的姓名、准考证号码填写清楚,将条形码准确粘贴在条形码区域内。2.答题时请按要求用笔。3.请按照题号顺序在答题卡各题目的答题区域内作答,超出答题区域书写的答案无效;在草稿纸、试卷上答题无效。4.作图可先使用铅笔画出,确定后必须用黑色字迹的签字笔描黑。5.保持卡面清洁,不要折暴、不要弄破、弄皱,不准使用涂改液、修正带、刮纸刀。一、选择题(每题只有一个选项符合题意)1、下列有关阿伏加德罗常数(NA)的说法正确的是( )A.常温常压下 11.2LCO 所含的原子数目为 NA个B.16g O2和 O3中含有的原子数目为 NAC.任何条件下 0.5mol 氮气分子的分子数不一定是 0.5 NAD.标准状况下 1molCCl4含有的氯离子数目为 4NA个2、美国科学家将两种元素铅和氪的原子核对撞,获得了一种质子数为 118、中子数为 175 的超重元素,该元素原子核内的中子数和核外电子数之差为( )A.57B.47C.61D.2933、NA表示阿伏加德罗常数,下列叙述正确的是A.标准状况下,22.4LH2O 含有 NA个 H2O 分子B.常温常压下,22.4LCO2中碳原子数大于 NA个C.46 克 NO2和 N2O4混合气体中含氧原子数为 2NA个D.0.1mol/L Na2SO4溶液含 Na+ 离子数为 0.2NA个4、提纯含有少量 Ba(NO3)2杂质的 KNO3溶液,可以使用的方法为 ( )A.加入过量的 Na2CO3溶液,过滤除去沉淀,所得溶液中补加适量 HNO3B.加入过量的 K2SO4溶液,过滤除去沉淀,所得溶液中补加适量 HNO3C.加入过量的 Na2SO4溶液,过滤除去沉淀,所得溶液中补加适量 HNO3D.加入过量的 K2CO3溶液,过滤除去沉淀,所得溶液中补加适量 HNO35、Cl2通入 70℃的某浓度的氢氧化钠水溶液中,能同时发生两个自身氧化还原反应(未配平):NaOH + Cl2→ NaCl + NaClO + H2O,NaOH + Cl2→ NaCl + NaClO3+ H2O。反应完成后测得溶液中 NaClO 与 NaClO3的数目之比为 5:2,则该溶液中 NaCl 与 NaClO 的数目之比为A.31∶B.21∶C.152∶D.11∶6、进行化学实验时必须要有安全意识,下列做法正确的是( )A.加热装有碳酸氢钠固体的试管时,试管口向上倾斜B.滴瓶中的滴管用后不用清洗,直接放到滴瓶中C.做蒸馏实验时,如果加热液体时发现忘记加沸石,应立即补加沸石D.温度计摔坏导致水银散落到地面上,应立即用水冲洗水银7、现在三组物质的分离:①含有水份的植物油...

1、当您付费下载文档后,您只拥有了使用权限,并不意味着购买了版权,文档只能用于自身使用,不得用于其他商业用途(如 [转卖]进行直接盈利或[编辑后售卖]进行间接盈利)。
2、本站所有内容均由合作方或网友上传,本站不对文档的完整性、权威性及其观点立场正确性做任何保证或承诺!文档内容仅供研究参考,付费前请自行鉴别。
3、如文档内容存在违规,或者侵犯商业秘密、侵犯著作权等,请点击“违规举报”。

碎片内容

贵州安顺市平坝区集圣中学2025-2026学年化学高一上期中检测试题含解析

您可能关注的文档

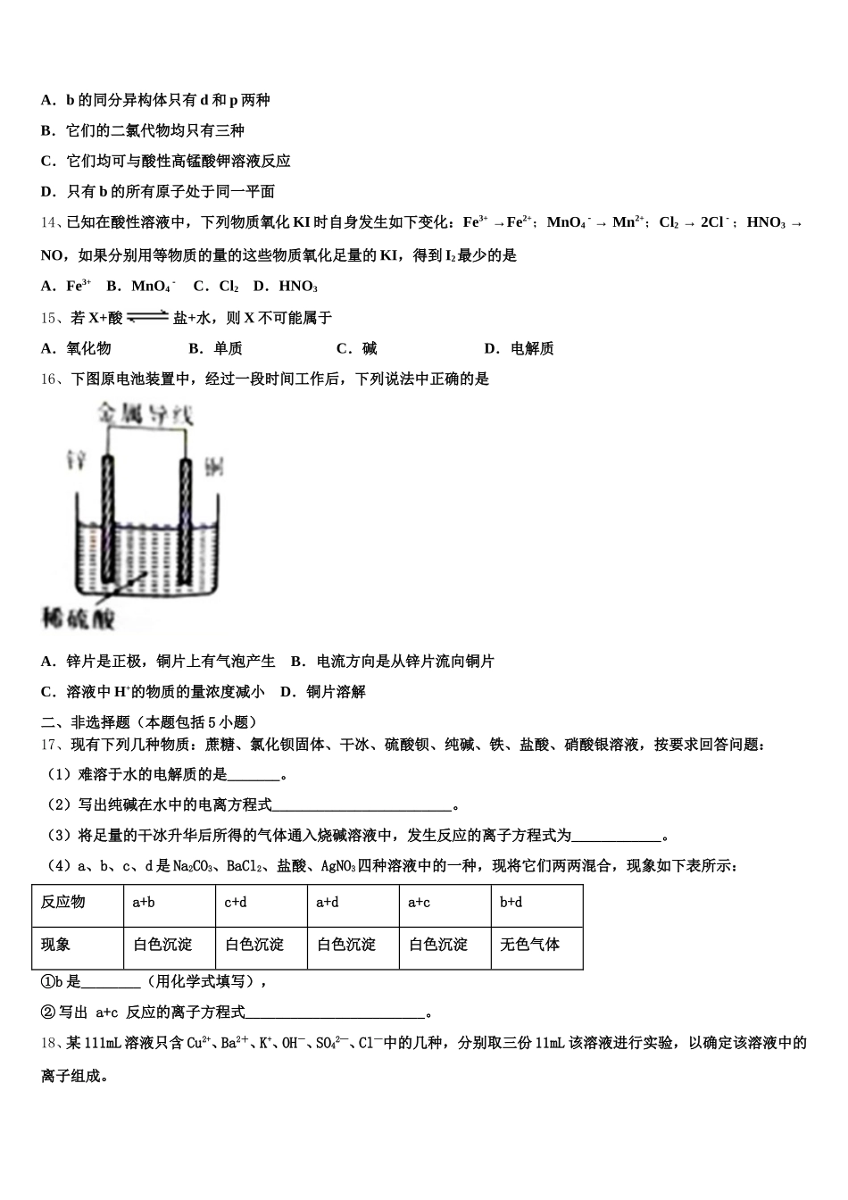
确认删除?