2025年上海大学附中高一下物理期末质量检测试题含解析

2025年上海大学附中高一下物理期末质量检测试题含解析_第1页
1/10
2025年上海大学附中高一下物理期末质量检测试题含解析_第2页
2/10
2025年上海大学附中高一下物理期末质量检测试题含解析_第3页
3/10
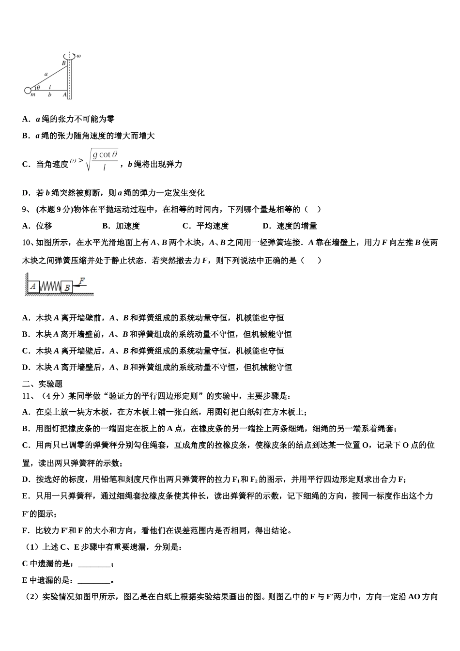
2025 年上海大学附中高一下物理期末质量检测试题请考生注意:1.请用 2B 铅笔将选择题答案涂填在答题纸相应位置上,请用 0.5 毫米及以上黑色字迹的钢笔或签字笔将主观题的答案写在答题纸相应的答题区内。写在试题卷、草稿纸上均无效。2.答题前,认真阅读答题纸上的《注意事项》,按规定答题。一、选择题:本大题共 10 小题,每小题 5 分,共 50 分。在每小题给出的四个选项中,有的只有一项符合题目要求,有的有多项符合题目要求。全部选对的得 5 分,选对但不全的得 3 分,有选错的得 0 分。1、 (本题 9 分)对于万有引力定律的表达式 F=,下列说法正确的是( )A.式中 G 为引力常量,它是由牛顿用实验测得的,而不是人为规定的B.两个质量为 1kg 的铁球靠得很近时,万有引力趋于无限大C.m1与 m2受到相互的吸引力总是大小相等、方向相反的D.该公式只适用于天体之间而不适用于相距较近的球体之间2、如图,平台离水平地面的高度为 h,滑板运动员以速度 v0从平台末端水平飞出后落到地面上。忽略空气阻力,将运动员和滑板视为质点,下列说法正确的是A.v0越大,运动员在空中运动时间越长B.v0越大,运动员落地的水平位移越小C.v0越大,运动员落地的速度越大D.v0越大,运动员落地时速度与水平方向的夹角越大3、 (本题 9 分)图是某公园水平地面上半径为 R 的中国古代八卦图,中央“S”形部分是两个直径都为 R 的半圆。王大爷在晨练时,从 A 点出发沿曲线 ABCOADC 行进。当他走到 D 点时,他的路程和位移的大小分别为A.,B.,C.,D.,2R4、 (本题 9 分)如图所示,一轻质弹簧固定在水平地面上,O 点为弹簧原长时上端的位置,一个质量为 m 的物体从 O 点正上方的 A 点由静止释放落到弹簧上,物体压缩弹簧到最低点 B 后向上运动,若不计空气阻力,则以下说法正确的是( )A.物体落到 O 点后,立即做减速运动B.物体从 O 点运动到 B 点,动能先增大后减小C.物体在 B 时加速度为零D.在整个过程中,物体的机械能守恒5、 (本题 9 分)山城重庆的轻轨交通颇有山城特色,由于地域限制,弯道半径很小,在某些弯道上行驶时列车的车身严重倾斜.每到这样的弯道乘客都有一种坐过山车的感觉,很是惊险刺激.假设某弯道铁轨是圆弧的一部分,转弯半径为 R,重力加速度为 g,列车转弯过程中倾角(车厢地面与水平面夹角)为 θ,则列车在这样的轨道上转弯行驶的安全速度(轨道不受侧向挤压)为...

1、当您付费下载文档后,您只拥有了使用权限,并不意味着购买了版权,文档只能用于自身使用,不得用于其他商业用途(如 [转卖]进行直接盈利或[编辑后售卖]进行间接盈利)。
2、本站所有内容均由合作方或网友上传,本站不对文档的完整性、权威性及其观点立场正确性做任何保证或承诺!文档内容仅供研究参考,付费前请自行鉴别。
3、如文档内容存在违规,或者侵犯商业秘密、侵犯著作权等,请点击“违规举报”。

碎片内容

2025年上海大学附中高一下物理期末质量检测试题含解析

您可能关注的文档

确认删除?