2025届海南省白沙中学高一生物第二学期期末综合测试模拟试题含解析

2025届海南省白沙中学高一生物第二学期期末综合测试模拟试题含解析_第1页
1/9
2025届海南省白沙中学高一生物第二学期期末综合测试模拟试题含解析_第2页
2/9
2025届海南省白沙中学高一生物第二学期期末综合测试模拟试题含解析_第3页
3/9
2025 届海南省白沙中学高一生物第二学期期末综合测试模拟试题考生须知:1.全卷分选择题和非选择题两部分,全部在答题纸上作答。选择题必须用 2B 铅笔填涂;非选择题的答案必须用黑色字迹的钢笔或答字笔写在“答题纸”相应位置上。2.请用黑色字迹的钢笔或答字笔在“答题纸”上先填写姓名和准考证号。3.保持卡面清洁,不要折叠,不要弄破、弄皱,在草稿纸、试题卷上答题无效。一、选择题(本大题共 7 小题,每小题 6 分,共 42 分。)1.图为某家庭的遗传系谱图,带“?”的个体为胎儿.已知 A、a 是与半乳糖血症有关的基因,且 1 号和 2 号不携带半乳糖血症的致病基因.控制红绿色盲的基因用 B 和 b 表示.下列相关叙述错误的是( )A.半乳糖血症属于常染色体隐性遗传病B.12 号的基因型是 AAXBY 或 AaXBYC.图中“?”患半乳糖血症的概率为 1/36D.图中“?”可能既患红绿色盲又患半乳糖血症2.过氧化物酶能催化 H2O2的分解,产生的氧气能使溶于水的无色焦性没食子酸氧化生成橙红色沉淀。为了鉴定马铃薯块茎是否含有过氧化物酶,设计了如下实验。下列说法错误的是A.3 号试管内加入的物质是在 2 号试管的基础上加 2 滴 H2O2溶液B.1 号试管可以和 4 号试管形成对照C.设计 2 号试管作为对照的具体目的是排除马铃薯块茎提取液中的其他物质对实验结果的影响D.对 3 号试管加入的物质进行设计,这四支试管可以证明酶具有高效性3.如图所示,下列有关叙述不正确的是()A.若甲是 DNA,乙为 RNA,则此过程要以甲的一条链为模板,酶为 RNA 聚合酶B.若甲是 DNA,乙为 DNA,则此过程为 DNA 复制,酶为 DNA 聚合酶和解旋酶C.若甲是 RNA,乙为 DNA,则此过程为转录,原料为脱氧核苷酸D.若甲是 RNA,乙为蛋白质,则此过程为翻译,原料为氨基酸4.培育下列优良品种,运用的遗传学原理相对应的是A.高产抗病小麦品种——基因突变B.三倍体无子西瓜——染色体变异C.射线诱变变出青霉素高产菌株——基因重组D.花药离体培养得到的矮秆抗病玉米——基因重组5.下列说法不正确的是A.含有基因 AAaa 的细胞不一定有四个染色体组B.普通小麦的花药离体培养后,长成的植株细胞中含三个染色体组,但不是三倍体C.水稻(2n=24)一个染色体组中有 12 条染色体,但若是研究水稻基因组,则应该研究 13 条染色体D.马和驴杂交的后代骡是不育的二倍体,而蜂群中的雄蜂是可育的单倍体6.DNA 分子中,碱基对特...

1、当您付费下载文档后,您只拥有了使用权限,并不意味着购买了版权,文档只能用于自身使用,不得用于其他商业用途(如 [转卖]进行直接盈利或[编辑后售卖]进行间接盈利)。
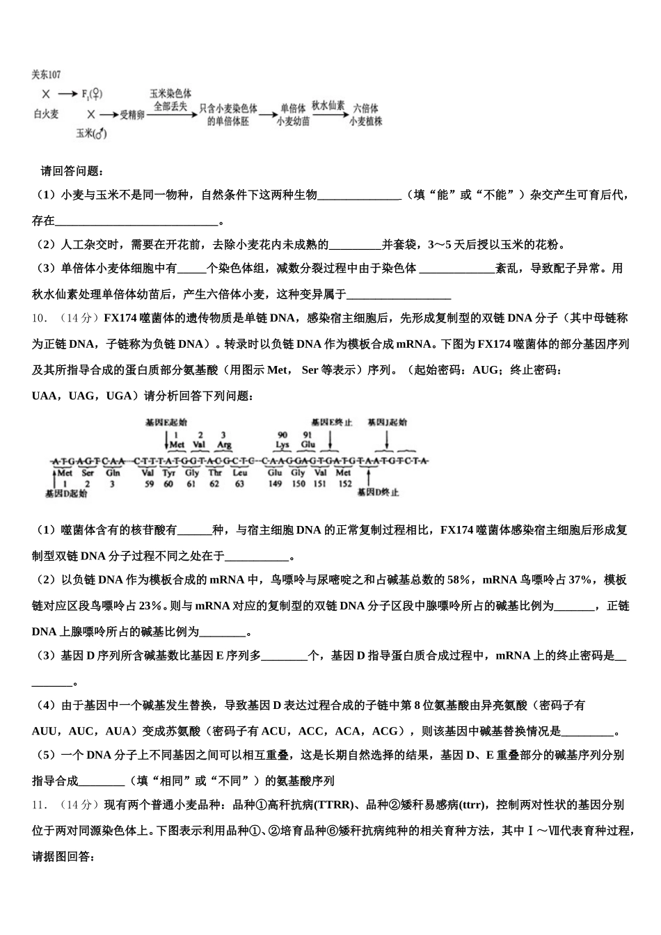
2、本站所有内容均由合作方或网友上传,本站不对文档的完整性、权威性及其观点立场正确性做任何保证或承诺!文档内容仅供研究参考,付费前请自行鉴别。
3、如文档内容存在违规,或者侵犯商业秘密、侵犯著作权等,请点击“违规举报”。

碎片内容

2025届海南省白沙中学高一生物第二学期期末综合测试模拟试题含解析

您可能关注的文档

确认删除?