河南省鹤壁高中 2025届高一下生物期末统考模拟试题含解析

河南省鹤壁高中 2025届高一下生物期末统考模拟试题含解析_第1页
1/8
河南省鹤壁高中 2025届高一下生物期末统考模拟试题含解析_第2页
2/8
河南省鹤壁高中 2025届高一下生物期末统考模拟试题含解析_第3页
3/8
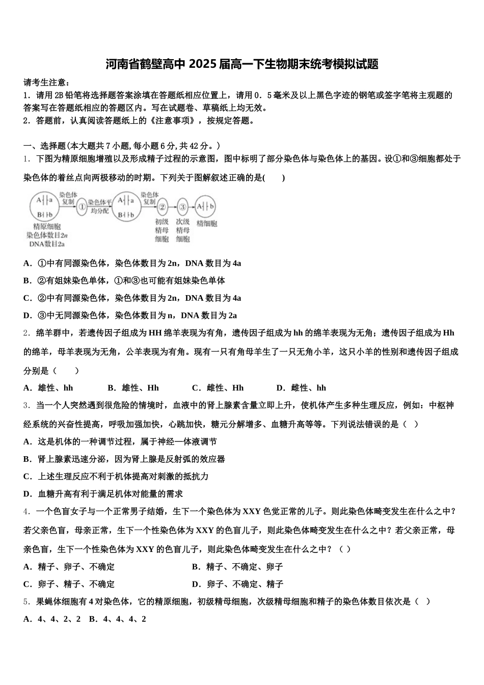
河南省鹤壁高中 2025 届高一下生物期末统考模拟试题请考生注意:1.请用 2B 铅笔将选择题答案涂填在答题纸相应位置上,请用 0.5 毫米及以上黑色字迹的钢笔或签字笔将主观题的答案写在答题纸相应的答题区内。写在试题卷、草稿纸上均无效。2.答题前,认真阅读答题纸上的《注意事项》,按规定答题。一、选择题(本大题共 7 小题,每小题 6 分,共 42 分。)1.下图为精原细胞增殖以及形成精子过程的示意图,图中标明了部分染色体与染色体上的基因。设①和③细胞都处于染色体的着丝点向两极移动的时期。下列关于图解叙述正确的是( )A.①中有同源染色体,染色体数目为 2n,DNA 数目为 4aB.②有姐妹染色单体,①和③也可能有姐妹染色单体C.②中有同源染色体,染色体数目为 2n,DNA 数目为 4aD.③中无同源染色体,染色体数目为 n,DNA 数目为 2a2.绵羊群中,若遗传因子组成为 HH 绵羊表现为有角,遗传因子组成为 hh 的绵羊表现为无角;遗传因子组成为 Hh的绵羊,母羊表现为无角,公羊表现为有角。现有一只有角母羊生了一只无角小羊,这只小羊的性别和遗传因子组成分别是( )A.雄性、hhB.雄性、HhC.雌性、HhD.雌性、hh3.当一个人突然遇到很危险的情境时,血液中的肾上腺素含量立即上升,使机体产生多种生理反应,例如:中枢神经系统的兴奋性提高,呼吸加强加快,心跳加快,糖元分解增多、血糖升高等等。下列说法错误的是( )A.这是机体的一种调节过程,属于神经—体液调节B.肾上腺素迅速分泌,因为肾上腺是反射弧的效应器C.上述生理反应不利于机体提高对刺激的抵抗力D.血糖升高有利于满足机体对能量的需求4.一个色盲女子与一个正常男子结婚,生下一个染色体为 XXY 色觉正常的儿子。则此染色体畸变发生在什么之中?若父亲色盲,母亲正常,生下一个性染色体为 XXY 的色盲儿子,则此染色体畸变发生在什么之中?若父亲正常,母亲色盲,生下一个性染色体为 XXY 的色盲儿子,则此染色体畸变发生在什么之中?( )A.精子、卵子、不确定B.精子、不确定、卵子C.卵子、精子、不确定D.卵子、不确定、精子5.果蝇体细胞有 4 对染色体,它的精原细胞,初级精母细胞,次级精母细胞和精子的染色体数目依次是( )A.4、4、2、2 B.4、4、4、2C.8、8、4、4 D.8、16、8、46.香豌豆的花色有紫花和白花两种,显性基因 C 和 P 同时存在时开紫花。两个纯合白花杂交,F1开紫花;F1自交,F2的性状分离比为紫花...

1、当您付费下载文档后,您只拥有了使用权限,并不意味着购买了版权,文档只能用于自身使用,不得用于其他商业用途(如 [转卖]进行直接盈利或[编辑后售卖]进行间接盈利)。
2、本站所有内容均由合作方或网友上传,本站不对文档的完整性、权威性及其观点立场正确性做任何保证或承诺!文档内容仅供研究参考,付费前请自行鉴别。
3、如文档内容存在违规,或者侵犯商业秘密、侵犯著作权等,请点击“违规举报”。

碎片内容

河南省鹤壁高中 2025届高一下生物期末统考模拟试题含解析

您可能关注的文档

确认删除?