铜陵市重点中学2026届高一化学第一学期期中综合测试模拟试题含解析

铜陵市重点中学2026届高一化学第一学期期中综合测试模拟试题含解析_第1页
1/21
铜陵市重点中学2026届高一化学第一学期期中综合测试模拟试题含解析_第2页
2/21
铜陵市重点中学2026届高一化学第一学期期中综合测试模拟试题含解析_第3页
3/21
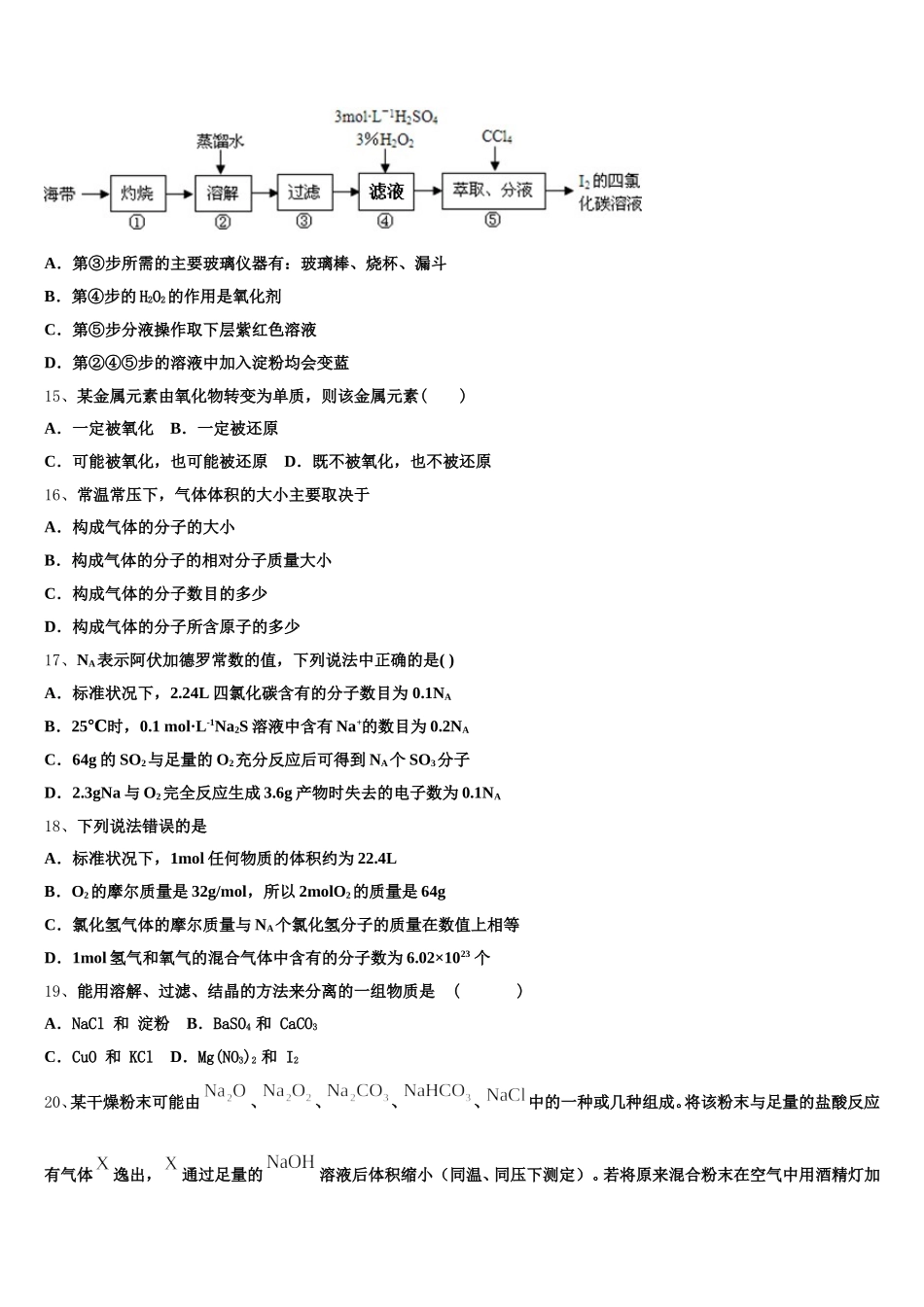
铜陵市重点中学 2026 届高一化学第一学期期中综合测试模拟试题注意事项1.考试结束后,请将本试卷和答题卡一并交回.2.答题前,请务必将自己的姓名、准考证号用 0.5 毫米黑色墨水的签字笔填写在试卷及答题卡的规定位置.3.请认真核对监考员在答题卡上所粘贴的条形码上的姓名、准考证号与本人是否相符.4.作答选择题,必须用 2B 铅笔将答题卡上对应选项的方框涂满、涂黑;如需改动,请用橡皮擦干净后,再选涂其他答案.作答非选择题,必须用 05 毫米黑色墨水的签字笔在答题卡上的指定位置作答,在其他位置作答一律无效.5.如需作图,须用 2B 铅笔绘、写清楚,线条、符号等须加黑、加粗.一、选择题(共包括 22 个小题。每小题均只有一个符合题意的选项)1、在无色透明的酸性溶液中,下列离子能大量共存的是( )A.K+ Cu2+ NO3- SO42-B.CO32- Na+ Cl- SO42-C.Al3+ Cl- NO3- Mg2+D.H+ Ba2+ NO3- SO42-2、以下实验操作过程中,溶液里无固体物质析出的是( )A.向 CuCl2溶液中加入钠的小颗粒B.向 Fe2(SO4)3溶液中加入少量铜粉C.向 Mg(NO3)2溶液中加入 Na2O2粉末D.向 Fe(OH)3胶体中逐滴加稀硫酸3、用 NA表示阿伏加德罗常数,下列说法中正确的是A.在常温常压下,11.2L 氯气所含的原子数目为 NAB.32g 氧气含的原子数目为 NAC.2 L 0.1mol·L-1 K2SO4溶液中离子总数约为 1.4NAD.5.6g 铁与足量盐酸反应转移的电子数为 0.2NA4、,反应中氧化产物与还原产物的物质的量之比为A.1:1B.5:1C..2.1D.1:55、0.2molNaOH 和 0.1molCa(OH)2的溶液中持续稳定地通入 CO2气体,当通入气体为 6.72L(标准状况)时立即停止,则这一过程中,溶液中离子数目和通入 CO2气体的体积关系正确的图像是(气体的溶解忽略不计)A.B.C.D.6、实验室将 NaClO3和 Na2SO3按物质的量为 2:1 放入烧杯中,同时滴入适量 H2SO4,并用水浴加热,产生棕黄色的气体X,反应后测得 NaClO3和 Na2SO3恰好完全反应,则 X 的化学式为A.Cl2 B.Cl2O C.ClO2 D.Cl2O37、下列说法中,错误的是( )A.SO2水溶液能导电,但是 SO2是非电解质B.Na2CO3既是钠盐又是碳酸盐C.铜可以导电所以铜是电解质D.NaCl 在水溶液能导电,所以 NaCl 是电解质8、把 V L 含有 MgSO4和 K2SO4的混合溶液分成两等份,一份加入含 a mol NaOH 的溶液,恰好使镁离子完全沉淀为氢氧化镁;另一份加入含 b mol BaCl2的...

1、当您付费下载文档后,您只拥有了使用权限,并不意味着购买了版权,文档只能用于自身使用,不得用于其他商业用途(如 [转卖]进行直接盈利或[编辑后售卖]进行间接盈利)。
2、本站所有内容均由合作方或网友上传,本站不对文档的完整性、权威性及其观点立场正确性做任何保证或承诺!文档内容仅供研究参考,付费前请自行鉴别。
3、如文档内容存在违规,或者侵犯商业秘密、侵犯著作权等,请点击“违规举报”。

碎片内容

铜陵市重点中学2026届高一化学第一学期期中综合测试模拟试题含解析

您可能关注的文档

确认删除?