浙江省丽水四校2026届化学高一上期中学业水平测试模拟试题含解析

浙江省丽水四校2026届化学高一上期中学业水平测试模拟试题含解析_第1页
1/18
浙江省丽水四校2026届化学高一上期中学业水平测试模拟试题含解析_第2页
2/18
浙江省丽水四校2026届化学高一上期中学业水平测试模拟试题含解析_第3页
3/18
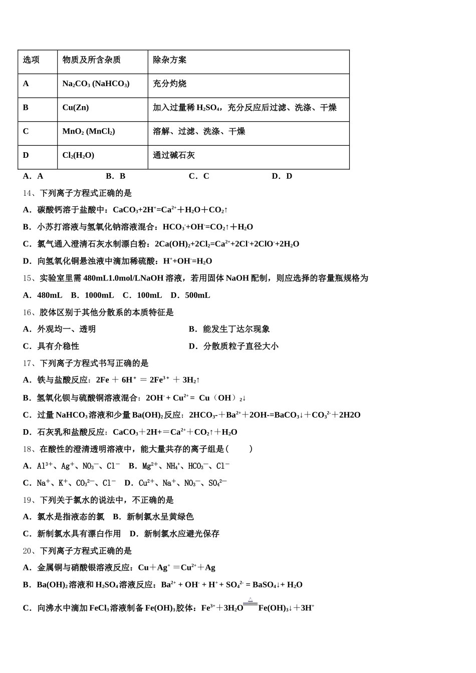
浙江省丽水四校 2026 届化学高一上期中学业水平测试模拟试题注意事项1.考生要认真填写考场号和座位序号。2.试题所有答案必须填涂或书写在答题卡上,在试卷上作答无效。第一部分必须用 2B 铅笔作答;第二部分必须用黑色字迹的签字笔作答。3.考试结束后,考生须将试卷和答题卡放在桌面上,待监考员收回。一、选择题(共包括 22 个小题。每小题均只有一个符合题意的选项)1、欲配制下列四种无色透明的酸性溶液,其中能配制成功的是( )A.K+、Mg2+、Cl-、CO32-B.Na+、CO32-、Ca2+、NO3-C.MnO4-、K+、SO42-、Na+D.NH4+、NO3-、Al3+、Cl-2、NA为阿伏伽德罗常数,下列叙述错误的是( ) A.18g H2O 中含的质子数为 10 NAB.H2O2+Cl2= 2HC1+O2反应中,每生成 32gO2,转移 2NA 个电子C.3.6gCO 和 N2的混合气体含质子数为 1.8 NAD.1mol 冰醋酸溶于水中,所得溶液中 H+数为 NA3、现有 VL3.5mol・L—3盐酸,欲将其浓度扩大一倍,以下方法中最宜采用的是A.加热浓缩到原来体积的一半B.加入 3.5mol・L—3的盐酸 VLC.加入 3.3mol・L—3的盐酸 3.5VL,再稀释至 3.5VLD.通入 33.3L 氯化氢气体4、类比法是化学研究中的主要方法,下列选项中类比正确的是( )A.过量的 Cu 可以与 Fe3+反应生成 Fe2+, 所以过量的 Zn 也可以与 Fe3+生成 Fe2+B.Fe 可从硫酸铜溶液中置换出铜,所以 Na 也可从硫酸铜溶液中置换出铜C.点燃条件下,铜与 Cl2反应产物中铜为+2 价,则铁与 Cl2反应产物中铁也为+2 价D.向 Fe(OH) 3胶体中滴加稀硫酸可以看到“先浑后清”,所以向 Al(OH)3胶体中滴加稀硫酸也可以有“先浑后清”的现象5、下列电离方程式的书写,正确的是A.NH3·H2O==NH4+ + OH―B.H2SO4==2H+ + SO42―C.CuCl2== Cu2+ + Cl―D.NaHCO3==Na+ + H+ + CO32―6、对于易燃、易爆、有毒的化学物质,往往会在其包装上面贴上危险警告标签。下列物质贴错了包装标签的是选项ABCD物质的化学式HNO3(浓)NaClP4C2H5OH(酒精)危险警告标识A.AB.BC.CD.D7、1 mol MgCl2中含有 ( )A.3.01×1023个 Mg2+B.6.02×1023个 Cl-C.1 mol Mg2+D.1 mol Cl28、下列叙述中不正确的是A.2mol 铁原子B.1molFe3+C.0.5mol 氧D.0.5mol 氮气9、在标准状况下① 6.72L CH4 ②3.01×1023个 HCl 分子 ③ 13.6g H2S ④0.2mol NH3,下列对这四种气体的关系从大到小表示正确的是( )a.体积:...

1、当您付费下载文档后,您只拥有了使用权限,并不意味着购买了版权,文档只能用于自身使用,不得用于其他商业用途(如 [转卖]进行直接盈利或[编辑后售卖]进行间接盈利)。
2、本站所有内容均由合作方或网友上传,本站不对文档的完整性、权威性及其观点立场正确性做任何保证或承诺!文档内容仅供研究参考,付费前请自行鉴别。
3、如文档内容存在违规,或者侵犯商业秘密、侵犯著作权等,请点击“违规举报”。

碎片内容

浙江省丽水四校2026届化学高一上期中学业水平测试模拟试题含解析

您可能关注的文档

确认删除?