云南省邵通市水富县云天化中学2025-2026学年高一化学第一学期期中预测试题含解析

云南省邵通市水富县云天化中学2025-2026学年高一化学第一学期期中预测试题含解析_第1页
1/14
云南省邵通市水富县云天化中学2025-2026学年高一化学第一学期期中预测试题含解析_第2页
2/14
云南省邵通市水富县云天化中学2025-2026学年高一化学第一学期期中预测试题含解析_第3页
3/14
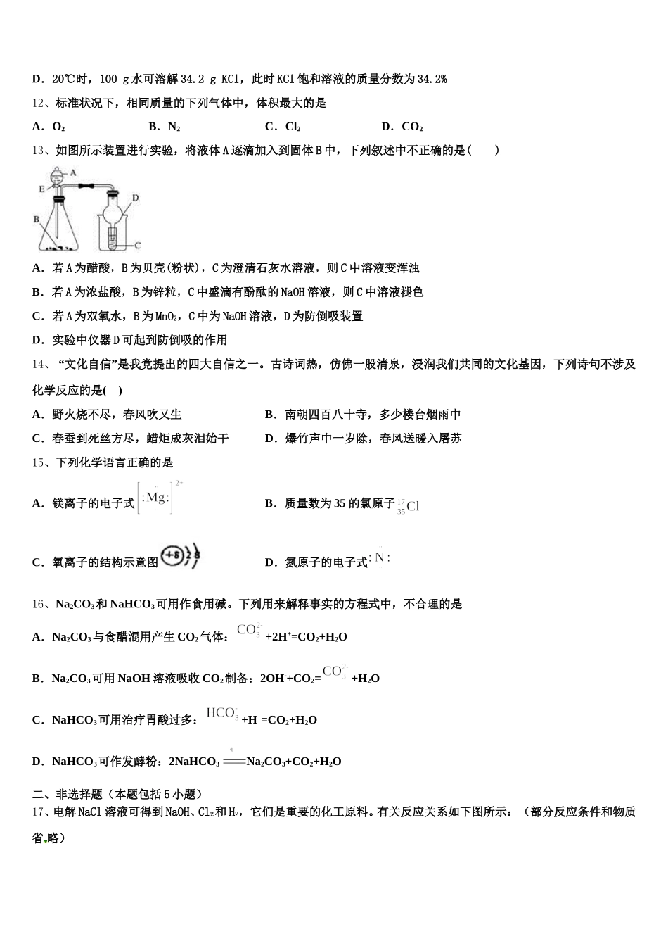
云南省邵通市水富县云天化中学 2025-2026 学年高一化学第一学期期中预测试题考生请注意:1.答题前请将考场、试室号、座位号、考生号、姓名写在试卷密封线内,不得在试卷上作任何标记。2.第一部分选择题每小题选出答案后,需将答案写在试卷指定的括号内,第二部分非选择题答案写在试卷题目指定的位置上。3.考生必须保证答题卡的整洁。考试结束后,请将本试卷和答题卡一并交回。一、选择题(每题只有一个选项符合题意)1、下列有关物质的分类或归类正确的一组是( )① 液氨、液氧、干冰、纯碱均为化合物 ②盐酸、氢氧化铁胶体、空气、氨水均为混合物 ③氢氧化钾、小苏打、硫酸、烧碱均为电解质 ④碘酒、牛奶、豆浆、肥皂水均为胶体 ⑤、、、均为钠盐A.①和②B.②和③C.②和④D.②③⑤2、实验过程中,下列溶液的导电能力变化不大的是A.醋酸溶液中滴入氨水至过量B.Ba(OH)2溶液中滴入 H2SO4溶液至过量C.澄清石灰水中通入 CO2至过量D.NH4Cl 溶液中加入 NaOH 固体至恰好反应3、若实际操作时需要分离下列两种混合物,选用最合适的实验装置是( )a.煤油中不小心混入了大量的水;b.水与丙酮的混合物,已知:丙酮是一种可与水混溶的无色液体,密度小于苯,沸点约为 56℃。A.④③B.②④C.②①D.①③4、按照阿伏加德罗定律,下列叙述不正确的A.同温同压下两种气体的体积之比等于物质的量之比B.同温同压下两种气体的物质的量之比等于密度之比C.同温同压下两种气体的密度之比等于摩尔质量之比D.同温同体积下两种气体的物质的量之比等于压强之比5、下列说法不正确的是A.化合物中除了电解质就是非电解质B.硫酸铜溶于水通电后产生 Cu2+和C.胶粒带同种电荷是胶体稳定最主要的原因D.分散质粒子大小不同是溶液、胶体和浊液的本质区别6、下列实验操作中错误的是A.蒸发操作时,使溶液中的水大部分蒸发时,就停止加热利用余热蒸干B.蒸馏操作时,应使温度计水银球靠近蒸馏烧瓶的支管口处C.分液操作时,分液漏斗中下层液体从下口放出,上层液体从上口倒出D.萃取操作时,应选择有机萃取剂,且萃取剂的密度必须比水大7、下列物质相互作用时,生成物与反应物的量或者反应条件无关的是( )A.碳酸氢钠与石灰水B.碳酸钠与盐酸C.钠与水D.钠与氧气8、下列叙述正确的是( )A.硫酸钡固体不导电,所以硫酸钡是非电解质B.铜能导电,所以铜是电解质C.氯化氢水溶液能导电,所以氯化氢是电解质D.三氧化硫溶于水能导电,所以三氧化硫...

1、当您付费下载文档后,您只拥有了使用权限,并不意味着购买了版权,文档只能用于自身使用,不得用于其他商业用途(如 [转卖]进行直接盈利或[编辑后售卖]进行间接盈利)。
2、本站所有内容均由合作方或网友上传,本站不对文档的完整性、权威性及其观点立场正确性做任何保证或承诺!文档内容仅供研究参考,付费前请自行鉴别。
3、如文档内容存在违规,或者侵犯商业秘密、侵犯著作权等,请点击“违规举报”。

碎片内容

云南省邵通市水富县云天化中学2025-2026学年高一化学第一学期期中预测试题含解析

您可能关注的文档

确认删除?